当下热议的开放银行在将来会何去何从

106 阅读7分钟

开放银行是中国商业银行数字化转型的必经之路,是打造未来一流银行的战略制高点,它不是单纯的产品或技术改造,而是自上而下的数字化经营的转型,包含前中后台的全面变革,是对银行整体价值链的重构和商业模式的重塑。 纵观商业银行的发展历程,从1.0到3.0时代,逐步实现了从依赖物理网点的服务到线上化、移动化服务的转变,但这种转变更多的是传统金融服务的线上化升级,是物理网点以及依赖于物理网点的渠道的延伸,银行业务的范围和商业模式并没有发生本质的变化。随着人工智能、大数据、云计算等新兴科技的蓬勃发展并与金融业务深度融合,开放协同的数字经济时代拉开序幕,以“银行即服务”的平台化商业模式为特点的Bank 4.0开放银行时代就此到来。

为什么开放银行很重要?

用户的需求是与时俱进的,伴随者Web2.0向3.0进阶,用户生活的方方面面都开始趋向于数字化,与此同时,用户也希望金融服务提供商能够提供更好的解决方案。银行的传统业务模式在当今的数字环境中已变得越来越无足轻重。开放银行有助于简化数字交易,增强在线金融数据的安全,并有可能改变人们与金融机构互动的方式。

在许多国家或地区,开放银行(也称为关联银行)已经得到广泛应用,银行和其他公司合作开发新的产品和服务,例如使用数字化方式或电子钱包来购买商品。在数字经济当道的如今,消费者要求金融机构提供更好的产品和服务。许多银行都满怀热情,积极拥抱这种新模式。

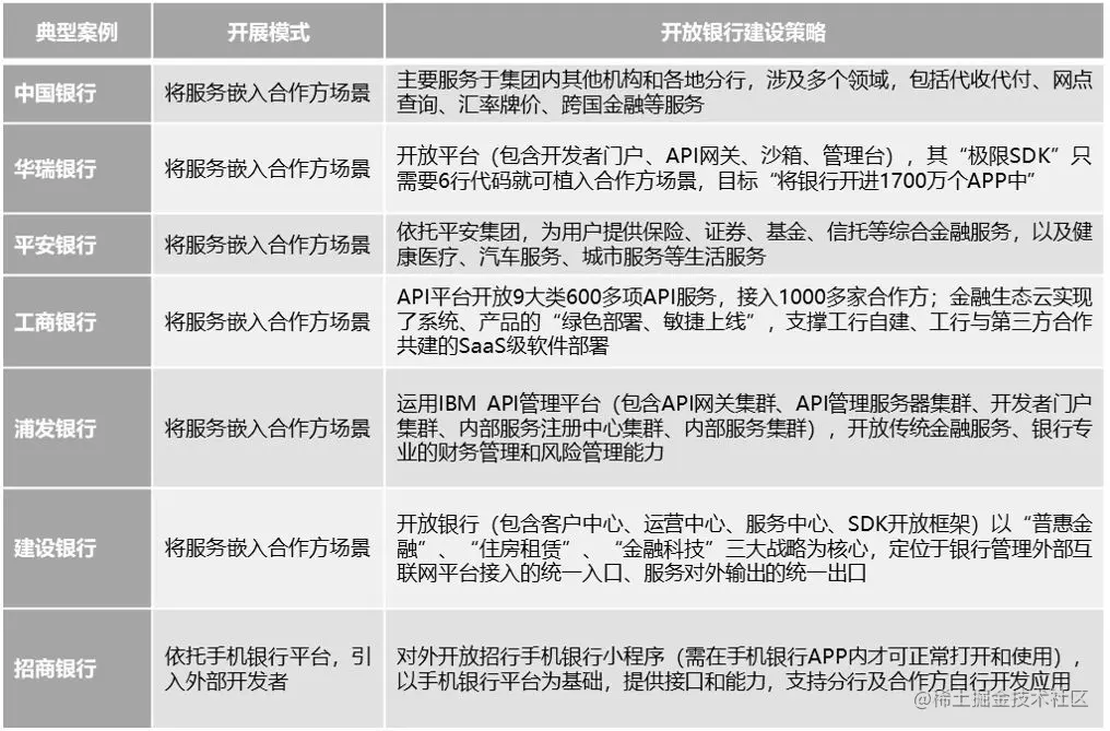
中国的开放银行概念起步较晚。普遍认为我国最先设立的开放银行是浦发银行的API无界开放银行。该银行完全以开放银行的理念来布局业务,与此同时,其一流的数字生态银行的发展战略就是开放银行的理念,将金融科技的发展内嵌到开放银行的发展框架中。后来在2018年左右,「开放银行」的理念出现后,各家银行才将其引入到自身的金融科技发展展略和方案中来。

小程序生态及技术的蓬勃发展

先说说小程序生态:自2017年微信小程序正式上线以来,它迅速成为了中国移动互联网行业的一个重要的生态系统。截至2021年底,微信小程序月活跃用户已经超过1.2亿,覆盖了电商、金融、医疗、教育、旅游、出行等各个行业应用场景。微信小程序生态系统也不断完善,为开发者提供了丰富的开发工具、模板和开源组件等资源。
再说说小程序技术:相比于传统的原生应用开发技术,小程序技术具有轻量、快速开发、跨平台、无需安装、更便于用户使用等优势。小程序不需要用户下载安装即可使用,同时小程序的开发成本相对更低,开发速度更快,也更易于维护更新。小程序技术还支持跨平台运行,可以同时在多个移动设备上运行,极大地扩展了应用的覆盖范围,为企业和开发者带来更大的商业价值。市面上一些比较知名的小程序容器技术产品包括:微信、支付宝、百度、抖音小程序等,他们都是以完善大社交平台自有小程序生态的技术底座,能提供第三方进行私有化部署的有:FinClip、mPaaS等产品。据了解,FinClip自行研发的小程序容器技术,能够让企业的App能具备快速运行小程序的能力,他们家的SDK还能嵌入除App以外的职能设备终端中(如 Linux、Windows、MacOS、麒麟等操作系统上运行)。

“小程序化”,一种创新的混合App开发模式

早在Web 2.0发展之初,技术应用最前沿的互联网行业,便提出了「Native + H5」的App混合开发模式,而小程序容器技术的出现,能够让企业的App能具备运行小程序的能力,形成「Native+小程序」的创新App开发模式。其优势也是非常明显的:

  • 具备跨平台的能力:一套小程序代码可以在 iOS 与 Android 两个端(甚至在手机以外的多种终端,包括 Linux、Windows、MacOS、麒麟等操作系统上运行);

  • 远超 H5 的体验(支持本地缓存,Webview,有丰富的组件与支持库);

  • 能获取更多系统权限,完成更加丰富的产品设计;

  • 可以避免 DOM 泄露;

  • 包尺寸有效减少,节省流量和存储

  • 支持热更新,让服务不再受发版所限制

开放银行趋势之一:超级App

超级App是一种集成了多个功能和服务的移动应用程序,它在一个平台上提供了广泛的服务和体验。超级App通常具有大量的用户群体和高度活跃的用户社区,通过提供便利、多样化的功能,吸引用户在一个应用中完成多个任务和满足多个需求。
与传统的单一功能应用相比,超级App的特点在于它的多样性和综合性。超级App不仅提供核心功能,如社交、支付或出行,还可能整合其他服务,如电商、餐饮外卖、金融等。这种综合性使得用户可以在一个应用中完成多种操作,而不需要切换不同的应用程序。
超级App对全球经济的业务价值是巨大的。

首先,它促进了市场创新和竞争促进。超级App通过整合多个行业和服务,提供了更全面、便捷和一体化的用户体验。它们通过引入创新的商业模式和技术解决方案,推动市场的创新和竞争。其次,它提供了就业和创业机会。超级App的发展为经济创造了大量的就业和创业机会。它们不仅自身需要大量的技术开发和运营人才,还促进了相关行业的发展,如出行、餐饮、物流等。与此同时,它还在一定程度上优化了供应链和物流。超级App在各个行业中通过数字化和数据驱动的方式优化供应链和物流管理。它们提供了更高效的配送和交付服务,降低了运营成本和时间,提高了效率和客户满意度。

小程序应用场景生态的发展,受益于开源技术的发展,以及响应快速开发的实际业务需求,一些跨端框架如:Electron、wxPython、FinClip、Tauri、Flutter等发展也非常迅速,小程序生态+跨端技术框架,不仅能满足自有超级App的灵活技术构建,快速引入第三方生态,还能通过小程序容器技术连接一切可以连接的应用。