Lesson 7 HTTP 实用指南
VideoLink:
CoursewareLink: HTTP实用指南.pptx
初识 HTTP
- Hyper Text Transfer Protocol 超文本传输协议
- 应用层协议,基于 TCP 协议
- 请求响应
- 简单可扩展:对于C/S,可以添加双方约定的Key-Value
- 无状态:没有记忆能力,每个请求都是独立的
协议分析
HTTP 协议的发展
HTTP 协议报文
以 HTTP/1.1 为例
Method
| GET | 请求一个指定资源的表示形式.使用GET的请求应该只被用于获取数据 |
|---|---|
| POST | 用于将实体提交到指定的资源,通常导致在服务器上的状态变化或副作用 |
| PUT | 用请求有效载荷替换目标资源的所有当前表示 |
| DELETE | 删除指定的资源 |
| HEAD | 请求一个与GET请求的响应相同的响应,但没有响应体 |
| CONNECT | 建立一个到由目标资源标识的服务器的隧道 |
| OPTIONS | 用于描述目标资源的通信选项 |
| TRACE | 沿着到目标资源的路径执行一个消息环回测试 |
| PATCH | 用于对资源应用部分修改 |
Safe (安全的) : 不会修改服务器的数据的方法。
- GET HEAD OPTIONS
ldempotent (幂等):同样的请求被执行一次与连续执行多次的效果是一样的,服务器的状态也是一样的。
- 所有 safe 的方法都是 Idempotent 的
- GET HEAD OPTIONS PUT DELETE
状态码
- 200 0K- 客户端请求成功
- 301- 资源 (网页等) 被永久转移到其它 URL
- 302-临时跳转
- 401 Unauthorized - 请求未经授权
- 404- 请求资源不存在,可能是输入了错误的 URL
- 500-服务器内部发生了不可预期的错误
- 504 Gateway Timeout-网关或者代理的服务器无法在规定的时间内获得想要的响应
RESTful API
一种API设计风格。REST - Representational State Transfer
- 每一个URI代表一种资源:
- 客户端和服务器之间,传递这种资源的某种表现层
- 客户端通过HTTP method,对服务器端资源进行操作,实现“表现层状态转化”
| 请求 | 返回码 | 含义 |
|---|---|---|
| GET /zoos | 200 OK | 列出所有动物园,服务器成功返回了 |
| POST /zoos | 201 CREATED | 新建一个动物园,服务器创建成功更新某个指定动物园的信息 (提供该动 |
| PUT /zoos/ID | 400 INVALID REQUEST | 更新某个指定动物园的信息 (提供该动物园的全部信息)用户发出的请求有错误,服务器没有进行新建或修改数据的操作 |
| DELETE /zoos/ID | 204 NO CONTENT | 删除某个动物园,删除数据成功 |
常用请求头
| Accept | 接收类型,表示浏览器支持的MIME类型 (对标服务端返回的Content-Type) |
|---|---|
| Content-Type | 客户端发送出去实体内容的类型 |
| Cache-Control | 指定请求和响应遵循的缓存机制,如nocache |
| If-Modified-Since | 对应服务端的Last-Modified,用来匹配看文件是否变动,只能精确到1s之内 |
| Expires | 缓存控制,在这个时间内不会请求,直接使用缓存,服务端时间 |
| Max-age | 代表资源在本地缓存多少秒,有效时间内不会请求,而是使用缓存 |
| If-None-Match | 对应服务端的ETag,用来匹配文件内容是否改变 (非常精确) |
| Cookie | 有cookie并且同域访问时会自动带上 |
| Referer | 该页面的来源URL(适用于所有类型的请求,会精确到详细页面地址,csrf拦截常用到这个字段) |
| Origin | 最初的请求是从哪里发起的 (只会精确到端口),Origin比Referer更尊重隐私 |
| User-Agent | 用户客户端的一些必要信息,如UA头部等 |
常用响应头
| Content-Type | 服务端返回的实体内容的类型 |
|---|---|
| Cache-Control | 指定请求和响应遵循的缓存机制,如no-cache |
| Last-Modified | 请求资源的最后修改时间 |
| Expires | 应该在什么时候认为文档已经过期,从而不再缓存它 |
| Max-age | 客户端的本地资源应该缓存多少秒,开启了Cache-Control后有效 |
| ETag | 资源的特定版本的标识符,Etags类似于指纹 |
| Set-Cookie | 设置和页面关联的cookie,服务器通过这个头部把cookie传给客户端 |
| Server | 服务器的一些相关信息 |
| Access-Control-Allow-Origin | 服务器端允许的请求Origin头部 (警如为*) |
缓存
-
强缓存
-
Expires 时间戳
-
Cache-Control(可能不全面)
-
可缓存性
- no-cache:协商缓存验证
- no-store:不使用任何缓存
-
到期
- max-age:单位是秒,存储的最大周期,相对于请求的时间
-
重新验证 重新加载
- must-revalidate:一旦资源过期,在成功向原始服务器验证之前,不能使用
-
-
-
协商缓存
- Etag/If-None-Match:资源的特定版本的标识符,类似于指纹
- Last-Modified/If-Modified-Since:最后修改时间
Cookie
set-Cookie --Response
| Name=Value | 各种 Cookie 的名称和值 | ||
|---|---|---|---|
| Expires=Date | Cookie 的有效期,缺省时Cookie 仅在浏览器关闭之前有效。 | ||
| Path=Path | 限制指定Cookie 的发送范围的文件目录,默认为当前 | ||
| Domain=Domain | 限制cookie生效的域名,默认为创建cookie的服务域名 | ||
| secure | 仅在HTTPS 安全连接时,才可以发送Cookie | ||
| HttpOnly | JavaScript 脚本无法获得Cookie | ||
| SameSite=[None | Strict | Lax] | - None 同站、跨站请求都可发送 |
- Strict 仅在同站发送
- 允许与顶级导航一起发送,并将与第三方网站发起的GET请求一起发送 |
HTTP/2 概述
- 更快,更稳定,更简单
- 帧 (frame) : HTTP/2 通信的最小单位每个帧都包含帧头,至少也会标识出当前帧所属的数据流。
- 消息:与逻辑请求或响应消息对应的完整的一系列帧。
- 数据流:已建立的连接内的双向字节流可以承载一条或多条消息。
交错发送,接收方重组织
-
HTTP/2 连接都是永久的,而且仅需要每个来源一个连接
-
流控制:阻止发送方向接收方发送大量数据的机制
-
服务器推送:在客户端请求时,附带推送给客户端一些文件(应用较少)
HTTPS 概述
- HTTPS: Hypertext Transfer Protocol Secure
- 经过TSL/SSL加密
- 对称加密: 加密和解密都是使用同一个密钥
- 非对称加密,加密和解密需要使用两个不同的密钥: 公钥 (public key)和私钥 (private key)
场景分析
静态资源
状态码200不一定是发送了请求,如图是从磁盘缓存
可以得到一些信息
- 强缓存
- Cache-Control:1Year
- 运行所有域名访问
- 资源类型:CSS
静态资源方案:缓存 + CDN + 文件名Hash
- CDN:Content Delivery Network
- 通过用户就近性和服务器负载的判断,CDN 确保内容以一种极为高效的方式为用户的请求提供服务
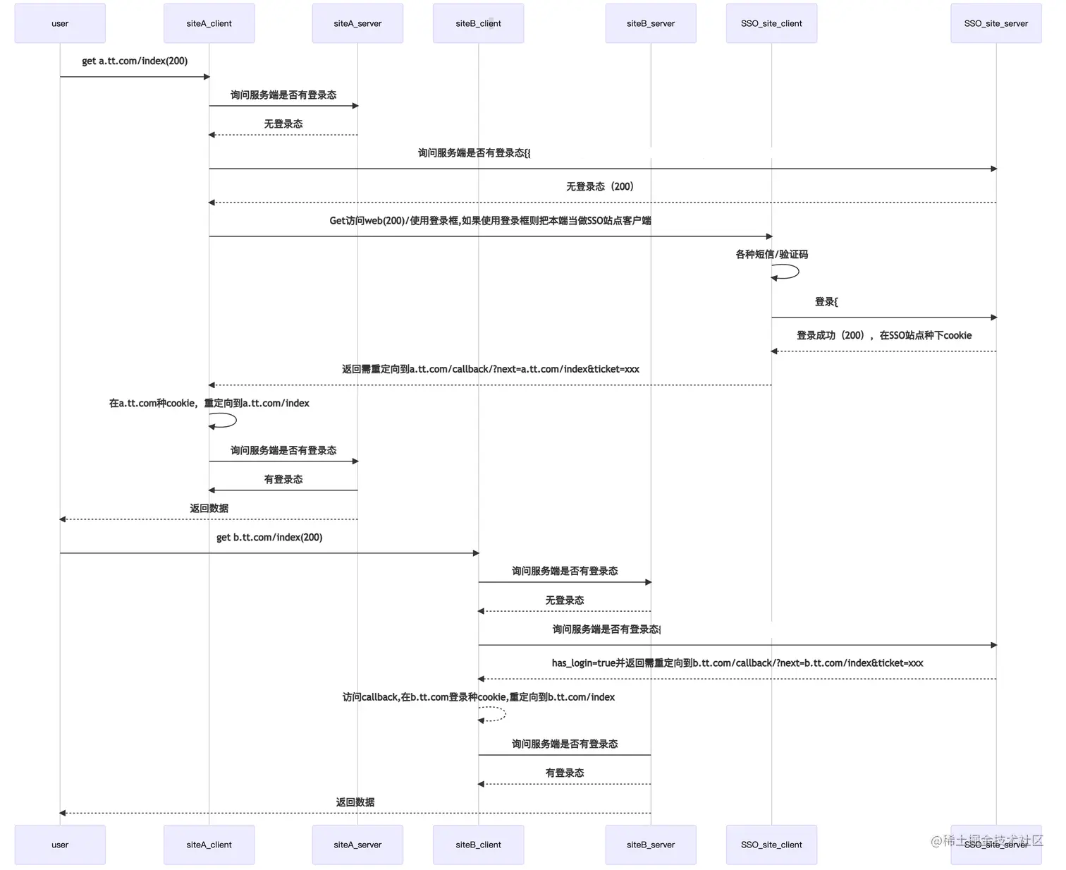
登录
域Origin
跨域
-
CORS(Cross-Origin Resource Sharing)
-
预请求: 获知服务端是否允许该跨源请求 (复杂请求)
-
相关协议头
- Access-Control-Allow-Origin
- Access-Control-Expose-Headers
- Access-Control-Max-Age
- Access-Control-Allow-Credentials
- Access-Control-Allow-Methods
- Access-Control-Allow-Headers
- Access-Control-Request-Method
- Access-Control-Request-Headers
- Origin
Preflight request:向服务器发送Option请求这种请求是否可以跨到某域
Main request:发送真正的请求
-
跨域解决方案
- CORS
- 代理服务器:同源策略是浏览器的安全策略,不是 HTTP 的
- Iframe:诸多不便
-
鉴权
- Session + Cookie
- JWT(JSON Web Token)
适合使用jwt的场景: 1. 有效期短 2. 只希望被使用一次 比如,用户注册后发一封邮件让其激活账户,通常邮件中需要有一个链接,这个链接需要具备以下的特性:能够标识用户,该链接具有时效性(通常只允许几小时之内激活),不能被篡改以激活其他可能的账户,一次性的。这种场景就适合使用jwt。 而由于jwt具有一次性的特性。单点登录和会话管理非常不适合用jwt,如果在服务端部署额外的逻辑存储jwt的状态,那还不如使用session。基于session有很多成熟的框架可以开箱即用,但是用jwt还要自己实现逻辑。
- SSO:单点登录(Single Sign On)
实战
浏览器端
AJAX 之 XHR
- XHR:XMLHttpRequest
- readyState
| 0 | UNSENT | 代理被创建,但尚未调用open() 方法。 |
|---|---|---|
| 1 | OPENED | open() 方法已经被调用。 |
| 2 | HEADERS RECEIVED | send() 方法已经被调用并且头部和状态已经可获得 |
| 3 | LOADING | 下载中; responseText 属性已经包含部分数据 |
| 4 | DONE | 下载操作已完成。 |
AJAX 之 Fetch
- XMLHttpRequet的升级版
- 使用Promise
- 模块化设计,Response、Request、Header对象
- 通过数据流处理对象,支持分块读取
Node 端
标准库HTTP/HTTPS
- 默认模块,无需安装其他依赖
- 功能有限/不是十分友好
常用请求库:axios
-
支持浏览器、nodejs环境
-
丰富的拦截器
用户体验——网络优化
- CDN是否开启 H2 的性能对比HTTP/2 - A Real-World Performance Test and Analysis | CSS-Tricks
- 预解析、预连接
- 重试是保证稳定性的有效手段,但要防止加剧恶劣情况
- 缓存合理使用,作为最后一道防线
了解更多
WebSocket
-
浏览器与服务器进行全双工通讯的网络技术
-
典型场景:实时性要求高,例如聊天室
-
URL 使用 ws:// 或 wss:// 开头
QUIC
- Quick UDP Internet Connection
- 0-RTT 建联(首次建联除外)
- 类似 TCP 的可靠传输
- 类似 TLS 的加密传输。支持完美前向安全
- 用户空间的拥塞控制,最新的BBR算法
- 支持 h2 的基于流的多路复用,但没有 TCP 的 HOL 问题
- 前向纠错 FEC
- 类似 MPTCP 的 Connection Migration