USE方法:性能分析第一步

570 阅读9分钟

当你登陆到一台可能有性能问题的服务器上,你会/应该做什么?又该如何去进行初步的性能分析?

本文要介绍的USE方法(USE Method)则是一种分析性能问题的方法,通过执行一系列的检查项命令,来帮助我们识别资源瓶颈和系统错误。就像飞行手册中的紧急检查表一样,它的目的是简单、直接、完整和快速。

USE方法

USE方法的USEutilizationsaturationerror的首字母的加和,意思是:**对于每一个资源,检查使用率、饱和程度和错误情况。**它的目的是今早的进行性能检查,并发现系统瓶颈。

我们首先明确一些概念:

  • 资源(resource):服务器上的物理资源,如CPU、磁盘等;
  • 使用率(utilization):资源进行服务工作的平均时间;
  • 饱和程度(saturation):资源无法提供额外的工作(通常表现为排队);
  • 错误情况(errors):错误事件发生的情况;

对于使用率也有另一种概念就是已使用资源的比例,这种情况下100%的利用率表示没有更多的资源可以使用。

对于这些概念,我们通常有如下的一些指标:

  • 使用率(utilization):一段时间内的百分比,例如,CPU的使用率是90%
  • 饱和程度(saturation):作为队列长度,例如,“CPU 的平均运行队列长度为 4”;
  • 错误情况(errors):标量计数。例如,“此网络接口已发生五十次迟到冲突”;

资源

资源列表

在开始USE方法前,我们首先要知道机器上的资源都有哪些:

  • CPUsocketcores、硬件线程(hardware threads)
  • Memory:资源容量
  • Network:网络接口
  • 存储设备:I/O、容量
  • 控制器:存储器、网卡
  • 连接情况(Interconnects):CPUs、内存、I/O

有些资源是两种类型的资源:存储设备是服务请求资源(I/O),也是容量资源。这两种类型都可能成为系统的瓶颈。请求资源可以被定义成一个排队系统,请求到来先排队,然后服务。

这里我们忽略了像硬件缓存这样的物理组件,因为USE方法对于在高利用率或饱和情况下性能下降、导致瓶颈的资源最有效,cache可以帮助我们在高使用率情况下提升性能。在排除系统瓶颈后,可以在 USE 方法之后检查缓存命中率和其他性能属性。

功能框架图

另一种获取资源列表的方法是查找或者绘制系统的功能框架图。我们不仅能从中知道资源情况,还可以知道数据的流动情况。例如如下就是Sun Fire V480对应的功能框架图:

Sun Fire V480

通过这样的功能框架图,我们可以从整体上理解机器的运行情况。在确定各种总线的利用率时,我们可以在功能图上标注每条总线的最大带宽。通过这种方式我们可以得到一个图标,从而可能可以提前发现系统的瓶颈在哪里。

连接情况(Interconnects)

CPU、内存和I/O之间的连接经常会被忽略。幸运的是,这通常不是系统瓶颈;不幸的是,如果这是系统瓶颈,我们也很难去进行优化。

使用率低是否意味着不饱和?

如果在长时间内的使用率很低,但是使用率偶尔会非常高的话,也是可能出现饱和情况的。所以使用率低并不意味着不饱和。

此外在一些场景里,就是一些资源饱和了导致了其他资源的使用率低。例如在一个高I/O场景中,如果磁盘饱和,CPU可能就会出现饥饿的情况。

云计算环境的资源

在云计算环境中,租户使用的系统资源可能是会被限制的。因此在这种情况下,我们需要考虑租户的资源限制,而不是考虑整体的情况。

指标

给定资源,我们需要考虑三种监控类别:使用率、饱和程度和错误情况。

下面是一些例子,读者可以先尝试填一填,看看能用什么指标来描述这些属性:

Metrics

注意:这些指标要么是每个时间间隔的平均值,要么是计数。举例来说,CPU的使用率我们可以用top等工具得到CPU使用率数据,那么我们可以用什么来表示CPU的饱和情况呢?

下图就是补充完整后的列表:

Metrics

可以看出,对于使用率来说,一般我们会用使用率、资源容量这样的指标来进行量化;而对于饱和程度,我们往往会通过饱和以后的动作来进行量化,例如CPU饱和就会出现排队现象,内存饱和就会出现换页的情况。

更难的指标

下面我们思考一些更难量化的指标:

Harder Metrics

读者可以尝试做更多的思考,例如我们该如何判断CPU出现错误了呢?CPU出现错误的表征是什么呢?我们又如何量化这些表征呢?这里的结果我们放在文末揭晓。也许这里面最简单的就是Memory错误了,快想一想,那个经常出现的报错是什么。

通过对资源的使用率、饱和程度和错误情况做检查,我们会得到大约三十个左右的指标列表,有一些指标我们很容易得到,例如CPU的使用率,而有一些则没有那么容易获取。幸运的是,最常见的问题都是很容易发现的,我们借助已有的工具就可以快速的发现大部分的问题。

对于检查项,Gregg编写了一份针对不同系统的检查项列表,在附录可以找到。

实践

读取操作系统上所有在检查表上的指标可能会非常耗时,我们可能只有时间检查一部分的指标:CPU、内存容量、存储容量、网络接口等。这也是一次非常好的尝试,因为我们借助USE方法将未知的未知变成了已知的未知。当我们需要找出性能瓶颈时,我们就有了一份检查项列表,可以用来帮助我们进行分析。

软件资源

对于一些软件资源,我们也可以用类似的方法来进行探索,例如:

  • 互斥锁(mutex lock):使用率可以定义为持有锁的时间;排队等待锁的线程饱和;
  • 线程池(thread pool):利用率可以定义为线程忙于处理工作的时间;等待线程池服务的请求数量的饱和度;
  • 文件描述符容量(file descriptor capacity):如上

建议的解释

USE方法帮助我们搞清楚该获取哪些指标。在了解到如何从操作系统获取这些指标后,我们需要去解释这些值。对于一些值,它的解释是显而易见的;而对于一些纸,我们可能需要基于具体的工作负载和期望来进行解释。

下面是指标的一些解释建议例子:

  • 使用率:百分百使用率通常是性能瓶颈的信号,我们需要通过饱和程度来进行二次确认。由于如下的一些原因,高的使用率(例如大于70%)可能是问题:
    • 在相对较长的时间里测量使用率时,高的使用率可能会隐藏短时间内百分百利用率的突刺情况;
    • 某些系统资源如磁盘在操作期间是不能被中断的,一旦利用率超过70%,排队延迟就会变得更加明显和频繁;
  • 饱和情况:任何程度的饱和都可能成为问题。我们可以通过等待队列的长度或等待队列所花费的时间来衡量;
  • 错误情况:非零错误计数器值得研究,特别是如果它们在性能较差的情况下仍在增加

使用策略

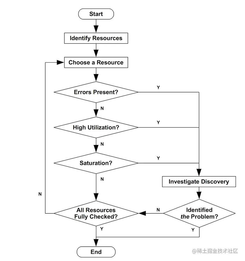
我们可以基于如下的流程图来进行USE方法的实践:

USE method

在检测使用率和饱和程度之前检测错误情况是一个小的优化,因为错误情况往往比较好找到且比较重要。USE方法能够发现可能成为系统瓶颈的问题,但是不幸的是,系统可能同时存在多个问题,我们发现的问题可能并不是问题本身,我们需要基于发现的问题去做更多的发散。更进一步的分析包括工作负载表征和下钻分析,在完成了这些操作后,我们就应该有证据证明我们应该调整负载还是调整资源本身了。

总结

USE方法是一种简单的策略,我们可以用它来进行系统运行情况的完整检查,并识别常见的瓶颈和错误。它可以在性能分析的早期进行并快速识别问题领域,在此基础之上我们使用其他的方法做更进一步的分析。USE方法的优点在于速度和可见性:通过考虑所有资源,我们不太容易漏掉检查项;缺点在于其只能发现某些类型的问题(瓶颈和错误)。因此我们只能将其作为整个性能优化工具箱中的一个工具。

作为性能优化分析的起点,USE 方法从使用率、饱和程度和错误情况对资源做了检查,其核心在于让我们对系统有一个直观的了解和认识,而不是一上来就使用一些工具进行漫无目的的抓取。

关注公众号:程栩的性能优化笔记,了解更多性能优化知识。

参考资料

附录

更难的指标

总体的思路还是秉持如果出现问题,问题的结果或者说可量化的现象是什么去思考。例如最平常的OOM,就可以认为是Memory出现错误的表征和量化指标。

Harder Metrics

检查项列表

GreggRosetta Stone of Performance Checklists给出了多个操作系统的检查项列表,读者可以自行尝试:

Checklists - 部分