Alibaba官方最新发布的这份Java学习导图+彩版手册,真不是吹的

24 阅读1分钟

最近一直有小伙伴催小编更新一份有关于Java快速学习捷径的资料,小编想说“书山有路勤为径”,从古至今这句话大家都应该懂的!

不过为了小伙伴能更好的学习,小编特意给大家整理了一份比较详细的Java学习路线和《Java核心知识点总结》一书在手天下我有!

Java学习路线图谱+配套知识点补习

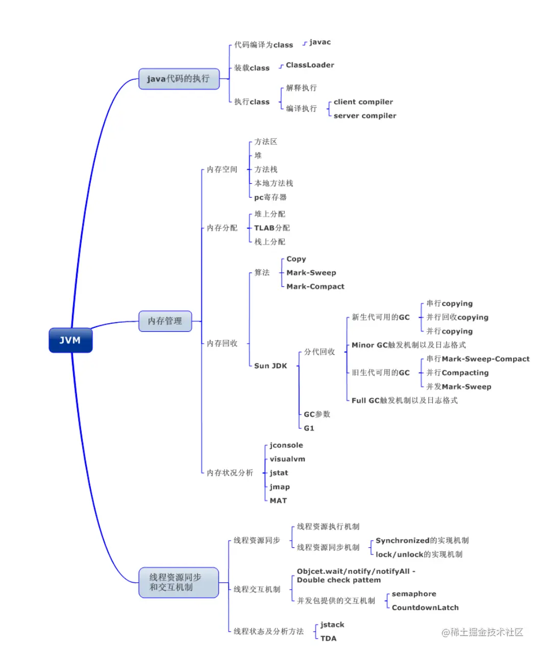
学习的路上有这份图谱学习起来会更加的迅速,可以快速知道自己需要补块的技术,正所谓**“哪里不会点哪里”**

Java基础

Java多线程高并发

JVM

数据结构与算法

spring

微服务

数据库

Zookeeper

在这里就不给大家展示太多的内容了

手册包含内容: