新手入门必学知识(下方有微信群,在线解答问题)

86 阅读4分钟

前端是值得坚持的方向

从2016年开始,前端开发工程师成为大家眼中进军it行业,热门的职业之一,很多人听闻身边从事前端的小伙伴月薪比同龄人都高,心里痒痒的,想学习前端,步入高薪行列。

      在介绍前端之前,需要提醒大家,“母猪会上树”的红利期已经过去,前端行业的要求已经逐渐提高,不断地学习新技术,才能在这个前端行业长远发展。

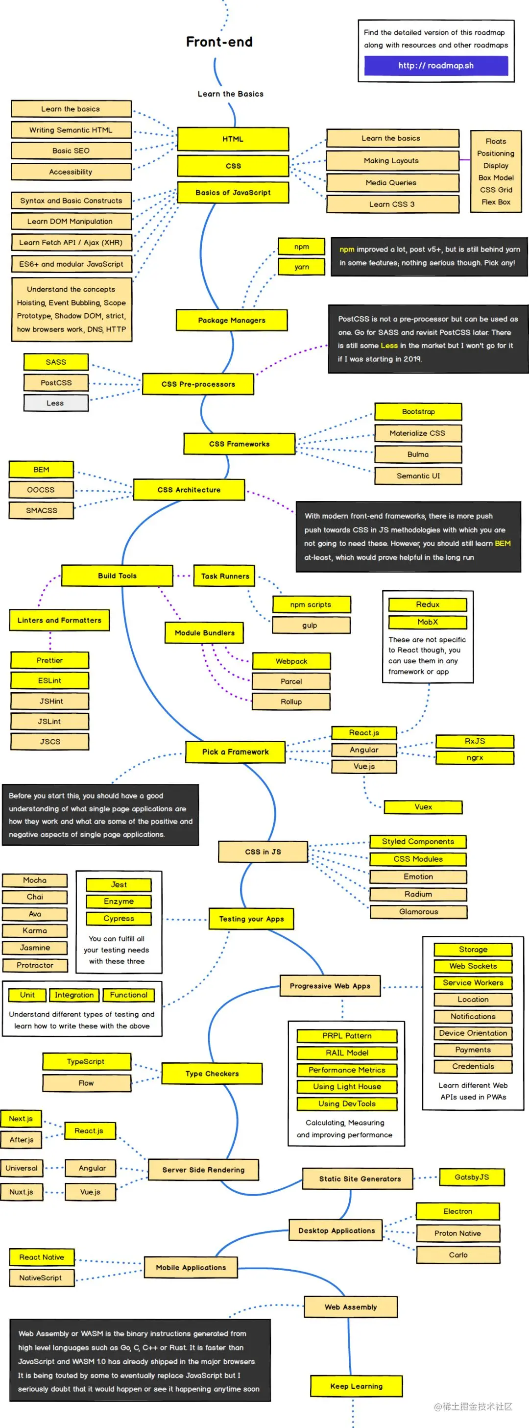
     接下来,我们认识一下,在2019年,学习前端开发,建议遵循下面的前端开发路线图,把注意力放在黄色的方框上。

image.png

HTML和CSS

HTML和CSS是页面的基石。

HTML负责页面结构,

CSS负责页面样式,

让页面排版更有美感,

用户交互更有趣。

可以说,

没有HTML和CSS的,用户是无法浏览网页的。

Javascript

好看的皮囊,千篇一律,有趣的灵魂,百里挑一。

你的页面再好看,如果缺少逻辑交互,

用户也只能当作图片来看。

灵活的JS,能够使你的页面”动起来”。

例如,

输入不同的关键词,收看各种你喜欢的资讯。

管理工具

Nodejs作为近年来,前端人员必备的技能之一,

我们不再仅仅在浏览器里,玩前端。

也需要我们将前端项目工程化。

因此,

掌握npm/yarn来安装nodejs依赖包,是前端人员基本技能。

CSS预处理器

项目模块化,不仅仅在JS方面,

在CSS上,我们同样追求。

Sass/less预处理器,将我们的css模块化,

网页的颜色,通常样式,

划分成各自模块,一键换肤,

就是改个变量值那么简单。

UI框架

UI框架是提供一种通用方案和实现快速开发的工具,

开发商业项目的周期是十分紧张的。

很多时候我们都是基于框架,进行开发,

这样能解决大多重复,基础的问题,

开发人员专注于业务开发即可。

构建工具

在多人团队开发中,代码规范是十分重要的。

HTML,CSS,JS都要指定内部法则,

来避免代码的冲突,冗余。

我们经常用ESLint来约束代码,

行业较多人使用的规定,

让你的代码更优雅,更有条理。

同时,

项目上线,也通过工具打包来进一步压缩代码,统一代码。

Webpack作为主流的打包工具,

我们可以使用市面上主流的JS框架,

他们都配置好对应版本的webpack。

我们无需手动配置,先专注开发业务代码。

JS框架

使用纯 HTML、CSS 和 JavaScript 构建网站

的日子已经一去不复返了。

现在大部分工作都是由

 Vue.js、React JS 或Angular框架完成的。

它们不仅提供了存储代码的结构,

而且使快速开发 Web 应用程序变得很容易。

Vue.js是国人尤雨溪开发的一套MVVM框架,

其社区建设也日渐成熟,

国内选择Vue.js开发的企业也很多。

像微信小程序,百度小程序,阿里小程序,

国内大部分小程序,

可以用基于Vue.js语法的框架uni-app,

来实现一套代码,多端运行。

前端自动化测试

当多人维护项目的情况下,

web应用某一个接口出现了问题,

都是用“人肉测试机”,

这样是十分复杂,费时费力的。

单元测试将是一根救命稻草,

它是一个衡量标准。

告诉开发人员这么做是否将改变结果。

Mocha,Ava,Karma等工具就是用来做断言测试,

或许平时你用得不多,

但关键时刻,还是会替你快速定位的。

Typescript

作为javascript的超集,一直以来,

都提倡大家往TS发展。随着nodejs之父Ry(Ryan Dahl),

要弥补nodejs的设计缺陷,

重新打造新的工具Deno。

学习ts的重要性,

是前端近些年的趋势。

当然,

Deno的出现并不是要替代Nodejs,而是拥抱浏览器生态。

其次,

ts的静态类型检查,

让我们编写的代码,

在编译时检查出代码的毛病,

无需在运行时,再报错,提升开发效率。

最重要一条,

保持学习、保持学习、保持学习

重要的事情说三遍。

前端变化实在太快,各种框架推陈出新。

特别国内厂商推行PWA,

快应用等各种新场景,

作为前端开发者来说,原生HTML,CSS,

熟练JQ,AJAX,并不能满足日常的开发需求,

熟练原生知识,是帮助我们不断学习新框架,

新知识的原动力。勿忘初心,

保持学习,是前端开发工程师的基本素养。

扫下方二维码进群解答问题

主要学习、交流、面试问题等

image.png