软件开发中的项目管理模型:提高协作效率

1,036 阅读6分钟

引言

在软件开发行业,各种各样的项目管理方法层出不穷。过去,瀑布模型是众多项目的首选,但随着敏捷开发模式的兴起,更多的团队开始采用这种更灵活、适应性更强的开发方式。

提高协同工作的效率

就像摩尔定律在硬件领域的表现一样:每18~24个月,1美元可以买到的电脑性能就会翻一番。那么,在软件开发领域,我们如何提高效率、质量和价值呢?传统企业依赖加班、流程和工具,以及合同和文档的约束来提高效率,但这常常带来沟通难题,导致项目延期。

正如Fred Brooks在他的著作《没有银弹》中提到,没有任何一种技术或方法可以在十年内将软件工程的生产率提高十倍。然而,这并不意味着我们不能通过创新和技术进步来提高效率,比如敏捷开发、云计算,甚至ChatGPT。

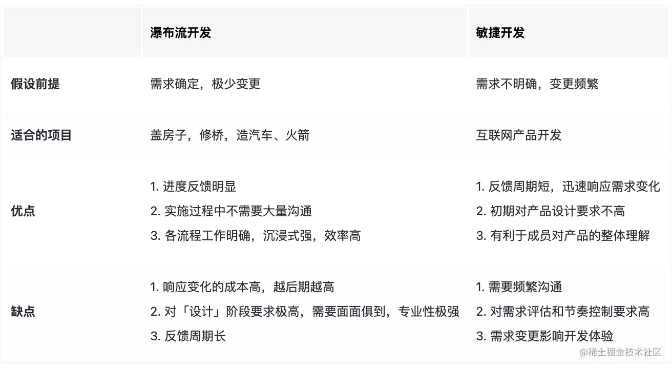
瀑布模型

WechatIMG3222.png

  • 一种线性、阶段化的软件开发方法

  • 项目按照需求分析、设计、编码、测试、部署等顺序依次进行

  • 瀑布模型适用于需求清晰且变化较小的项目

  • 缺点

    • 严格分级导致自由度降低
    • 难以调整
    • 交付速度慢

螺旋模型

undefined

  • 兼顾了快速原型的迭代特征、以及瀑布模型的系统化

  • 不需要在刚开始的时候就把所有事情都定义的清清楚楚

  • 迭代开发

  • 缺点:

    • 过程复杂
    • 缺乏明确的终止条件

其他模式

  • DevOps:一种跨职能的软件开发和运维协作方法,旨在提高软件交付速度和质量。DevOps 强调自动化、持续集成、持续交付以及持续监控。
  • 测试驱动开发(TDD) :一种以测试为核心的软件开发方法,要求开发者在编写实际代码之前先编写测试用例,确保代码满足预期功能。TDD 强调快速迭代、代码可读性和可维护性,以提高软件质量和开发效率。

敏捷开发

WechatIMG3223.png

  • 假设:用户不可能在产品开发之前,设计之初就完整、明确的提出需求

  • 强调快速响应变化、持续交付、团队协作

  • 敏捷宣言

    • 人和交互 重于过程和工具
    • 可以工作的软件 重于求全而完备的文档
    • 客户协作 重于合同谈判
    • 随时应对变化 重于循规蹈矩
  • 适用于需求频繁变化的项目

image-20230328204828123.png

  • MVP(minimum viable product):「最简可行产品」——用最快、最简明的方式建立一个可用的产品原型,这个原型要表达出你产品最终想要的效果,然后通过迭代来完善细节

  • 方法

    • 极限编程(XP) :强调编码、测试和重构等实践。极限编程旨在提高软件质量和开发效率。
    • Scrum:通过设定短期、可交付的目标(称为 Sprint),以实现项目的快速迭代。Scrum 强调团队协作、透明度和灵活性。
    • 看板(Kanban) :一种通过可视化工作流程来提高团队生产率的方法。通过看板,团队可以清晰地了解项目进度、任务分配和潜在瓶颈。

Scrum实践

敏捷开发流程—惜文读书笔记.png

通过设定短期目标和持续改进,提高了软件开发的灵活性和效率。以下是 Scrum 的一些主要实践:

  1. 角色:Scrum 定义了三个核心角色,即产品负责人(Product Owner)、Scrum Master 和开发团队。产品负责人负责定义产品需求和优先级,Scrum Master 确保 Scrum 流程得到正确执行,开发团队负责实现功能。
  2. 迭代周期(Sprint) :Scrum 将项目分为多个短期的迭代周期(通常为 2-4 周),每个 Sprint 期间开发团队专注于实现一个可交付的产品增量。
  3. 产品待办事项(Product Backlog) :产品待办事项是一个动态的需求列表,由产品负责人维护和优先级排序。开发团队根据产品待办事项来规划和分配任务。
  4. 冲刺计划会议(Sprint Planning) :在每个 Sprint 开始时,团队进行冲刺计划会议,确定本次 Sprint 要完成的任务,并将任务分解为可执行的工作项。
  5. 每日站立会议(Daily Stand-up) :每天团队成员进行简短的站立会议,分享工作进度、遇到的问题以及计划的工作。这有助于保持团队间的沟通和协作。15分钟为佳。
  6. 冲刺评审会议(Sprint Review) :在每个 Sprint 结束时,团队展示所完成的产品增量,获取客户和利益相关者的反馈,以便进一步优化产品。
  7. 回顾会议(Sprint Retrospective) :在每个 Sprint 结束后,团队就过去的工作进行回顾,分享经验教训,并制定改进措施,以提高未来工作的效率和质量。

实际工作中灵活运用敏捷开发模式

  • 结合团队特点,调整敏捷实践: 根据团队成员的技能、经验和项目特点,有针对性地调整敏捷实践,如需求分析、任务分配和进度跟踪等。这样可以确保敏捷实践更贴近团队的实际需求,提高工作效率。
  • 关注产品价值,而非严格遵循流程: 虽然敏捷开发强调流程,但过分关注流程可能导致忽略产品价值。在实际工作中,我们需要关注产品本身所创造的价值,找到平衡点,既保证流程的顺畅,又确保产品质量。
  • 适度引入瀑布模式的元素: 在某些情况下,瀑布模式中的某些元素可能对项目有益。例如,在需求明确、变化较小的阶段,可以借鉴瀑布模式的阶段性思路,以便更好地规划和分配资源。
  • 持续学习与改进: 敏捷开发模式强调持续改进,这也适用于我们的工作模式。在每个项目周期结束后,我们需要及时回顾和总结,针对遇到的问题和挑战进行调整,以更好地应对未来的挑战。
  • 灵活应对变化: 敏捷开发模式的一个核心优势是适应性。在实际工作中,我们需要随时关注市场和客户需求的变化,及时调整策略,以确保项目的成功。

需要灵活地运用敏捷开发模式,结合实际情况,既充分发挥敏捷的优势,又避免过于教条。通过不断学习和实践,我们可以找到适合自己团队和项目的最佳工作模式。