从 Pulsar Client 的原理到它的监控面板

986 阅读5分钟

背景

前段时间业务团队偶尔会碰到一些 Pulsar 使用的问题,比如消息阻塞不消费了、生产者消息发送缓慢等各种问题。

虽然我们有个监控页面可以根据 topic 维度查看他的发送状态,比如速率、流量、消费状态等信息。

image.png

但也有几个问题:

  • 无法在应用维度查看他所依赖的所有 topic 的各种状态。
  • 监控的信息还不够,比如发送/消费延迟、发送/消费失败等数据。

总之就是缺少一个全局的监控视角,通过这些指标可以很方便的分析出当时的运行情况。

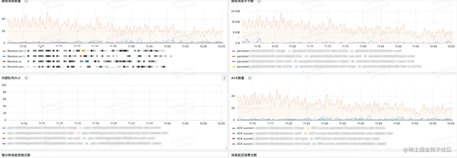
基于这个需求经过一段时间的折腾,现在已经上线使用几个月,目前比较稳定,效果图如下: image.png image.png image.png

现在就可以在每个应用的监控面板里看到自己使用了哪些 topic,分别的生产消费情况如何。

核心流程

要实现这些功能就得在应用的 metrics 中加入相关的监控信息,但官方的 Java client 是没有暴露出这些指标的。

image.png

但 pulsar-client-go 是自带了这些指标的

由于 SDK 不支持所以只能自己想办法实现了,为此其实有两种实现方案:

  • 魔改 Java client,在需要监控的地方手动埋点指标。
  • 由于我们使用了 SkyWalking,所以可以编写插件,以 agent 的方式获取数据、埋点指标。

不过第一种方案有以下一些问题:

  • 需要自己维护一个代码分支,还需要定期和官方保持一致,难免会出现代码冲突。
  • 需要推动业务方进行依赖升级,线上有着几百个应用,推动起来时间太慢。

第二种方案的好处就不言而喻了:

  • 升级无感知,只需要在我们的基础镜像中加上插件即可。
  • Java client 的版本也更容易统一。

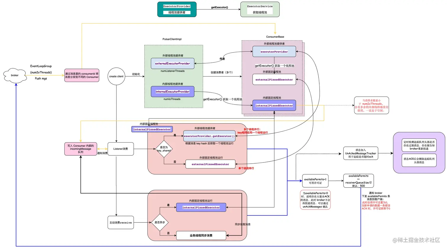
Client 原理

但其实不管是哪种方案我们都得熟悉 Java Client 的实现原理,才能知道哪些数据是我们需要重点关注的,可以帮助我们更好的定位问题。

image.png image.png image.png

本文重点不在于此,具体代码就不仔细分析了。

从上图可以看出,如果我们想要监控消费是否存在阻塞的情况,这几个内部队列是需要重点监控的,一旦他们出现堆积,那就会出现消费阻塞。

其实这些数据都可以通过

org.apache.pulsar.client.api.ProducerStats
org.apache.pulsar.client.api.ConsumerStats

这两个接口获取到生产者和消费者的大部分指标,只是这里还有一个小插曲。

那就是在获取消费者队列大小的时候,获取到的数据一直为空。

最终经过源码排查,原来是我们大量使用的 messageListener 在获取队列大小时有 bug,导致获取到的数据一直都为 0.

相关的 issue 和 PR 可以在这两个链接查看,问题原因和修复过程都有具体描述: github.com/apache/puls… github.com/apache/puls…

但这个修复得在新版本才能使用,就导致我们现在的监控页面一直显示为空。

开发 SkyWalking 插件

然后就是开发一个 SkyWalking 的插件了,其实直接使用 SW 开发插件是上手 Java-Agent 比较快的方式。

SW 的 SDK 封装了许多 agent 原生接口,使得开发起来非常容易;当然缺点也有,就是得集成整个 SWagent

这里我简单介绍下这个插件的运行流程: image.png

  • 在创建和删除 consumer 的时候维护 consumerPool
  • 启动一个定时任务,定期从这些 consumer 中获取指标数据。 image.png image.png

当消费多分区 topic 时,为了能唯一标志一个 consumer,所以给每个消费者都加了一个 hashcode 的 label。

因为我们所有的 Java 技术栈都是使用的 Prometheus 的包来生成 metrics ,所以该插件也是使用该包生成的数据。

<dependency>  
  <groupId>io.prometheus</groupId>  
  <artifactId>simpleclient</artifactId>  
  <version>0.12.0</version>  
  <scope>provided</scope>  
</dependency>

为了兼容一些特殊 Java 应用没有该包时会启动报错,所以在初始化插件的时候需要检测当前 classpath 下是否存在该依赖。

image.png

这些功能 SW 已经封装好了,对我们来说也是开箱即用。

其实 SW 插件自己也是支持 metrics 的,由于我们只是使用了它的 trace 功能,所以这里就没有使用它的 API。

关于开发一个 SW 插件的流程也比较简单,可以参考官方文档或者是一些现成的插件源码。 skywalking.apache.org/docs/skywal…

总结

有了这个监控面板后,对于 Pulsar 客户端内部的一些运行情况就不再是黑盒了,还可以基于此做一些报警,比如消费堆积、发送延迟过大等。

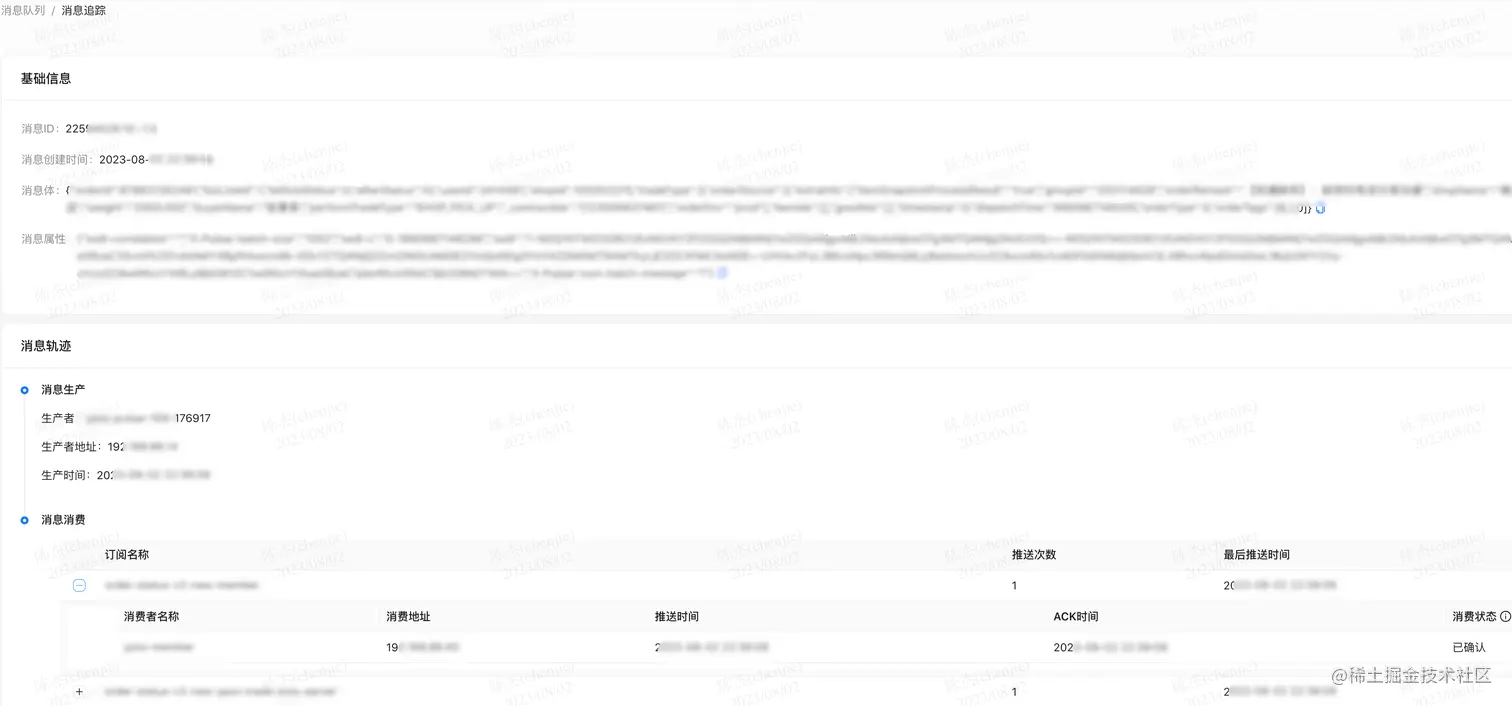
当然仅仅只有这个面板依然是不够的,后续我们又开发了可以通过 messageId 查询它的整个生命周期,包括:

  • 生产者、消费者信息
  • 消息生产时间
  • 推送时间
  • ack 时间等

image.png

同时借助与 Pulsar-SQL 的能力,还能以列表的形式展示当前 topic 的消息列表。 image.png 当然在实现这两个功能的同时也踩了不少坑,提了几个 PR ,后面在抽时间做具体的分享。