金九银十你做好准备了吗?Android超全面求职攻略+面试题合集,助你拿offer

97 阅读11分钟

有着“金九银十”之称的招聘旺季快要开启,求职高峰期也就此来临。而今年就业形势严峻,“金三银四”被大家笑称为“铜三铁四”,可能还有很多人目前还没有找到工作,那我们一定要抓住“金九银十”的机会,这求职攻略,希望能帮助到大家。

1、简历准备

简历时每个行业面试前都需要准备的,一份适合的简历会给面试带来一个好的开始。

简历一定要符合自己情况,真实填写。程序员除了常规的基本信息、学历信息、工作经验还要填写掌握技能、工作项目

技能简写熟练程度,适当增加几项有基础的编程语言可以给你加分。 项目一定如实填写,没有多少项目是一个人单独完成的,但是你做了多少就写多少,是辅助其他同事或是参与策划、具体制作模块等一定要如实填写。不要为了包装自己过度夸大自己工作经验,有经验的HR基本都能看出简历是否属实,所以建议如实填写。

2、提前了解公司

提前了解公司的目的有两个方向,一方面是看看公司整体情况是不是你想去的,公司福利、制度、技术方向等等看看自己适不适合这个企业,另一方面还有提前了解好公司在面试过程中会给HR留下更好的印象,让HR感受到你来面试不是盲目来的,对公司有一定认可度。想了解公司,老程序员的话并不难,都在一个行业中对各个公司都有一定了解,或者其他同事、同学、同行有在该公司的也更容易了解企业具体情况。如果是新手程序员最有效的途径还是找师哥师姐了解或者到网上了解情况。

3、基础知识储备

程序员面试之后一定会有技术笔试或面试,这个阶段要准备下基础知识,如果是上机面试还好说,如果是笔面试基本以基础知识为主可以提前适当刷题,程序员可以上辽宁优就业、力扣等网站上查看一些面试基础试题,看看自己对基础知识的掌握情况等等。

4、项目整理

每个程序要都有自己的项目作品,面试阶段整理好自己的作品,能够直接展示的可以用U盘带来或者手机展示。如果是新手程序员,在学习阶段做过什么或者自己仿照什么项目临摹的作品都可以。新手程序员重点在展示技术领域与技术掌握程度,有经验的程序员重点在展示自身技术特点及技术方向。最后,如果你的时间不是很紧张,并且又想快速的提高,最重要的是不怕吃苦,那个真的很不错,很多人进步都很快,需要你不怕吃苦哦!

5、基础准备

常规面试问题准备:自我介绍、兴趣爱好、为什么从上一个公司离职、技术要求、福利要求等等程序员面试也会遇到,这些建议也要适当准备一下。服饰、礼仪准备:服饰不用穿着正装,一般互联网类公司服饰要求少,但不可以太随便,简洁干净即可。

聊点玄学:信念感很重要

虽说现在已经GPT4.0了,但我相信即使人工智能颠覆了绝大多数行业,也无法取代生活玄学。就像现在年轻人喜欢敲电子木鱼,积赛博功德,并不是他们迷信,而是他们有一个念头:功德够多好事总会发生。

其实这种信念感在职场同样重要:你相不相信你去面试的公司在做的事,你打心底里认不认同?如果不认同,大概率这份工作做不久。

即使面试时讲一些违心话、且没被拆穿,你自己的能量也会被这份工作逐渐消耗,得不到任何正反馈。你想不相信你自己有能力、也有希望找到自己满意的工作?所谓“吸引力法则”其实也就是极深的信念感,将你所希望的,在思想上转化成你已拥有的状态。你相信什么,就会将什么吸引进你的生活。

面试题分享

为了助力朋友们跳槽面试、升职加薪、职业困境,提高自己的技术,本文给大家整了一套《Android中高级面试题汇总》。目前已经收到了七八个网友的反馈,说是面试问到了很多这里面的知识点。

详细关注公众号:Android老皮

在这里插入图片描述

Java方面

Java基础部分

  • 抽象类与接口的区别?
  • 分别讲讲 final,static,synchronized
  • 请简述一下String、StringBuffer和
  • “equals”与“==”、“hashCode”的区别和使用场景?
  • Java 中深拷贝与浅拷贝的区别?
  • 谈谈Error和Exception的区别?
  • 什么是反射机制?反射机制的应用场景有哪些?
  • 谈谈如何重写equals()方法?为什么还要重写hashCode()?
  • 谈谈你对Java泛型中类型擦除的理解,并说说其局限性? -String为什么要设计成不可变的?
  • 说说你对Java注解的理解?

Java集合

  • 谈谈List,Set,Map的区别?
  • 谈谈ArrayList和LinkedList的区别?
  • 请说一下HashMap与HashTable的区别
  • 谈一谈ArrayList的扩容机制?
  • HashMap 的实现原理?
  • 请简述 LinkedHashMap 的工作原理和使用方式?
  • 谈谈对于ConcurrentHashMap的理解?

Java多线程

  • Java 中使用多线程的方式有哪些?
  • 说一下线程的几种状态?
  • 如何实现多线程中的同步?
  • 谈谈线程死锁,如何有效的避免线程死锁?
  • 谈谈线程阻塞的原因?
  • 请谈谈 Thread 中 run() 与 start() 的区别?
  • synchronized和volatile关键字的区别?
  • 如何保证线程安全?
  • 谈谈ThreadLocal用法和原理?
  • java线程中notify 和 notifyAll有什么区别?
  • 什么是线程池?如何创建一个线程池?
  • 谈一谈java线程常见的几种锁?
  • 谈一谈线程sleep()和wait()的区别?

Java虚拟机

  • 谈一谈JAVA垃圾回收机制?
  • 回答一下什么是强、软、弱、虚引用以及它们之间的区别?
  • 简述JVM中类的加载机制与加载过程?
  • JVM、Dalvik、ART三者的原理和区别?
  • 请谈谈Java的内存回收机制?
  • JMM是什么?它存在哪些问题?该如何解决?

在这里插入图片描述

Android方面

四大组件

  • Activity 与 Fragment 之间常见的几种通信方式?
  • LaunchMode 的应用场景?
  • 对于 Context,你了解多少?
  • IntentFilter是什么?有哪些使用场景?
  • 谈一谈startService和bindService的区别,生命周期以及使用场景?
  • Service如何进行保活?
  • 简单介绍下ContentProvider是如何实现数据共享的?
  • 说下切换横竖屏时Activity的生命周期?
  • Intent传输数据的大小有限制吗?如何解决?

Android 异步任务和消息机制

  • HandlerThread 的使用场景和用法?
  • IntentService 的应用场景和使用姿势?
  • AsyncTask的优点和缺点?
  • 谈谈你对 Activity.runOnUiThread 的理解?
  • 子线程能否更新UI?为什么?
  • 谈谈 Handler 机制和原理?
  • 为什么在子线程中创建Handler会抛异常?
  • Handler中有Loop死循环,为什么没有阻塞主线程,原理是什么?

数据结构

  • 什么是冒泡排序?如何优化?
  • 请用 Java 实现一个简单的单链表?
  • 如何反转一个单链表?
  • 谈谈你对时间复杂度和空间复杂度的理解?
  • 谈一谈如何判断一个链表成环?
  • 什么是红黑树?为什么要用红黑树?
  • 什么是快速排序?如何优化?
  • 说说循环队列?
  • 如何判断单链表交叉

在这里插入图片描述

Android Framework

Binder

  • Binder有什么优势
  • Binder是如何做到一次拷贝的
  • MMAP的内存映射原理了解吗
  • Binder机制是如何跨进程的
  • 说说四大组件的通信机制
  • 为什么Intent不能传递大数据

Handler

  • HandlerThread是什么?为什么它会存在?
  • 简述下 Handler 机制的总体原理?
  • Looper 存在哪?如何可以保证线程独有?
  • 如何理解 ThreadLocal 的作用?
  • 主线程 Main Looper 和一般 Looper 的异同?
  • Handler 或者说 Looper 如何切换线程?
  • Looper 的 loop() 死循环为什么不卡死?
  • Looper 的等待是如何能够准确唤醒的?
  • Message 如何获取?为什么这么设计?

AMS

  • ActivityManagerService是什么?什么时候初始化的?有什么作用?
  • ActivityThread是什么?ApplicationThread是什么?他们的区别
  • Instrumentation是什么?和ActivityThread是什么关系?
  • ActivityManagerService和zygote进程通信是如何实现的。
  • ActivityRecord、TaskRecord、ActivityStack,Activi
  • ActivityManager、ActivityManagerService、Activit
  • 手写实现简化版AMS

在这里插入图片描述

算法方面

  • 如何运⽤⼆分查找算法
  • 如何⾼效解决接⾬⽔问题
  • ⼆分查找⾼效判定⼦序列
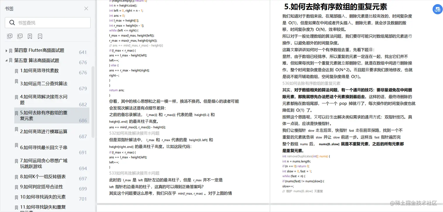
  • 如何去除有序数组的重复元素
  • 如何寻找最⻓回⽂⼦串
  • 如何⾼效进⾏模幂运算
  • 如何运用贪心思想广域玩跳跃游戏
  • 如何⾼效判断回⽂链表
  • 如何在无线序列中随机抽取元素
  • 如何判定括号合法性
  • 如何寻找缺失和重复的元素
  • 请说一说HashMap,SparseArrary原理,SparseArrary相比HashMap的优点、ConcurrentHashMap如何实现线程安全?
  • 请说一说HashMap原理,存取过程,为什么用红黑树,红黑树与完全二叉树对比,HashTab、concurrentHashMap,concurrent包里有啥?
  • 请说一说hashmap put()底层原理,发生冲突时,如何去添加(顺着链表去遍历,挨个比较key值是否一致,如果一致,就覆盖替换,不一致遍历结束后,插入该位置) ?

在这里插入图片描述

Kotlin方面

  • 请简述一下什么是 Kotlin?它有哪些特性?
  • Kotlin中实现单例的几种常见方式?
  • 在Kotlin中,什么是内联函数?有什么作用?
  • 请谈谈Kotlin中的Coroutines,它与线程有什么区别?有哪些优点?
  • 说说Kotlin中的Any与Java中的Object 有何异同?
  • Kotlin中的数据类型有隐式转换吗?为什么?
  • Kotlin中集合遍历有哪几种方式
  • Kotlin内置标准函数let的原理是什么?
  • Kotlin语言的run高阶函数的原理是什么?

音视频方面

  • 怎么做到直播秒开优化?
  • 数字图像滤波有哪些方法?
  • 图像可以提取的特征有哪些?
  • FFMPEG:图片如何合成视频
  • 常见的音视频格式有哪些?
  • 请叙述MPEG视频基本码流结构?
  • 说一说ffffmpeg的数据结构?
  • 如何降低延迟?如何保证流畅性?如何解决卡顿?解决网络抖动?
  • 平时说的软解和硬解,具体是什么?

在这里插入图片描述

Flutter方面

  • Dart 语言的特性?
  • Dart 多任务如何并行的?
  • dart是值传递还是引用传递?
  • Flutter 特性有哪些?
  • Widget 和 element 和 RenderObject 之间的关系?
  • 使用mixins的条件是什么?
  • Stream 两种订阅模式?
  • Flutter中的Widget、State、Context 的核心概念?是为了解决什么问题?
  • 说一下Hot Reload,Hot Restart,热更新三者的区别和原理
  • Flutter 如何与 Android iOS 通信?
  • 说一下什么是状态管理,为什么需要它?

在这里插入图片描述

最后

没有困难的工作,只有勇敢的打工人!哪怕求职遇到的对手总是“不三不四”,遇到的HR总是“推三阻四”,求职季也绝不是只有被动等待。但凡能到面试环节,就是成功上桌、获得了以小搏大的机会,搏好了年薪百万,失败了也没啥损失,咱再继续。既然上了牌桌,拿到了面试机会,就要用最精良的装备,最有效的技巧,提升自己的胜率。

人菜不可怕,可怕的是心里没有敬畏,手上不做准备。

详细关注公众号:Android老皮
还能解锁  《Android十大板块文档》 ,让学习更贴近未来实战。已形成PDF版

内容如下

1.Android车载应用开发系统学习指南(附项目实战)
2.Android Framework学习指南,助力成为系统级开发高手
3.2023最新Android中高级面试题汇总+解析,告别零offer
4.企业级Android音视频开发学习路线+项目实战(附源码)
5.Android Jetpack从入门到精通,构建高质量UI界面
6.Flutter技术解析与实战,跨平台首要之选
7.Kotlin从入门到实战,全方面提升架构基础
8.高级Android插件化与组件化(含实战教程和源码)
9.Android 性能优化实战+360°全方面性能调优
10.Android零基础入门到精通,高手进阶之路