2.计算2数之和

940 阅读1分钟

力扣题目链接: leetcode.cn/problems/ad…

给你两个 非空 的链表,表示两个非负的整数。它们每位数字都是按照 逆序 的方式存储的,并且每个节点只能存储 一位 数字。

请你将两个数相加,并以相同形式返回一个表示和的链表。

你可以假设除了数字 0 之外,这两个数都不会以 0 开头。

示例 1:

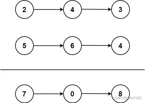
输入: l1 = [2,4,3], l2 = [5,6,4]
输出: [7,0,8]
解释: 342 + 465 = 807.

示例 2:

输入: l1 = [0], l2 = [0]
输出: [0]

示例 3:

输入: l1 = [9,9,9,9,9,9,9], l2 = [9,9,9,9]
输出: [8,9,9,9,0,0,0,1]

 

提示:

  • 每个链表中的节点数在范围 [1, 100] 内
  • 0 <= Node.val <= 9
  • 题目数据保证列表表示的数字不含前导零

提示:

  • 链表结构如下:
public class ListNode {
    int val;
    ListNode next;
    ListNode() {}
    ListNode(int val) { this.val = val; }
    ListNode(int val, ListNode next) { this.val = val; this.next = next; }
}

解法:模拟

class Solution3 {

    public static void main(String[] args) {

        ListNode listNode = new ListNode(7);
        listNode.next = new ListNode(8);
        listNode.next.next = new ListNode(9);

        ListNode listNode2 = new ListNode(3);
        listNode2.next = new ListNode(2);

        ListNode result = addTwoNumbers(listNode, listNode2);
    }

    public static ListNode addTwoNumbers(ListNode l1, ListNode l2) {
        //要返回的链表
        ListNode result = null;
        //链表头部指针
        ListNode head = null;
        //进位数,2个个位数相加最大为18,所以进位数最大为1
        int carry = 0;
        //当链表中的某1个不为空 执行计算逻辑
        while (l1 != null || l2 != null) {
            //赋值,默认值为0
            //只有链表没有对齐,比如某个链表的节点个数为3,某个节点个数为2,此时补位默认值就是0
            int x = l1 == null ? 0 : l1.val;
            int y = l2 == null ? 0 : l2.val;
            //计算两数之和
            int sum = x + y + carry;
            //计算和的十位数
            carry = sum / 10;
            //计算和的个位数
            int mod = sum % 10;
            //判断结果链表是否为空
            if (result == null) {
                //为空就构造链表
                result = new ListNode(mod);
                //将链表的头结点赋值给head
                head = result;
            } else {
                //头结点的next指针指向新节点
                head.next = new ListNode(mod);
                //将头节点的后置节点赋值给head 供下一轮循环使用
                head = head.next;
            }
            //准备下一轮的数据
            if (l1 != null) {
                l1 = l1.next;
            }
            if (l2 != null) {
                l2 = l2.next;
            }
        }
        //如果还有进位数没处理,做处理
        if (carry == 1) {
            head.next = new ListNode(carry);
        }
        return result;
    }
}

精髓在于链表的构建:

//要返回的链表
ListNode result = null;
//链表头部指针
ListNode head = null;
//伪代码
while(true){
 if (result == null) {
        //为空就构造链表
        result = new ListNode(mod);
        //将链表的头结点赋值给head
        head = result;
    } else {
        //头结点的next指针指向新节点
        head.next = new ListNode(mod);
        //将头节点的后置节点赋值给head 供下一轮循环使用
        head = head.next;
    }
}

复杂度分析

时间复杂度:O(max⁡(m,n)),其中 m 和 n 分别为两个链表的长度。我们要遍历两个链表的全部位置,而处理每个位置只需要O(1)的时间。

空间复杂度:O(1)。注意返回值不计入空间复杂度。

我的错误解法,由于不能用BigDecimal导致数字比较大提交失败,原来限制不能使用BigDecimal,好坑!

class Solution {

    public static void main(String[] args) {
        ListNode listNode = new ListNode(7);
        listNode.next = new ListNode(8);
        listNode.next.next = new ListNode(9);

        ListNode listNode2 = new ListNode(3);
        listNode2.next = new ListNode(2);

        ListNode result = addTwoNumbers(listNode, listNode2);
    }

    public static ListNode addTwoNumbers(ListNode l1, ListNode l2) {
        //转换为数字342
        BigDecimal v1 = transferToNumber(l1);
        //转换为数字465
        BigDecimal v2 = transferToNumber(l2);
        //计算342+465 = 807
        BigDecimal sum = v1.add(v2);
        //将807反转为708
        String[] split = sum.toString().split("");
        LinkedList<String> list = new LinkedList<>();
        for (String s : split) {
            list.addFirst(s);
        }
        //遍历708 转换为链表结构
        ListNode result = null;
        ListNode head = null;
        for (int i = 0; i <= list.size() - 1; i++) {
            if (result == null) {
                result = new ListNode(Integer.parseInt(list.get(i)));
                head = result;
                continue;
            }
            head.next = new ListNode(Integer.parseInt(list.get(i)));
            head = head.next;
        }
        return result;
    }
    private static BigDecimal transferToNumber(ListNode l1) {
        LinkedList<Integer> list = new LinkedList<>();
        list.addFirst(l1.val);
        while (l1.next != null) {
            list.addFirst(l1.next.val);
            l1.next = l1.next.next;
        }
        String v = "";
        for (Integer val : list) {
            v += val;
        }
        return new BigDecimal(v);
    }
}