阿孜去面试-JS的数据类型

201 阅读1分钟

黄昏,不是白昼亦不是夜晚,是我努力却看不清你的脸。

Skaarf_Infinity_II_E.jpg

在一个晴朗的傍晚,正在刷沸点的你,手机上收到一条通知,点进去一看是个面试邀约。不禁眉头一皱,这是实习生的岗位,怎么会发到我这里,什么人啊,这HR为了业绩这么拼吗。但转念一想,先不说岗位怎么样,现在的机会太难得,聊了几天都是已读不回。去试试也好,在家里待的太闷,地方也不远,在你家附近的地铁站旁边,就当出去放放风,于是马上就点了同意。

这时夕阳正好照到你的身上,眼皮越来越沉,慢慢睡了过去。。。

>> 先做一下自我介绍吧:

<< 你好面试官,我叫镀孜谔,做前端两年半了,是个切图仔。。。。

>> 你简历里写的,你熟悉js的数据结构,简单说说吧。

<< 我的理解大的分类分为两种

// 1.基本数据类型 存放在栈(stack)
// Number、String、Boolean、Null、 Undefined、Symbol(表示值为符号)
let a = 10;
let b = a;
b = 20;
console.log(a); // 10
console.log(b); // 20

1018967-20180718111209824-912970736.png

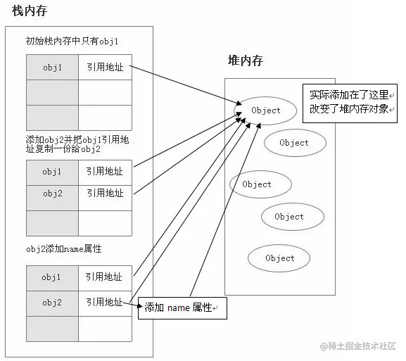
// 2.引用数据类型 Object 存放在堆(heap)
let obj1 = new Object();
let obj2 = obj1;
obj2.name = "我有名字了";
console.log(obj1.name); // 我有名字了

1018967-20180718115535028-421997257.png

>> 为什么可以看到你脑子里的代码?你要告诉我怎么去获取数据类型,例如typeof

<< 现在只感觉脑袋昏昏沉沉的,不知道是不是因为汪汪队召kai。。。赶紧问我想睡觉了

// 看下面的都很正常
console.log(typeof 1) // "number"
console.log(typeof 'duzi') // "string"
console.log(typeof false) // "boolean"
console.log(typeof noconst) // "undefined"
console.log(typeof Symbol()) // "symbol"
console.log(typeof function(){}) // "function" 
// 虽然function基本数据是object,但有自己特殊的属性,typeof可以判断function和{}[]等其他object的区别。
// 万物皆对象,只有function独醒,对就是这么随意。

// 正则在不同浏览器typeof表现不同"fucntion"或"object"
// 奇奇怪怪,就不能有什么好方法来判断嘛
console.log(typeof null) // "object"
console.log(typeof []) // "object"
console.log(typeof {}) // "object"

// instanceof运算符用于检测构造函数的prototype属性是否出现在某个实例对象的原型链上
function Car(make, model, year) {
  this.make = make;
  this.model = model;
  this.year = year;
}
var mycar = new Car("Honda", "Accord", 1998);
var a = mycar instanceof Car; // 返回 true
var b = mycar instanceof Object; // 返回 true

console.log({} instanceof Object) // true
console.log([] instanceof Array) // true

// 还是使用toString.call()来判断吧
console.log(toString.call('duzi')) // "[object String]"
console.log(toString.call(1)) // "[object Number]"

>> 喂,你确定现在不是在睡觉?

听到这话,你不禁出了一身冷汗,看了一眼窗外,只有街角的几盏灯亮着。最怕的就是这样,醒来已经天黑了,自己像被世界抛弃的人。