Spring Boot Starter 剖析与实践 | 京东云技术团队

1,470 阅读12分钟

引言

对于 Java 开发人员来说,Spring 框架几乎是必不可少的。它是一个广泛用于开发企业应用程序的开源轻量级框架。近几年,Spring Boot 在传统 Spring 框架的基础上应运而生,不仅提供了 Spring 的全部功能,还使开发人员更加便捷地使用。在使用 Spring Boot 时,我们经常会接触到各种 Spring Boot Starter,例如 spring-boot-starter-web。只需将该依赖加入项目中,我们就可以开始开发应用;在引入 spring-boot-starter-data-jdbc 后,只需在配置文件中填写数据库连接信息,即可连接数据库。此外,您还可以随意切换数据源组件依赖,而无需修改业务代码。Spring Boot Starter 是如何适配的呢?我们能否自己实现一个 Spring Boot Starter 呢?本文将剖析 Spring Boot Starter 的原理,并自定义实现一个 Spring Boot Starter 组件。

一、Spring Boot Starter 是什么?

Spring Boot Starter 是 Spring Boot 中比较重要的概念, 是一种依赖描述符,它可以帮助您简化配置。当需要构建一个 Web 应用程序时,不必再遍历所有的依赖包,一个一个地添加到项目的依赖管理中,而是只需要一个配置 spring-boot-starter-web,如以下示例:

从上面示例来看,我们使用了相当少的代码创建了一个 REST 应用程序。Spring 官方提供了许多 Starter,同时第三方也可以自定义 Starter,官方为了加以区分,Starter 从名称上进行了如下规范:spring-boot-starter-xxx;第三方提供的 starter 名称为:xxx-spring-boot-starter

二、Spring Boot Starter 剖析

前面介绍了 Starter 的概念以及如何快速创建 REST 应用程序。只需添加一个依赖和几行代码,就能完成 REST 接口开发。那么,在没有 Spring Boot 和 Starter 的情况下,我们该如何进行开发呢?Spring Boot Starter 的工作原理又是什么?接下来,我们将通过开发 Web 服务和 Dubbo 服务作为例子,分别剖析纯 Spring 和 Spring Boot Starter。

Spring

环境依赖

  • JDK 1.8
  • Maven 3
  • Tomcat 8(需要依靠 Web 容器服务器才能启动)
  • spring-webmvc 4.3.30.RELEASE
  • dubbo 2.7.23

开发流程

  1. 首先介绍一下,这是一个标准的 Maven 目录结构与 demo-service 依赖内容

    <dependencies>
        <!-- SpringMVC -->
        <dependency>
            <groupId>org.springframework</groupId>
            <artifactId>spring-webmvc</artifactId>
            <version>4.3.30.RELEASE</version>
        </dependency>
        <dependency>
            <groupId>javax.servlet</groupId>
            <artifactId>servlet-api</artifactId>
            <version>2.5</version>
        </dependency>
        <!-- 此处需要导入databind包即可, jackson-annotations、jackson-core都不需要显示自己的导入了-->
        <dependency>
            <groupId>com.fasterxml.jackson.core</groupId>
            <artifactId>jackson-databind</artifactId>
            <version>2.9.8</version>
        </dependency>
    
        <!-- Dubbo -->
        <dependency>
            <groupId>org.apache.dubbo</groupId>
            <artifactId>dubbo</artifactId>
            <version>2.7.23</version>
        </dependency>
        <dependency>
            <groupId>org.apache.curator</groupId>
            <artifactId>curator-x-discovery</artifactId>
            <version>5.1.0</version>
        </dependency>
        <dependency>
            <groupId>org.apache.zookeeper</groupId>
            <artifactId>zookeeper</artifactId>
            <version>3.8.0</version>
        </dependency>
    
        <!-- Demo API -->
        <dependency>
            <groupId>com.demo</groupId>
            <artifactId>demo-api</artifactId>
            <version>1.0-SNAPSHOT</version>
        </dependency>
    </dependencies>
    
  2. 由于在 Spring XML 下还需要依靠 Java Web 和 Web 容器运行,还需要 web/WEB-INF/web.xml Web 配置文件,内容配置了 SpringMVC 入口

    <?xml version="1.0" encoding="UTF-8"?>
    <web-app xmlns="http://xmlns.jcp.org/xml/ns/javaee"
             xmlns:xsi="http://www.w3.org/2001/XMLSchema-instance"
             xsi:schemaLocation="http://xmlns.jcp.org/xml/ns/javaee http://xmlns.jcp.org/xml/ns/javaee/web-app_4_0.xsd"
             version="4.0">
    
        <!-- Spring监听器 -->
        <listener>
            <listener-class>org.springframework.web.context.ContextLoaderListener</listener-class>
        </listener>
    
        <context-param>
            <param-name>contextConfigLocation</param-name>
            <param-value>classpath:dubbo.xml</param-value>
        </context-param>
    
        <servlet>
            <servlet-name>springmvc</servlet-name>
            <servlet-class>org.springframework.web.servlet.DispatcherServlet</servlet-class>
    
            <init-param>
                <param-name>contextConfigLocation</param-name>
                <param-value>classpath:mvc.xml</param-value>
            </init-param>
        </servlet>
    
        <servlet-mapping>
            <servlet-name>springmvc</servlet-name>
            <url-pattern>/</url-pattern>
        </servlet-mapping>
    </web-app>
    
  3. SpringMVC 配置文件 mvc.xml 与 Dubbo 配置文件 dubbo.xml

    <?xml version="1.0" encoding="utf-8" ?>
    <beans xmlns="http://www.springframework.org/schema/beans"
           xmlns:xsi="http://www.w3.org/2001/XMLSchema-instance"
           xmlns:context="http://www.springframework.org/schema/context"
           xmlns:mvc="http://www.springframework.org/schema/mvc"
           xsi:schemaLocation="http://www.springframework.org/schema/beans
            http://www.springframework.org/schema/beans/spring-beans.xsd http://www.springframework.org/schema/context http://www.springframework.org/schema/context/spring-context.xsd http://www.springframework.org/schema/mvc http://www.springframework.org/schema/mvc/spring-mvc.xsd">
    
        <context:component-scan base-package="com.demo.controller"/>
    
        <!-- 开启 MVC 注解驱动 -->
        <mvc:annotation-driven/>
    
        <!-- 访问静态资源 -->
        <mvc:default-servlet-handler/>
    </beans>
    
    <?xml version="1.0" encoding="utf-8" ?>
    <beans xmlns="http://www.springframework.org/schema/beans" xmlns:dubbo="http://dubbo.apache.org/schema/dubbo"
           xmlns:xsi="http://www.w3.org/2001/XMLSchema-instance"
           xsi:schemaLocation="http://www.springframework.org/schema/beans
            http://www.springframework.org/schema/beans/spring-beans.xsd http://dubbo.apache.org/schema/dubbo http://dubbo.apache.org/schema/dubbo/dubbo.xsd">
    
        <!-- Dubbo -->
        <dubbo:application name="demo-service"/>
        <dubbo:registry address="zookeeper://127.0.0.1:2181"/>
        <dubbo:protocol name="dubbo" port="20880"/>
        <bean id="demoServiceImpl" class="com.demo.provider.DemoServiceImpl"/>
        <dubbo:service interface="com.demo.api.DemoService" ref="demoServiceImpl"/>
    </beans>
    
  4. 编写 Controller 接口与 Dubbo RPC 接口

    package com.demo.controller;
    
    import org.springframework.web.bind.annotation.GetMapping;
    import org.springframework.web.bind.annotation.RestController;
    
    @RestController
    public class HelloController {
    
        @GetMapping(value = "/say/hello")
        public HelloEntity sayHello() {
            return new HelloEntity("Hello World");
        }
    
    }
    
    package com.demo.provider;
    
    import com.demo.api.DemoService;
    import com.demo.dto.HelloEntity;
    
    public class DemoServiceImpl implements DemoService {
    
        @Override
        public HelloEntity sayHello() {
            return new HelloEntity("Hello World");
        }
    }
    
  5. 以上还无法单独运行,需要将以上打包成 war 包放入到 Tomcat 才可运行。

剖析

从上面的开发流程中,我们可以看到入口都在 web.xml 中。其中有一个监听器和一个 Servlet,以及初始化参数 dubbo.xml 和 mvc.xml。在 Spring Boot 出现之前,Spring 通常使用 XML 配置方式描述 Bean,或者在 XML 中配置注解驱动和上下文扫描方式解析 Bean。因此,我们可以看出这里有两个 XML 文件。经过分析源代码,我们整理出了以下 XML 标签解析到 Bean 解析的流程。如下:

  1. 由 Tomcat 启动加载 web.xml 并通过监听器和 Servlet 让 Spring 加载 XML 并解析。
  2. 直到 BeanDefinitionParserDelegate#parseCustomElement 开始解析自定义标签,找到 mvc:xxx 或 dubbo:xxx 标签找到了 XML 命名空间。
  3. DefaultNamespaceHandlerResolver 处理逻辑:以懒加载方式加载所有 jar 中 META-INF/spring.handlers (路径必须得是这个)并缓存到 handlerMappings ,通过命名空间 URI 找到与之对应的处理类,SpringMVC 与 Dubbo 命名空间处理类分别为 MvcNamespaceHandler 和 DubboNamespaceHandler
  4. MvcNamespaceHandler 和 DubboNamespaceHandler 都分别实现了 NamespaceHandler#init 方法,内容如下:


    init 方法将 SpringMVC 和 Dubbo 标签对应的 BeanDefinitionParser 注册到了 NamespaceHandlerSupport#parsers 中。在上一步中,DefaultNamespaceHandlerResolver 根据标签获取到了该标签的 BeanDefinitionParser,从而将对应的 Bean 注册到了 Spring IOC 容器中。注册逻辑不是本文的重点,这里就不再赘述。至此,SpringMVC 和 Dubbo 的加载流程已经完成。

从以上加载流程中,我们可以看出,在没有 Spring Boot 之前,Spring 主要依靠 XML 配置来启动。它会加载 XML 中的自定义标签,找到对应的命名空间,然后扫描 classpath 下的 META-INF/spring.handlers,找到命名空间处理类来解析当前标签。

Spring Boot

环境依赖

  • JDK 1.8
  • Maven 3
  • spring-boot 2.6.9
  • dubbo 2.7.23

开发流程

  1. 目录结构与 Maven demo-spring-boot 依赖内容

    <dependencies>
        <dependency>
            <groupId>org.springframework.boot</groupId>
            <artifactId>spring-boot-starter-web</artifactId>
        </dependency>
    
        <!-- dubbo -->
        <dependency>
            <groupId>org.apache.dubbo</groupId>
            <artifactId>dubbo-spring-boot-starter</artifactId>
            <version>2.7.23</version>
        </dependency>
        <dependency>
            <groupId>org.apache.curator</groupId>
            <artifactId>curator-x-discovery</artifactId>
            <version>5.1.0</version>
        </dependency>
        <dependency>
            <groupId>org.apache.zookeeper</groupId>
            <artifactId>zookeeper</artifactId>
            <version>3.8.0</version>
        </dependency>
    
        <dependency>
            <groupId>com.demo</groupId>
            <artifactId>demo-api</artifactId>
            <version>1.0-SNAPSHOT</version>
        </dependency>
    </dependencies>
    
  2. 应用程序入口 DemoSpringBootApplication

    @SpringBootApplication
    public class DemoSpringBootApplication {
    
        public static void main(String[] args) {
            SpringApplication.run(DemoSpringBootApplication.class, args);
        }
    
    }
    
  3. application.yml 文件内容只有 Dubbo 的配置

    dubbo:
      application:
        name: demo-provider
      protocol:
        port: 20880
        name: dubbo
      registry:
        address: zookeeper://127.0.0.1:2181
    
  4. 编写 Controller 接口与 Dubbo RPC 接口

    package com.demo.controller;
    
    import com.demo.dto.HelloEntity;
    import org.springframework.web.bind.annotation.GetMapping;
    import org.springframework.web.bind.annotation.RestController;
    
    @RestController
    public class HelloController {
    
        @GetMapping(value = "/say/hello")
        public HelloEntity sayHello() {
            return new HelloEntity("Hello World");
        }
    
    }
    
    package com.demo.provider;
    
    import com.demo.api.DemoService;
    import com.demo.dto.HelloEntity;
    
    @DubboService 
    public class DemoServiceImpl implements DemoService {
    
        @Override
        public HelloEntity sayHello() {
            return new HelloEntity("Hello World");
        }
    }
    
  5. 由于 spring-boot-starter-web 已经内嵌 tomcat ,只需要直接运行 DemoSpringBootApplication#main 方法即可运行应用

剖析

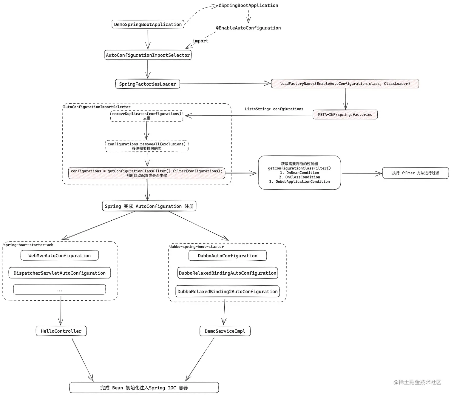
从开发流程上没办法第一时间找到解析入口,唯一入口就是在 DemoSpringBootApplication ,经过源代码分析得出以下流程:

  1. 应用 DemoSpringBootApplication 类上有 @SpringBootApplication 注解,而该注解由以下三个注解组成:

    • @SpringBootConfiguration,标注当前类为一个配置类,与 @Configuration 注解功能一致 ,被 @Configuration 注解的类对应 Spring 的 XML 版的容器。
    • @EnableAutoConfiguration,开启启动自动装配的关键,由 @AutoConfigurationPackage 与 @Import(AutoConfigurationImportSelector.class)组成
    • @ComponentScan,按照当前类路径扫描含有 @Service@Controller等等注解的类,等同于 Spring XML 中的 context:component-scan
  2. Spring Boot 自动装配由 @EnableAutoConfiguration 导入的 AutoConfigurationImportSelector 类,会调用 SpringFactoriesLoader#loadFactoryNames 从 ClassPath 下扫描所有 jar 包的 META-INF/spring.factories 内容,由于传入的 EnableAutoConfiguration.class,只会返回 org.springframework.boot.autoconfigure.EnableAutoConfiguration key 的值,得到一个全限定类名字符串数组 configurations

  3. configurations 经过去重与声明式排除后,会进行以下进行过滤自动装配:

    configurations = getConfigurationClassFilter().filter(configurations)
    

    分成两部分:获取过滤器和执行过滤。

    • getConfigurationClassFilter(),也是通过SpringFactoriesLoader#loadFactoryNames 在META-INF/spring.factories 找到 Key 为 org.springframework.boot.autoconfigure.AutoConfigurationImportFilter的值,目前只有:OnBeanConditionOnClassConditionOnClassCondition 三个过滤器。

    • 执行过滤,会根据配置类上含有 @ConditionOnBean@ConditionalOnClass@ConditionalOnWebApplication 等等条件注解来过滤掉部分配置类。比如 WebMvcAutoConfiguration 指定需要在 @ConditionOnWebApplication 下才生效。

  4. 在引入各类 Configuration 的配置类后,配置类结合 @Bean 来完成 Spring Bean 解析和注入,同时 Spring Boot 还提供了许多 @ConditionalXXX 给开发者完成灵活注入。

以上就是 Spring Boot 的自动装配过程。Spring Boot 利用被 @Configuration 注解的配置类来代替 Spring XML 完成 Bean 的注入。然后,SpringFactoriesLoader 会最终加载 META-INF/spring.factories 中的自动配置类,实现自动装配过程。依靠“约定大于配置”的思想,如果开发的 Starter 想要生效,就需要按照 Spring Boot 的约定。

小结

通过对比 Spring 与 Spring Boot 的开发流程,我们可以发现 Spring Boot 在完成 Web 与 Dubbo 独立应用开发时,使用了相对较少的代码和配置。这得益于 Spring Boot Starter 的自动装配能力,它是 Spring Boot 的主要功能。通过消除定义一些属于自动配置类部分的需求,自动配置可以帮助简化开发流程并加速开发速度。

SPI

我们从上面剖析发现,两者都使用了一项机制去加载引入的 jar 包中的配置文件从而加载对应类,那就是 SPI (Service Provider Interface)

SPI (Service Provider Interface), 是 Java 内置的一种服务提供发现机制,提高框架的扩展性。

Java SPI

Java 内置的 SPI 通过 java.util.ServiceLoader 类解析 Classpath 和 jar 包的 META-INF/services 目录下的以接口全限定名命名的文件,并加载该文件中指定的接口实现类,以此完成调用。

但是 Java SPI 会有一定不足:

  • 不能做到按需加载,需要遍历所有的实现并实例化,然后在循环中找到所需要的实现。
  • 多个并发多线程使用 ServiceLoader 类的实例不安全
  • 加载不到实现类时抛出并不是真正原因的异常,错误难定位。

Spring SPI

Spring SPI 沿用了 Java SPI ,但是在实现上和 Java SPI 存在差异,但是核心机制相同,在不修改 Spring 源码前提下,可以做到对 Spring 框架的扩展开发。

  • 在 Spring XML 中,由 DefaultNamespaceHandlerResolver 负责解析 spring.handlers生成 namespaceUri 和 NamespaceHandler 名称的映射,等有需要时在进行实例化。
  • 在 Spring Boot 中,由 SpringFactoriesLoader 负责解析 spring.factories 文件,并将指定接口的所有实现类/全限定类名返回。

Spring Boot 2.7.0

在本文中 Spring Boot 自动装配使用了 SPI 来加载到 EnableAutoConfiguration 所指定的自动装配的类名,但在 Spring Boot 2.7.0 之后自动装配 SPI 机制有所改动,META-INF/spring.factories 将废弃,同时在 Spring Boot 3 以上会将相关代码移除,改动如下:

  • 新的注解:@AutoConfiguration 代替 @Configuration
  • 读取自动装配的类文件位置改为:META-INF/spring/org.springframework.boot.autoconfigure.AutoConfiguration.imports,并且实现类全限定类名按照一行一个
  • 由 org.springframework.boot.context.annotation.ImportCandidates#load 负责解析 META-INF/spring/%s.imports ,其中 %s 是接口名的占位符

三、Spring Boot Stater 实践

在使用 spring-boot-starter-jdbc 或者 spring-boot-starter-jpa 等数据库操作时,通常会引入一个数据库数据源连接池,比如:HikariCPDBCP等,同时可随意切换依赖而不需要去更改任何业务代码,开发人员也无需关注底层实现,在此我们自定义一个 Starter 同时也实现这种兼容。因为我们以开发一个分布式锁的 Starter 并拥有多个实现:Zookeeper、Redis。 在此使用 Spring Boot 2.6.9 版本。

开发

项目结构与 Maven 依赖

└── src
    ├── main
    │   ├── java
    │   │   └── com.demo.distributed.lock
    │   │      ├── api
    │   │      │   ├── DistributedLock.java
    │   │      │   └── LockInfo.java
    │   │      ├── autoconfigure
    │   │      │   ├── DistributedLockAutoConfiguration.java
    │   │      │   └── DistributedLockProperties.java
    │   │      ├── redis
    │   │      │   └── RedisDistributedLockImpl.java
    │   │      └── zookeeper
    │   │          └── ZookeeperDistributedLockImpl.java
    │   └── resources
    │       └── META-INF
    │           └── spring.factories
<dependencies>
    <!-- Spring Boot 自动装配注解 -->
    <dependency>
        <groupId>org.springframework.boot</groupId>
        <artifactId>spring-boot-autoconfigure</artifactId>
    </dependency>

    <!-- 生成 META-INF/spring-configuration-metadata.json -->
    <dependency>
        <groupId>org.springframework.boot</groupId>
        <artifactId>spring-boot-configuration-processor</artifactId>
        <optional>true</optional>
    </dependency>

    
    <!-- Zookeeper -->
    <dependency>
        <groupId>org.apache.curator</groupId>
        <artifactId>curator-framework</artifactId>
        <version>5.1.0</version>
        <scope>provided</scope>
    </dependency>
    <dependency>
        <groupId>org.apache.curator</groupId>
        <artifactId>curator-recipes</artifactId>
        <version>5.1.0</version>
        <scope>provided</scope>
    </dependency>

    <!-- Redis -->
    <dependency>
        <groupId>org.redisson</groupId>
        <artifactId>redisson</artifactId>
        <version>3.23.1</version>
        <scope>provided</scope>
    </dependency>
</dependencies>

在依赖里可以看到 Zookeeper 和 Redis 依赖关系被设置为 provided ,作用为编译与测试阶段使用,不会随着项目一起发布。即打包时不会带上该依赖。该设置在 Spring Boot Starter 作用较大。

分布式锁接口与实现

接口

public interface DistributedLock {

    /**
     * 加锁
     */
    LockInfo tryLock(String key, long expire, long waitTime);

    /**
     * 释放锁
     */
    boolean release(LockInfo lock);

}

Redis 实现

public class RedisDistributedLockImpl implements DistributedLock {

    private final RedissonClient client;

    public RedisDistributedLockImpl(RedissonClient client) {
        this.client = client;
    }

    @Override
    public LockInfo tryLock(String key, long expire, long waitTime) {
        //do something
        return null;
    }

    @Override
    public boolean release(LockInfo lock) {
        //do something
        return true;
    }
}

Zookeeper 实现

public class ZookeeperDistributedLockImpl implements DistributedLock {

    private final CuratorFramework client;

    public ZookeeperDistributedLockImpl(CuratorFramework client) {
        this.client = client;
    }

    @Override
    public LockInfo tryLock(String key, long expire, long waitTime) {
        return null;
    }

    @Override
    public boolean release(LockInfo lock) {
        return false;
    }
} 

DistributedLockAutoConfiguration 配置类

@EnableConfigurationProperties(DistributedLockProperties.class)
@Import({DistributedLockAutoConfiguration.Zookeeper.class, DistributedLockAutoConfiguration.Redis.class})
public class DistributedLockAutoConfiguration {

    @Configuration
    @ConditionalOnClass(CuratorFramework.class)
    @ConditionalOnMissingBean(DistributedLock.class)
    @ConditionalOnProperty(name = "distributed.lock.type", havingValue = "zookeeper",
            matchIfMissing = true)
    static class Zookeeper {

        @Bean
        CuratorFramework curatorFramework(DistributedLockProperties properties) {
            //build CuratorFramework client
            return null;
        }


        @Bean
        ZookeeperDistributedLockImpl zookeeperDistributedLock(CuratorFramework client) {
            return new ZookeeperDistributedLockImpl(client);
        }
    }


    @Configuration
    @ConditionalOnClass(RedissonClient.class)
    @ConditionalOnMissingBean(DistributedLock.class)
    @ConditionalOnProperty(name = "distributed.lock.type", havingValue = "redis",
            matchIfMissing = true)
    static class Redis {

        @Bean
        RedissonClient redissonClient(DistributedLockProperties properties) {
            //build RedissonClient client
            return null;
        }

        @Bean
        RedisDistributedLockImpl redisDistributedLock(RedissonClient client) {
            return new RedisDistributedLockImpl(client);
        }
    }
}
  • @EnableConfigurationProperties(DistributedLockProperties.class) 开启配置类 Properties 信息,会将配置文件里的信息注入 Properties 类里。
  • @Configuration 配置注解
  • @ConditionalOnClass(CuratorFramework.class) 条件注解,要求存在 CuratorFramework 类当前配置类才生效,Redis 的子配置类同理。
  • @ConditionalOnMissingBean(DistributedLock.class) 条件注解,Spring 不存在 DistributedLock Bean 当前配置类才生效,Redis 的子配置类同理。
  • @ConditionalOnProperty(name = "distributed.lock.type", havingValue = "zookeeper", matchIfMissing = true) 条件注解,这里判断配置文件 distributed.lock.type 等于 zookeeper 才生效,当如果没配置则默认当做 zookeeper,Redis 的子配置类同理。
  • @Bean 将方法返回的 Bean 注入到 Spring IOC 容器里,方法入参中含依赖的 Bean

spring.factories

org.springframework.boot.autoconfigure.EnableAutoConfiguration=\
  com.demo.distributed.lock.autoconfigure.DistributedLockAutoConfiguration

我们只需要将该文件放到 resource/META-INF/spring.factories 下,就会被 Spring Boot 加载,这也是 Spring Boot 的约定大于配置的思想。

使用

Maven 依赖关系

<dependencies>
    <dependency>
        <groupId>com.demo</groupId>
        <artifactId>distributed-lock-spring-boot-starter</artifactId>
        <version>1.0.0-SNAPSHOT</version>
    </dependency>
</dependencies>

<profiles>
    <profile>
        <id>dev</id>
        <activation>
            <activeByDefault>true</activeByDefault>
        </activation>
        <dependencies>
            <!-- Redis -->
            <dependency>
                <groupId>org.redisson</groupId>
                <artifactId>redisson</artifactId>
                <version>3.23.1</version>
            </dependency>
        </dependencies>
    </profile>
    <profile>
        <id>test</id>
        <dependencies>
            <dependency>
                <groupId>org.apache.curator</groupId>
                <artifactId>curator-framework</artifactId>
                <version>5.1.0</version>
            </dependency>
            <dependency>
                <groupId>org.apache.curator</groupId>
                <artifactId>curator-recipes</artifactId>
                <version>5.1.0</version>
            </dependency>
        </dependencies>
    </profile>
</profiles>

此处结合 Maven profile 功能按照不同环境依赖不同分布式锁底层实现,同时 Spring Boot 也提供了 Spring Boot Profile 加载不同配置,可以从开发、测试、生产环境使用不同底层了,同时 Maven profile 可以根据 -P 指定加载不同的依赖进行打包,解决了不同环境使用不同分布式锁实现。

代码使用

private final DistributedLock distributedLock;

public DemoServiceImpl(DistributedLock distributedLock) {
    this.distributedLock = distributedLock;
}

public void test() {
    LockInfo lock = null;
    try {
        lock = distributedLock.tryLock("demo", 1000, 1000);
        //do something
    } finally {
        if (lock != null) {
            distributedLock.release(lock);
        }
    }
}

业务代码中由于依赖的是接口,结合 Spring Boot Starter 条件注解 + Maven Profile 不管依赖哪个分布式锁实现,都无需去修改代码。

四、总结

本文介绍了在没有 Spring Boot 和 Starter 之前,开发人员在使用传统的 Spring XML 开发 Web 应用时需要引用许多依赖,并且需要大量编写 XML 代码来描述 Bean 以及它们之间的依赖关系。也了解了如何利用 SPI 加载自定义标签来加载 Bean 并进行注入。而 Spring Boot Starter 则提供了一种更加现代化的配置方式,它通过 SPI 机制加载自动装配的 @Configuration 配置类来代替传统的 Spring XML 完成 Bean 的注入,从而消除了大量的 XML 配置。最后,我们通过自定义开发了一个分布式锁 Spring Boot Starter 组件,利用一系列的 @ConditionalXXX 注解和 Maven Profile 来完成开发。这样,我们可以兼容多种分布式锁实现,并且在不同环境下使用不同的分布式锁实现,而无需修改业务代码。

作者:京东零售 陈炎清

来源:京东云开发者社区