收藏丨全国各省市数据知识产权政策和实践汇总(2023上半年

184 阅读16分钟

 [数据要素社]

图片

本文系数据要素社综合整理成果,转载须注明来源

数据要素作为土地、资本、劳动力及技术外的新生产要素,为经济增长提供新动能。在加快培育数据要素市场、构建数据基础制度的现实需求下,确立数据产权、健全数据要素权益保护成为鼓励规范数据要素发展的基础工程。目前,我国正深入研究数据产权规则,加强制度设计,加快建立数据知识产权保护规则。其中,构建数据知识产权制度是一项重大的制度创新和实践创新。 国家知识产权局业已加快推进相关政策制定与实施,积极推进地方试点,积极参与数据领域知识产权国际合作,立足中国实际,形成数据知识产权保护的中国方案,助力我国数字经济发展。

41.png

2020年, 国务院知识产权战略实施工作部际联席会议办公室,组织开展了2020年度知识产权战略信息工作先进个人和优秀知识产权战略信息评选工作,并于同年12月22日, 发布了 《关于公布2020年知识产权战略信息工作先进个人及优秀战略信息的通知》 。其中,国家知识产权局知识产权发展研究中心申报的《关于加快构建数据知识产权保护制度的建议》获得优秀战略信息奖项。

这是“数据知识产权”概念首次出现在政府官方文件中,也意味着早在2020年之前,国家知识产权局就着手数据知识产权相关课题的探索与研究。

2021年9月22日,中共中央、国务院印发了《知识产权强国建设纲要(2021-2035年)》,明确提出“研究构建数据知识产权保护规则” ,这是从理论探索到制度创新迈出的第一步,成为当前数据知识产权领域的顶层设计。

《纲要》还提到:建立数据标准、资源整合、利用高效的信息服务模式。加强知识产权数据标准制定和数据资源供给,建立市场化、社会化的信息加工和服务机制。规范知识产权数据交易市场,推动知识产权信息开放共享,处理好数据开放与数据隐私保护的关系,提高传播利用效率,充分实现知识产权数据资源的市场价值。推动知识产权信息公共服务和市场化服务协调发展。加强国际知识产权数据交换,提升运用全球知识产权信息的能力和水平。

随后,国家知识产权局贯彻落实党中央、国务院关于知识产权工作的决策部署,制定了 《“十四五”国家知识产权保护和运用规划》,设立数据知识产权保护专栏,从构建保护规则、促进数据资源利用和安全保护等方面进行了部署。

《规划》着重把大数据、人工智能、基因技术等新领域新业态知识产权保护提上日程,是富有前瞻性的部署。把数据知识产权保护工程作为专项任务予以部署,对于推动构建数据知识产权保护规则,更好促进数据要素合理流动、有效保护和充分利用,具有重要的基础性意义。知识产权如何在数据开发利用、数据产权交易、隐私保护和公共安全等方面发挥作用,是当前全球关注的焦点问题,“十四五”期间在相关方面进行探索具有积极意义。

42.png

构建数据知识产权保护规则。 深入研究数据的产权属性,探索开展数据知识产权保护相关立法研究,推动完善涉及数据知识产权保护的法律法规。完善数据知识产权保护政策,探索建立分级分类的数据知识产权保护模式。推动建立数据知识产权保护行业规范,加强数据生产、流通、利用、共享过程中的知识产权保护。研究推动数据知识产权保护国际规则制定。

促进数据资源利用和安全保护。 支持有条件的地区开展数据知识产权保护和运用试点。在保护个人信息安全和国家数据安全的基础上,促进数据要素合理流动、有效保护、充分利用。积极开展数据知识产权保护国际合作与交流。(中央宣传部、中央网信办、最高人民法院、外交部、工业和信息化部、公安部、司法部、商务部、市场监管总局、国家知识产权局等按职责分工负责)

2022年3月,国家知识产权局印发了 《推动知识产权高质量发展年度工作指引(2022)》 。在大数据知识产权保护方面,《工作指引》和任务清单均要求,加快数据产权、人工智能产出物知识产权保护制度研究论证,适应新领域、新业态发展需要。

现阶段,数据产权、人工智能生成物对知识产权保护提出了新需求。在制定新业态知识产权保护制度时,一方面要积极推进新业态知识产权运用,通过制度激励保持我国在大数据、人工智能方面的先发优势,促进经济高质量发展;另一方面还要注重规制新业态可能带来的技术风险、伦理风险乃至社会风险,防止大数据与人工智能权利滥用侵蚀个人利益与公共利益。

2022年11月30日,为推动数据知识产权地方试点工作有效开展,国家知识产权局组织召开数据知识产权地方试点工作部署会。会上公布了数据知识产权工作地方试点名单并介绍了数据知识产权地方试点工作具体要求。北京市、上海市、江苏省、浙江省、福建省、山东省、广东省、深圳市等8个试点地方将从推动制度构建、开展登记实践等方面开展数据知识产权地方试点工作。

同时, 《国家知识产权局办公室关于开展数据知识产权地方试点申报工作的通知》 正式印发。数据知识产权地方试点工作期限为2022年11月至2023年12月。

国家知识产权局将加强对试点地方的指导协调和督促检查,适时组织开展中期评估和试点验收,总结推广典型经验做法。各试点地方知识产权局要全面落实数据知识产权地方试点工作主体责任,加强对试点工作的组织领导和条件保障,加大组织协调力度,及时解决试点工作中的困难和问题,确保试点目标任务如期完成并取得实效。同时,要及时、主动向国家知识产权局和本地人民政府报送试点工作进展和工作成效。

此次确定的8个试点地方之中,浙江省、上海市、深圳市已在数据知识产权工作的基础制度构建、登记实践及相关服务方面进行大胆探索,获得有益成果。此外,其他试点地方也都根据区域产业特点和自身优势出台了具体措施。

43.png

构建数据知识产权制度是一项重大的制度创新和实践创新。数据知识产权的保护客体、保护规则等问题也涉及若干重大基础理论。在地方层面,多个省市通过地方立法、调查研究的方式进行先行先试。

▶ 浙江

国家知识产权局最早在浙江、上海、深圳等地开展了数据知识产权保护试点,力争在立法、存证登记等方面取得可复制可推广的经验做法,为后续制度设计提供实践基础。其中,浙江已经建立了数据知识产权公共存证平台,并开始面向市场主体提供存证服务。

浙江是我国首个为数字经济立法的省份,并在数据运营方面实现了突破。2021年,国家知识产权局对此大力支持浙江打造知识产权强国建设先行省,授权浙江率先探索数据知识产权制度改革、拓宽高价值知识产权授权通道、畅通知识产权高价值运用渠道等一系列助力共同富裕示范区建设的突破性改革抓手。

2021年9月,我国首单数据知识产权质押融资落地杭州,一家企业通过数据资产质押获得银行的100万元授信。

2022年9月, 《浙江省知识产权保护和促进条例》 经浙江省人大常委会会议审议通过,其中第十六条明确规定:“省知识产权主管部门应当会同省有关部门依法对经过一定算法加工、具有实用价值和智力成果属性的数据进行保护,探索建立数据相关知识产权保护和运用制度。”

该条例明确探索数据相关知识产权基础制度,并对具有知识产权本质特征的数据保护客体作出原则规定,率先将数据知识产权纳入了法治化轨道。

2023年4月, 《浙江省数据知识产权登记办法(试行)》 发布。通过构建权属明晰、源头可溯、运营合规、治理系统的数据知识产权登记保护制度,着力破解数据权属不清晰、数据创新利用不充分、数据权益保护举证难等问题,为激活数据要素价值创造和价值实现提供基础制度保障。

▶ 深圳

在开展登记实践方面,深圳市率先开展了数据知识产权登记业务。2022年11月,深圳市市场监督管理局(深圳市知识产权局)印发 《数据知识产权登记试点工作方案》 ,其中明确“为经过一定规则处理的、具有商业价值的非公开数据”提供数据知识产权登记服务。

深圳市标准技术研究院按照《数据知识产权登记试点工作方案》建立了配套制度规范,为数据处理者提供“数据哈希值存证—登记申请—材料审核—信息公示—证书发放”全流程服务。深圳市上线数据知识产权登记系统后,已有深圳市前海数据服务有限公司、广东省坤舆数聚科技有限公司等企业首批获颁数据知识产权登记证书。

深圳市市场监督管理局(深圳市知识产权局)相关工作负责人介绍:“数据知识产权登记是推动构建数据产权制度的关键一环,可以有力促进企业数据要素交易流转。”

▶ 上海

根据上海市委、市政府和国家知识产权局的决策部署,上海市知识产权局正加快推进数据知识产权保护的地方试点工作,重点研究构建数据知识产权保护规则、探索数据知识产权登记方式、稳妥推进数据知识产权保护、促进数据知识产权流通使用等。

2023年6月20日,上海市知识产权局局长芮文彪在新闻发布会上透露,上海已制定《关于加强知识产权领域集成创新持续优化营商环境实施方案》。未来,上海将进一步健全知识产权政策法规体系,探索建立数据知识产权登记制度等。

目前,上海在广泛调研各类企业、律所、知识产权中介服务业的基础上,研究形成了数据知识产权登记试点若干规定(暂定名) 。同时,上海已将数据知识产权登记制度纳入浦东新区“管理措施”年度立项,计划今年下半年将正式出台

上海知识产权局与上海数据交易所合作开发了数据知识产权登记系统和审查系统。该系统已完成多次系统测试,正在加快推进登记审查系统上链工作。未来还将在浦东新区、临港新片区等重点区域开展数据知识产权登记试点。

▶ 北京

2023年5月30日,为规范北京市行政辖区内数据知识产权登记行为,北京市知识产权局、北京市经济和信息化局、北京市商务局、北京市人民检察院联合制定了 《北京市数据知识产权登记管理办法(试行)》

市知识产权局将建设全市统一的数据知识产权登记平台,开展本市行政区域内数据知识产权登记工作。数据知识产权相关管理部门鼓励推进登记证书促进数据创新开发、传播利用和价值实现,积极推进登记证书在行政执法、司法审判、法律监督中的运用,充分发挥登记证书证明效力,强化数据知识产权保护,切实保护数据处理者的合法权益。

▶ 江苏

江苏围绕数据知识产权基础制度构建、产权登记、纠纷化解等问题开展了一系列探索,在深入研究、摸清试点工作重点难点的基础上,起草了 《江苏省数据知识产权登记规则(试行)》 ,并与江苏省发改委、省司法厅、省市场监督管理局(知识产权局)、省高院等部门协作,合力开展数据知识产权协同保护。

2023年4月28日,江苏开通上线了江苏省数据知识产权登记平台。系统上线后,宿迁国信大数据研究院、华东江苏大数据交易中心股份有限公司、江苏苏北大数据交易中心有限公司等20家企业和个人进行了注册并通过审核,先后登记了区域个体工商户活跃度分析研究数据库、高速通行费计算数据、高速ETC支付次数统计等6条数据资源。平台及时、高效地为创新主体依法取得、按照一定规则处理的、具有商业价值和智力成果属性的数据集提供知识产权登记服务。

▶ 福建

数据知识产权地方试点工作开展以来,福建省市场监管局(知识产权局)围绕数据知识产权基础制度构建、产权登记实务、合法权益保护和促进数据流通等关键性问题上大胆开展理论探索和实务试验。制订并施行数据知识产权试点工作规范和数据知识产权登记服务规程。

2023年4月25日,“福建省数据知识产权登记存证平台”已经正式上线运行,面向全省数据市场主体开展数据知识产权登记服务工作。

该平台能够为福建省内经过一定规则处理、具有商业价值的非公开数据提供数据知识产权登记服务,颁发数据知识产权登记证书。随着试点工作不断深化,数据知识产权登记证书将可应用于数据交易流通、合作共享和权益保护等领域场景。

▶ 山东

山东省知识产权局高度重视数据知识产权试点工作,将其作为省局重点工作任务,推动列入省委深改委2023年改革任务和省政府建设绿色低碳高质量发展先行区2023年重点工作。省局制定了试点工作方案,探索构建数据知识产权登记方式,积极稳妥保护数据知识产权,促进数据知识产权流通使用,建立数据知识产权规则制度体系。

省局委托山东数据交易有限公司(国家知识产权局购买服务确定的数据知识产权工作支撑单位),建设数据知识产权存证登记平台。 为推动试点工作开展,请各市加强对本地区企业调研,推动相关企业对依法依规获取的、经过一定规则处理形成的、具有商业价值的数据集合,开展存证登记实践,探索开展数据知识产权登记保护,促进数据要素合理流动和数据资源充分利用。

▶ 广东

近年来,广州市委、市政府高度重视数据知识产权工作,提出构建广州市知识产权权属数据库,加强大数据等领域的知识产权措施等。 同时,广州积极构建安全可控的数据知识产权保护环境,实施《广州市数字经济促进条例》,提出应建设城市大数据平台,实现对全市公共数据资源统一、集约、安全、高效管理。广州也加快培育先进安全的大数据产业体系,并加快释放公共数据价值赋能经济发展,以广州市城市大数据平台支撑全市155家单位进行政务信息交换,累促进公共数据高效流通和资源效用最大化。下一步,广州市知识产权局将不断完善数据知识产权保护工作,激发数据知识产权在赋能经济发展上的价值,助力产业转型升级与经济高质量发展。

44.png

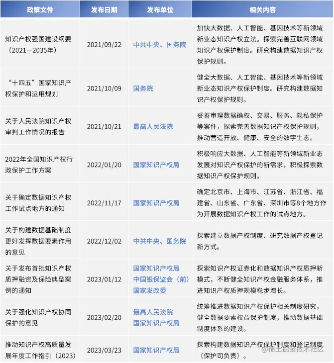
政策汇总时间截至2023年7月31日
表1 关于探索数据知识产权制度的国家部委政策

45.png

表2 地方数据知识产权登记办法

46.png

表3 各地数据知识产权登记平台一览表

47.png