Mysql B+树

188 阅读3分钟

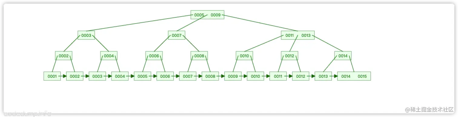
B+树结构:

image.png B+树是一种平衡多路查找树,它的内部节点和叶子节点都可以存储多个键值对。B+树的特点如下:

  1. 内部节点(非叶子节点)包含一组键,这些键用于导航到子节点。内部节点的键值按照从小到大的顺序排列。
  2. 叶子节点存储了数据行的键和对应的数据指针。叶子节点之间形成一个有序的双向链表,方便范围查询和顺序访问。
  3. 叶子节点包含了所有数据行的键,而内部节点只包含指向叶子节点的键。
  4. B+树的平衡性是通过分裂和合并节点来维持的。当节点的键值对数超过一个阈值时,就会发生节点分裂;当节点的键值对数低于一定比例时,就会发生节点合并。

B+树的优势:

B+树索引在数据库中被广泛使用,其优势在于:

  1. 有序性: B+树的内部节点和叶子节点都是有序的,使得范围查询和顺序访问非常高效。
  2. 高度平衡: B+树的平衡性保证了查询性能在O(log n)级别。
  3. 支持范围查询: B+树的叶子节点之间形成有序链表,方便范围查询的实现。
  4. 支持重复值: B+树允许索引列包含重复值,适用于建立普通索引。

我们尝试用 java 去实现一个简单的 b+树

首先,我们定义B+树的入口类BPlusTree,和B+树的节点类BPlusTreeNode

import java.util.ArrayList;
import java.util.List;

public class BPlusTree<K extends Comparable<K>, V> {
    private int order; // B+树的阶数,决定了节点的容量
    private BPlusTreeNode<K, V> root;

    public BPlusTree(int order) {
        this.order = order;
        root = new BPlusTreeLeafNode<>();
    }

    public V find(K key) {
        return root.find(key);
    }

    public void insert(K key, V value) {
        root.insert(key, value, this);
    }

    public void delete(K key) {
        root.delete(key, this);
    }

    public List<V> rangeSearch(K fromKey, K toKey) {
        return root.rangeSearch(fromKey, toKey);
    }

    // 其他操作和方法
    // ...
}

abstract class BPlusTreeNode<K extends Comparable<K>, V> {
    protected List<K> keys;
    protected boolean isLeaf;

    public BPlusTreeNode() {
        keys = new ArrayList<>();
        isLeaf = false;
    }

    public abstract V find(K key);

    public abstract void insert(K key, V value, BPlusTree<K, V> tree);

    public abstract void delete(K key, BPlusTree<K, V> tree);

    public abstract List<V> rangeSearch(K fromKey, K toKey);

    // 其他操作和方法
    // ...
}

接下来,我们实现叶子节点类BPlusTreeLeafNode和内部节点类BPlusTreeInternalNode,分别对应B+树中的叶子节点和非叶子节点:

class BPlusTreeLeafNode<K extends Comparable<K>, V> extends BPlusTreeNode<K, V> {
    protected List<V> values;
    protected BPlusTreeLeafNode<K, V> next;

    public BPlusTreeLeafNode() {
        super();
        values = new ArrayList<>();
        isLeaf = true;
        next = null;
    }

    @Override
    public V find(K key) {
        int index = binarySearch(key);
        if (index >= 0) {
            return values.get(index);
        }
        return null;
    }

    @Override
    public void insert(K key, V value, BPlusTree<K, V> tree) {
        int index = binarySearch(key);
        if (index >= 0) {
            // 如果键已存在,更新对应的值
            values.set(index, value);
        } else {
            // 否则插入新的键值对
            index = -index - 1;
            keys.add(index, key);
            values.add(index, value);
        }

        // 检查是否需要分裂
        if (keys.size() > tree.order) {
            BPlusTreeLeafNode<K, V> newNode = new BPlusTreeLeafNode<>();
            int mid = keys.size() / 2;
            newNode.keys.addAll(keys.subList(mid, keys.size()));
            newNode.values.addAll(values.subList(mid, values.size()));
            keys.subList(mid, keys.size()).clear();
            values.subList(mid, values.size()).clear();
            newNode.next = this.next;
            this.next = newNode;

            // 将分裂后的新节点插入父节点
            BPlusTreeInternalNode<K, V> parent = tree.findParent(this);
            if (parent == null) {
                parent = new BPlusTreeInternalNode<>();
                parent.children.add(this);
                tree.root = parent;
            }
            parent.insertInternal(newNode.keys.get(0), newNode, tree);
        }
    }

    @Override
    public void delete(K key, BPlusTree<K, V> tree) {
        // To be implemented
    }

    @Override
    public List<V> rangeSearch(K fromKey, K toKey) {
        List<V> result = new ArrayList<>();
        BPlusTreeLeafNode<K, V> currentNode = this;
        // 找到范围查询的起始位置
        int index = 0;
        while (index < currentNode.keys.size() && currentNode.keys.get(index).compareTo(fromKey) < 0) {
            index++;
        } 
        // 开始范围查询
        while (currentNode != null) {
            while (index < currentNode.keys.size() && currentNode.keys.get(index).compareTo(toKey) <= 0) {
                result.add(currentNode.values.get(index));
                index++;
            } 
            if (currentNode.next != null) {
                currentNode = currentNode.next;
                index = 0;
            } else {
                break;
            }
        }
        return result;
    }

    // 其他操作和方法
    // ...
}

class BPlusTreeInternalNode<K extends Comparable<K>, V> extends BPlusTreeNode<K, V> {
    protected List<BPlusTreeNode<K, V>> children;

    public BPlusTreeInternalNode() {
        super();
        children = new ArrayList<>();
        isLeaf = false;
    }

    @Override
    public V find(K key) {
        int index = binarySearch(key);
        if (index >= 0) {
            return children.get(index + 1).find(key);
        }
        return children.get(-index - 1).find(key);
    }

    @Override
    public void insert(K key, V value, BPlusTree<K, V> tree) {
        int index = binarySearch(key);
        if (index >= 0) {
            // 如果键已存在,直接插入到对应子节点
            children.get(index + 1).insert(key, value, tree);
        } else {
            // 否则插入到对应子节点
            index = -index - 1;
            children.get(index).insert(key, value, tree);
        }

        // 检查是否需要分裂
        if (children.get(index + 1).keys.size() > tree.order) {
            BPlusTreeNode<K, V> newNode = children.get(index + 1).split(tree);
            insertInternal(newNode.keys.get(0), newNode, tree);
        }
    }

    private BPlusTreeNode<K, V> split(BPlusTree<K, V> tree) {
        // To be implemented
        return null;
    }

    private void insertInternal(K key, BPlusTreeNode<K, V> child, BPlusTree<K, V> tree) {
        // To be implemented
    }

    @Override
    public void delete(K key, BPlusTree<K, V> tree) {
        // To be implemented
    }

    @Override
    public List<V> rangeSearch(K fromKey, K toKey) {
        // To be implemented
        return null;
    }

    // 其他操作和方法
    // ...
}

在叶子节点类BPlusTreeLeafNodeinsert方法中,我们实现了节点的分裂操作,并将新的节点插入到父节点中。在非叶子节点类BPlusTreeInternalNodeinsert方法中,我们根据键的大小找到对应的子节点,并在子节点插入键值对。如果子节点分裂,我们

也将新的节点插入到父节点中。

由于节点的合并、范围查询和删除等操作涉及较多细节,上述代码只是一个框架,实际实现需要更多的代码和考虑更多的情况。因此,为了实现高效和稳健的B+树索引,建议参考现有的成熟实现或使用数据库系统自带的索引结构,如MySQL的B+树索引。