再探HTTP | 青训营

64 阅读1分钟

再探HTTP

HTTP协议

HTTP超文本传输协议(Hypertext Transfer Protocol)

http.png HTTP请求的流程: http流程.png

HTTP框架的设计与实现

  1. 分层设计
    • 高内聚
    • 低耦合
    • 易复用
    • 高扩展性 层次:Application middleware route codec transport Common

http框架分层.png

  1. 中间件设计

    中间件的需求:

    • 配合Handler实现一个完整的请求处理生命周期
    • 拥有预处理逻辑与后处理逻辑
    • 可以注册多中间件
    • 对上层模块用户逻辑模块易用

    洋葱模型:

middleware.png

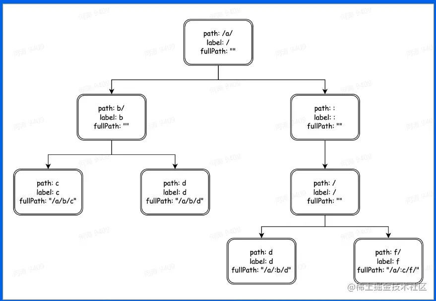
  1. 路由设计

前缀匹配树:

route前缀匹配树.png

  1. 协议层设计:抽象出接口
  2. 网络层设计(BIO,NIO)

性能

热点资源池化 将常用的资源放入资源池中,提高内存复用

热点资源池化.png