海峡链可验证随机数 SC-VRF——去中心验证器核心模块介绍

174 阅读7分钟

在数字世界中,随机数扮演着非常重要的角色,它们是密码学的基石,因为它们允许生成唯一的密钥,也消除了推理和预测的可能性。然而,要获得不可篡改、不可预测的随机数,并且保障所有参与者都可以对随机数进行审查,却非易事。而在区块链这个具有高度确定性的网络中要实现随机性就更困难了。

区块链本身可以实现随机数生成器解决方案,比如用区块哈希值。而这种方案往往会产生安全漏洞,区块链上的矿工或验证者可能会有选择性地发布对他们有利的区块。因此,矿工或验证者有掷色子决定随机数的权力。

另一种随机数生成器解决方案是由链下API提供商生成随机数。这种方案不仅缺乏透明性,而且无从验证。因此用户往往无法证明随机数的公正性。由于无法辨别随机数是否真的随机,因此信任会大打折扣。随着随机数生成器解决方案保障的价值越来越高,这两种方案都越发令人担忧。

在密码学中,可验证随机函数(VRF)是一种随机数生成器,可以通过加密手段来验证随机性。可验证随机函数是一种加密函数,基于数据输入生成伪随机数并附上一份证明,任何人都可以对其进行验证。

VRF的数据输入通常包含一对公钥和私钥以及一个seed。公钥和私钥是生成的,而seed则是选择的。将这些数值一起输入VRF,用私钥和seed来生成随机数。然后,VRF会生成一个随机数以及一份证明。最关键的一步是生成证明,因为用户可以通过证明来验证函数。而将私钥保密则可以确保随机数无法被预测。

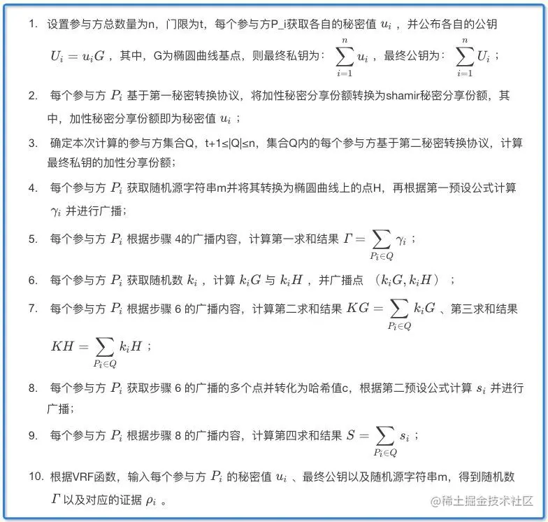
海峡链可验证随机数

海峡链可验证随机数SC-VRF(StraitsChain Verifiable Random Function)是一种可验证的随机数生成器,为智能合约提供加密安全、可验证且防篡改的随机数来源。

SC-VRF 的生成算法是在 VRF算法基础上加以改进,将 VRF中的计算方扩展到多方,实现了门限,并结合椭圆曲线,以去中心的方式生成随机数。在保障可验证的前提下,SC-VRF 提高了生成随机数的去中心化程度,合谋作恶代价以及容错能力。

海峡链可验证随机数的实现原理

SC-VRF 采用了Goldberg的可验证随机函数(VRF),并实现了门限,实现原理参考了这篇论文[1]。SC-VRF 的生成步骤如下所示:

SC-VRF 在密钥生成和随机数生成过程中使用了加性秘密分享和 Shamir 秘密分享。密钥生成后从加性秘密分享转化为shamir秘密分享,从而获得shamir秘密分享门限的特性。因此在随机数生成时不需要所有的密钥生成方一起参与,而只需要满足shamir 秘密分享的门限数量t+1方参与即可,提高了生成随机数的稳定性。

海峡链可验证随机数的优势特性

SC-VRF 具有以下优势特性:

  • 公平性—— SC-VRF 非常公平公正。因为随机数是均匀分布的,所有数字都有同样的概率被选中。
  • 随机性—— SC-VRF 的随机性可以得到验证,因为其使用区块哈希作为seed来生成随机数,而区块哈希无法提前预知。
  • 稳定性—— SC-VRF 具有稳定性。在随机数生成时不需要所有的密钥生成方一起参与,而只需要满足 shamir 秘密分享的门限数量t+1方参与即可,因此稳定性更强。
  • 防篡改性—— SC-VRF 具有防篡改性。任何参与方,包括预言机、外部方或开发团队,都无法操纵随机数生成流程。
  • 不可预测性—— SC-VRF 无法被预测。由于在请求随机数时无法得知区块数据,因此任何人都无法通过预测随机数来提高自己的成功概率。

SC-VRF使随机数生成过程变得安全透明,并通过加密技术证明了每个结果的公正和公平性,可以帮助智能合约开发者访问安全的随机数来源。

海峡链可验证随机数的应用场景

SC-VRF致力于成为行业领先的安全随机数生成器,为智能合约和链下系统提供可验证且防篡改的随机数来源。SC-VRF 可以为 Web3生态中的众多应用提供安全的链上随机数来源,其中包括 NFT、DeFi 以及 GameFi 等应用场景。

SC-VRF的应用场景包括:

  • 数字藏品/NFT —— SC-VRF 可以用来铸造特殊的NFT。如,NFT 开发者可以使用SC-VRF 为每个铸造的 NFT 赋予随机属性。
  • 区块链小游戏 —— SC-VRF 可以用于打造有趣的区块链游戏。如,区块链游戏开发者可以使用 SC-VRF 在游戏中随机抽取卡牌。
  • 活动抽奖系统—— SC-VRF 可以用来公平地选择获奖者。如,线上彩票系统可以使用 SC-VRF 的不可预测性,来决定彩票的中奖号码,以确保公平性。
  • 智能合约盲盒—— SC-VRF 可以为每个盲盒赋予随机奖品。如,盲盒开发者可以使用 SC-VRF 来生成每个盲盒内随机的奖品,这增加了盲盒的趣味性和公正性。

海峡链底层技术生态已经加入SC-VRF,通过与海峡链去中心验证器SC-DValidator 其他模块的高效结合,为开发者保障随机数的安全性和可验证性,帮助开发者打造出更加开放、客观、真实、稳定且防篡改的系统。

“海峡链” 是全国首创为加强和推进海峡两岸及全球经贸文化交流,服务于全球企业和开发者的区块链底层基础设施,由中国工合国际委员会指导建设并携手中国技术市场协会国际科技合作委员会、数字中国研究院、北京培黎职业学院、法中交流促进会、福建省企业与企业家联合会、福建省区块链协会、熵链科技(福建)等众多权威机构与单位联合发起,由厦门海峡链科技有限公司提供技术运营支持,建设新一代区块链底层技术服务平台。海峡链倡导建立信任、公平的新经济运行机制,秉承着“共建、共识、共治、共享”的原则,欢迎区块链开发者、应用开发者、人工智能、物联网IOT、AR/VR技术公司等合作伙伴,一起加入海峡链生态建设,共享海峡链生态成果。

“海峡链” 作为区块链底层基础设施和技术提供商,将不断努力深耕区块链底层技术、探索区块链创新应用场景,为海峡链开发者和合作伙伴提供更加完善的区块链技术服务。“海峡链”始终坚持区块链技术与实体相结合,赋能实体经济和数字经济的发展,不断激发技术和科技创新的潜能,为实体经济和数字经济的发展融合提供科技动能。

参考文献

[1] link.springer.com/content/pdf…