二级指针的复习

56 阅读1分钟

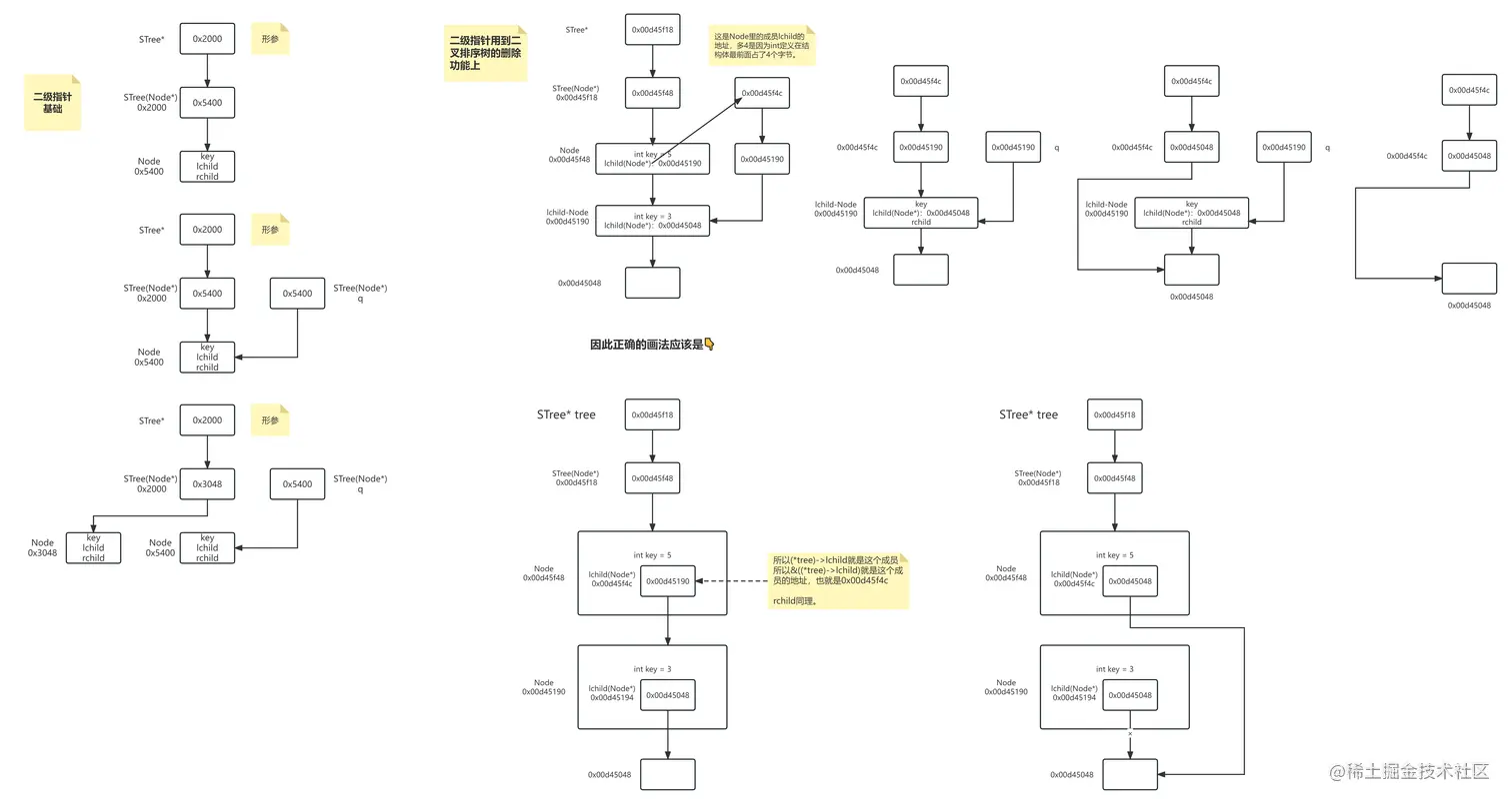
这两天看算法(第4版)看得脑抽了,java、cpp来回倒腾,突然感觉对拿二级指针当参数有种莫名的不理解,赶忙记录一下。欸...有些基础点不常用居然一时没想起来,费了不少时间才顿悟。记录一下免得哪天又突然失忆。

二级指针的学习.jpg

哦对了,霍夫曼编码也记录一下得了。

未命名文件(20).jpg