pprof实践 | 青训营笔记

74 阅读1分钟

高质量编程与性能调优实战

1 克隆项目到本地 git clone github.com/wolfogre/go… (项目地址)

2 启动项目

image.png

使用pprof这个工具来进行性能调优

3 打开命令行界面

输入以下指指令

go tool pprof "http://localhost:6060/debug/pprof/profile?seconds=10"

如图所示即启动成功 image.png

命令:top 来查看占用资源最多的函数

image.png flat —— 当前函数本身的执行耗时

flat% —— flat 占 CPU 总时间的比例

sum% ——上面每一行的 flat% 总和

cum ——指当前函数本身加上其调用函数的总耗时

cum% ——cum 占 CPU 总时间的比例

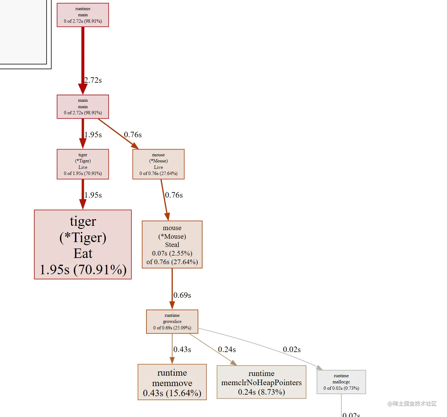
命令: web 可以生成可视化关系图

如果使用web命名报错是缺少Graphviz的下载

下载地址Download | Graphviz

image.png

更多的还是来下载源码来看来进行测试