面试了一个前阿里P7,Java八股文与架构核心知识简直背得炉火纯青

89 阅读4分钟

前几天,跟个老朋友吃饭,他最近想跳槽去大厂,觉得压力很大,问我能不能分享些所谓的经验套路。

每次有这类请求,都觉得有些有趣,不知道你发现没有大家身边真的有很多人不知道怎么面试,也不知道怎么准备面试,哪怕是一些工龄比较长的“老开发”:

  • 有的人明知道有些问题肯定会被问,面试前还不好好准备,结果要么回答得模棱两可,要么答非所问;
  • 有的人则是不知道怎么包装自己的项目经历,结果明明还不错的项目却看上去平平无奇,过后就被面试官忘了;
  • 更有甚者,简历写得花里胡哨,结果一问三不知,简历和经历完全对不上。

吐槽归吐槽,还是要讲一些干货。面试从来都不是件简单的事,大厂面试更是这样,一、二、三、四面,一通下来好几轮,好的岗位永远是竞争最激烈的地方,所以下面这几点必不可少:

  1. 扎实的基础知识,基础是一切的开始,我们平时就要做好技术积累。
  2. 丰富的项目经历,一些成功或失败的项目经历,这些经历能让你看到更多细节,无论是经验还是教训都很有价值。
  3. 所在领域的最佳实践,让我们的工作更加专业、高效,避免很多问题。
  4. 一些独到的观点或创新性的方案,这是让你崭露头角的关键。

面试的问题是多变的,但套路是永恒的。如果大家还不清楚到底如何准备当下的面试,不妨看看这份阿里大佬亲码的2023最新版《Java进阶面试核心宝典》,他整理了Java后端技术面试中的重难点、梳理面试的思路和亮点方案,并辅以 200+ 经典案例来佐证,更有专门的模拟面试环节,帮你更好地在实战中将知识点做结合。

2023版Java进阶面试核心宝典

宝典从Java进阶面试常问5大模板(高并发架构,分布式系统、高可用架构、微服务架构、海量数据处理)逐一展开,内容覆盖消息队列,搜索引擎,缓存,分库分表,读写分离,分布式锁,分布式事务,限流,熔断等核心知识,内容太多我就不在此一一展开了,

下面来看下主要内容

高并发架构

  • 消息队列面试场景

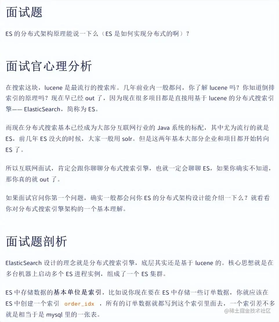
  • ES分布式架构原理

  • 如何实现mysql的读写分离

分布式系统

  • 分布式系统面试连环炮

  • 如何自己扩展dubbo 中的组件

  • 集群部署时的分布式Session如何实现?

高可用架构

  • 大型电商网站的商品详情页系统架构

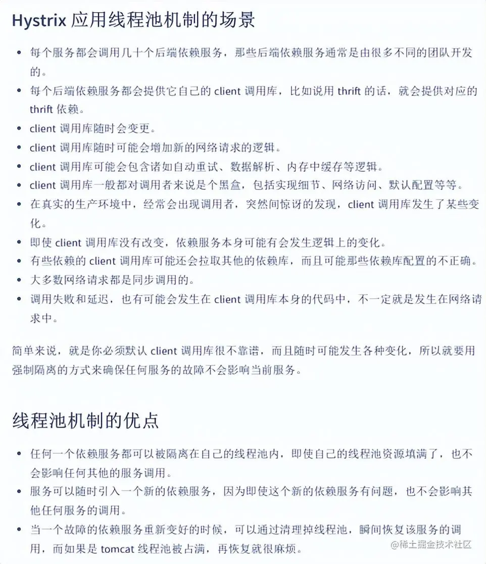
  • Hystrix应用线程池机制的场景

  • Sentinel&Hystrix技术选型

微服务架构

  • 什么是微服务?微服务之间是如何独立通讯的?

  • 服务发现组件Eureka的几个主要调用过程

海量数据处理

  • 如何从大量的URL中找出相同的URL?

  • 如何在大量的数据中找出不重复的整数?

  • 如何找出某一天访问百度网站最多的IP?

最后

成功之路往往铺满挑战,掌握深层次技能才是制胜的关键。工作中的重难点往往也是面试中的常考点。这份文档会教你技术之间的联系、灵活多变的方案、处理问题的思路以及沟通时的引导策略,而非仅限于面试套路。

古人云:“兵马未动,粮草先行”。在不断变化的就业市场中,我们需广积粮。不论互联网领域增速放缓,还是 AI 技术大爆发,企业都在时刻调整方向,但高端人才始终稀缺。唯有通过充足准备,拓展技术面,才能赢得未来的竞争力和选择权。