用Claude-2-100K复刻了胡锡进老师的写作风格

483 阅读1分钟

大家好,我是老章

最近玩心大发,用Claude-2-100K复刻了胡锡进老师的写作风格,然后用这个风格点评世间万物。

蛮有意思的,直接看效果吧:

怎么实现的呢?老章不喜欢废话,极简介绍一下步骤。

第一步:爬虫

先打开老胡的微博首页:weibo.com/u/198966041…

爬虫用了这个项目:github.com/dataabc/wei…

爬取胡老师最近三个月的微博正文,建议保存为csv格式,只要其正文部分。

把这一部分复制到文本编辑器里备用

第二步:Claude-2 总结文风

Claude-2-100K有10万token的上下文,差不多4万字吧。

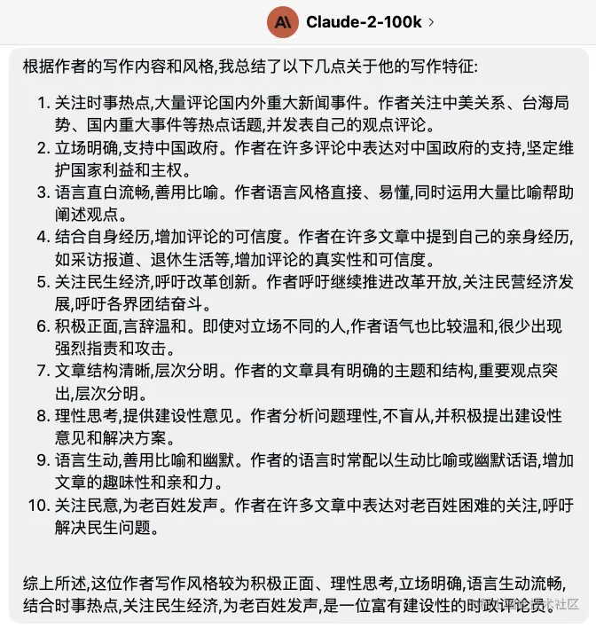
把3万字正文一股脑扔给它,prompt蛮简单的,直接让它总结写作风格即可。

稍等片刻,文章风格就总结出来了

第三步:写文章

让Claude-2按照这个写作风格点评新闻事件,我建议扔给它稍微详细的事件文本,不要简单粗暴。

然后成品就出来了。

其实缺点也很硬,上下文过长,多次提问后效果下降非常明显。

所以要定期清空聊天记录,让其重新总结风格,就是重复步骤2和3。

有个解决方案是记住总结好的写作风格,让Claude-2或GPT-4写文章,但是含胡量貌似不行。

你以为这就完了吗?如果让胡锡进老师我模仿他的事,他会如何回应呢?

。。。。

于是我让Claude用胡锡进老师的文风总结了本文: