Attention机制

331 阅读9分钟

论文地址:all you need is attention

Attention

可以参阅网上其他大佬的详细解读,下面这篇从序列模型RNN和CNN与Attention的多角度比较来解读,详细分析了论文中采用Attention的结构及position embedding的来由,非常值得 一看。 一文读懂「Attention is All You Need」| 附代码实现

这里有一些关于论文部分细节的讨论 Attention Is All You Need 每周论文一起读

这篇文章详细讲解了Encoder和Decoder框架以及Attention机制 深度学习中的注意力机制

至于Attention机制的具体计算过程,如果对目前大多数方法进行抽象的话,可以将其归纳为两个过程:第一个过程是根据Query和Key计算权重系数,第二个过程根据权重系数对Value进行加权求和。而第一个过程又可以细分为两个阶段:第一个阶段根据Query和Key计算两者的相似性或者相关性;第二个阶段对第一阶段的原始分值进行归一化处理;这样,可以将Attention的计算过程抽象为如图10展示的三个阶段。 在这里插入图片描述

顶会论文里面的Attention 从2017年顶会论文看Attention Model - PaperWeekly 第50期

这里有一个视频详细讲解,有很多小例子,很生动 The Illustrated Transformer

这是一篇总结性的文章,提到了很多Attention的应用 自然语言处理中的自注意力机制(Self-Attention Mechanism)

一篇用例子讲解Attention的博客 一步步解析Attention is All You Need!

Transformer结构拆分 Attention Is All You Need 解读

Attention Is All You Need

背景

RNN网络结构,像LSTM、GRU,以及CNN结构成功应用于序列建模,但是也有缺点,一个师难以捕获长序列的序列关系,另外一个是计算耗时,因为依赖关系像RNN就很难并行计算。和不同位置相关的Self-Attention机制在很多领域应用成功。

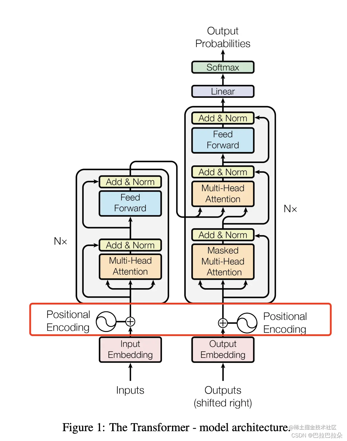
模型结构

encoder-decoder结构 输入序列(x1,x2,...,xn)(\mathbf x_1,\mathbf x_2,...,\mathbf x_n) 编码前的序列(z1,z2,...,zn)(\mathbf z_1,\mathbf z_2,...,\mathbf z_n) 解码输出的序列(y1,y2,...,yn)(\mathbf y_1,\mathbf y_2,...,\mathbf y_n)

Transformer结构

在这里插入图片描述

Encoder

有6层,每一层有2个子层,第一个子层是multi-head self-attention,第二个子层是positionwise fully connected feed-forward network,每个子层使用残差网络连接,对输出加一个layer normalization,每个子层的输出是LayerNorm(x+Sublayer(x))LayerNorm(x + Sublayer(x)),所有输出的embedding维度为512

Decoder

也是6层,每一层有3个子层,除了encoder中的两个子层,还有一个Encoder-Decoder-Attention层,和encoder stack的输出相连。和encoder一样,每个子层也做了LayerNorm的操作。Decoder中的子层self-Attention做了mask操作,主要是为了预测位置i时,仅用到位置i之前的信息。

在这里插入图片描述 在这里插入图片描述 在这里插入图片描述

Attention

Attention函数是一个query到一系列key-value pair的映射(query、keys、values都是向量),输出是values的加权和

Scaled Dot-Product Attention

在这里插入图片描述

输入包括queries和keys(维度为dkd_k)以及values(维度为dvd_v),计算query和keys的点乘,然后除以dk\sqrt {d_k},然后使用softmax得出values上面的权重。 Attention(Q,K,V)=softmax(QKTdk)VAttention(Q,K,V) = softmax(\frac {QK^T} {\sqrt {d_k} })V 这里除以dk\sqrt {d_k}主要是防止点积结果太大,导致softmax后值比较接近0或者1,回传的梯度就很小。

Multi-Head Attention

MultiHead(Q,K,V)=concat(head1,head2,...,headh)WOMultiHead(Q,K,V) = concat(head_1,head_2,...,head_h)W^O headi=Attention(QWQ,KWK,VWV)head_i=Attention(QW^Q,KW^K,VW^V) WQRdmodel×dk,WKRdmodel×dk,WVRdmodel×dv,WORhkdv×dmodelW^Q \in R^{d_{model} \times d_k},W^K \in R^{d_{model} \times d_k},W^V \in R^{d_{model} \times d_v},W^O \in R^{h_kd_v \times d_{model}} 其实就是将Attention并行做了hh次,每个Attention的输出结果连接起来,这里每个Attention可以理解为向量空间的不同视角。 论文中使用的参数设置h=8,dk=dv=dmodel/h=64h=8,d_k=d_v=d_{model}/h=64

在这里插入图片描述 multi-head attention 代码解析

    with tf.variable_scope(scope, reuse=reuse):
        # Set the fall back option for num_units
        if num_units is None:
            num_units = queries.get_shape().as_list[-1]
        
        # Linear projections  全连接层在做线性投影
        Q = tf.layers.dense(queries, num_units, activation=None) # (N, T_q, C)
        K = tf.layers.dense(keys, num_units, activation=None) # (N, T_k, C)
        V = tf.layers.dense(keys, num_units, activation=None) # (N, T_k, C)
        # Split and concat
        # 以2个head为例,原理是q通过split分割为2个,qi1和qi2,分别对应相乘,最后将得到的所有b  concat起来。
        Q_ = tf.concat(tf.split(Q, num_heads, axis=2), axis=0) # (h*N, T_q, C/h) 
        K_ = tf.concat(tf.split(K, num_heads, axis=2), axis=0) # (h*N, T_k, C/h) 
        V_ = tf.concat(tf.split(V, num_heads, axis=2), axis=0) # (h*N, T_k, C/h)
        # Multiplication  QK
        outputs = tf.matmul(Q_, tf.transpose(K_, [0, 2, 1])) # (h*N, T_q, T_k)
        # Scale
        # d是q跟k的维度。因为q*k的数值会随着dimension的增大而增大,所以要除以d的值,对结果进行缩放
        outputs = outputs / (K_.get_shape().as_list()[-1] ** 0.5)
        # Key Masking
        # 过短的句子可以通过 padding 增加到固定的长度,但是 padding 对应的字符只是为了统一长度,并没有实际的价值,因此希望在之后的计算中屏蔽它们,这时候就需要 Mask。
        # mask之后的输出需要为负无穷,这样softmax之后输出的权重才为0.
        key_masks = tf.sign(tf.reduce_sum(tf.abs(keys), axis=-1)) # (N, T_k)
        key_masks = tf.tile(key_masks, [num_heads, 1]) # (h*N, T_k)
        key_masks = tf.tile(tf.expand_dims(key_masks, 1), [1, tf.shape(queries)[1], 1]) # (h*N, T_q, T_k)
        
        paddings = tf.ones_like(outputs)*(-2**32+1)
        outputs = tf.where(tf.equal(key_masks, 0), paddings, outputs) # (h*N, T_q, T_k)
        # 在Q_i * K_j中,当i<j时,存在一种“穿越”现象: q是查询向量,不能与之后的历史物品的信息进行交互,因此作者提出禁止所有该情况的交互。
        # 一般是通过生成一个下三角矩阵来实现的,上三角区域对应要mask的部分。这样,比如输入 B 在self-attention之后,也只和A,B有关,而与后序信息无关。
        # Causality = Future blinding
        if causality:
            diag_vals = tf.ones_like(outputs[0, :, :]) # (T_q, T_k)
            tril = tf.linalg.LinearOperatorLowerTriangular(diag_vals).to_dense() # (T_q, T_k)
            masks = tf.tile(tf.expand_dims(tril, 0), [tf.shape(outputs)[0], 1, 1]) # (h*N, T_q, T_k)
   
            paddings = tf.ones_like(masks)*(-2**32+1)
            outputs = tf.where(tf.equal(masks, 0), paddings, outputs) # (h*N, T_q, T_k)
  
        # Activation
        outputs = tf.nn.softmax(outputs) # (h*N, T_q, T_k)
         
        # Query Masking     这里query 也mask?
        query_masks = tf.sign(tf.reduce_sum(tf.abs(queries), axis=-1)) # (N, T_q)
        query_masks = tf.tile(query_masks, [num_heads, 1]) # (h*N, T_q)
        query_masks = tf.tile(tf.expand_dims(query_masks, -1), [1, 1, tf.shape(keys)[1]]) # (h*N, T_q, T_k)
        outputs *= query_masks # broadcasting. (N, T_q, C)
          
        # Dropouts
        outputs = tf.layers.dropout(outputs, rate=dropout_rate, training=tf.convert_to_tensor(is_training))
               
        # Weighted sum
        outputs = tf.matmul(outputs, V_) # ( h*N, T_q, C/h)
        
        # Restore shape
        outputs = tf.concat(tf.split(outputs, num_heads, axis=0), axis=2 ) # (N, T_q, C)
              
        # Residual connection  残差连接,防止梯度消失,同时使得attention结构层数可以加到很高
        outputs += queries
              
        # Normalize
        #outputs = normalize(outputs) # (N, T_q, C)

Layer Normalization

LN有2组参数,gamma和beta,shape和输入向量x相同。layer normalization 和batch normalization的区别是选择归一化的axis不同,batch normalization是在各特征维度上面分别归一化,layer normalization是在各个样本上面归一化。为啥这里需要layer normalization呢,这和应用场景有关系,Transformer解决的是句子序列问题,每个句子序列长短不一,但是处理的时候需要保持相同长度,不足长度的要用padding补齐,以下列示意图为例,layer normalization相当于在行上面做归一化,batch normalization 相当于在列上做归一化,由于序列长短不一,在特征列上面做归一化很容易碰到某些列上面大部分都是padding,很难计算准确。在行上面归一化就比较稳定。 在这里插入图片描述

LN代码

def normalize(inputs, 
              epsilon = 1e-8,
              scope="ln",
              reuse=None):
    '''Applies layer normalization.
    
    Args:
      inputs: A tensor with 2 or more dimensions, where the first dimension has
        `batch_size`.
      epsilon: A floating number. A very small number for preventing ZeroDivision Error.
      scope: Optional scope for `variable_scope`.
      reuse: Boolean, whether to reuse the weights of a previous layer
        by the same name.
      
    Returns:
      A tensor with the same shape and data dtype as `inputs`.
    '''
    with tf.variable_scope(scope, reuse=reuse):
        inputs_shape = inputs.get_shape()
        params_shape = inputs_shape[-1:]
    
        mean, variance = tf.nn.moments(inputs, [-1], keep_dims=True)
        beta= tf.Variable(tf.zeros(params_shape))
        gamma = tf.Variable(tf.ones(params_shape))
        normalized = (inputs - mean) / ( (variance + epsilon) ** (.5) )
        outputs = gamma * normalized + beta
        
    return outputs

Position-wise Feed-Forward Networks

encoder和decoder中的Feed-Forward层是使用ReLU两个线性转换 FFN(x)=max(0,xW1+b1)+b2FFN(x) = max(0,xW_1+b_1) + b_2 从另一个角度描述,就是两个大小为1的卷积核 输出和输出的维度是dmodel=512d_{model} = 512,中间的维度dff=2048d_{ff}=2048

FFN是个两层的线性网络,中间层先把维度扩充N倍(N通常为4),输出层再将维度复原

FFN代码

def feedforward(inputs, 
                num_units=[2048, 512],
                scope="multihead_attention", 
                dropout_rate=0.2,
                is_training=True,
                reuse=None):
    '''Point-wise feed forward net.
    
    Args:
      inputs: A 3d tensor with shape of [N, T, C].
      num_units: A list of two integers.
      scope: Optional scope for `variable_scope`.
      reuse: Boolean, whether to reuse the weights of a previous layer
        by the same name.
        
    Returns:
      A 3d tensor with the same shape and dtype as inputs
    '''
    with tf.variable_scope(scope, reuse=reuse):
        # Inner layer
        params = {"inputs": inputs, "filters": num_units[0], "kernel_size": 1,
                  "activation": tf.nn.relu, "use_bias": True}
        outputs = tf.layers.conv1d(**params)
        outputs = tf.layers.dropout(outputs, rate=dropout_rate, training=tf.convert_to_tensor(is_training))
        # Readout layer
        params = {"inputs": outputs, "filters": num_units[1], "kernel_size": 1,
                  "activation": None, "use_bias": True}
        outputs = tf.layers.conv1d(**params)
        outputs = tf.layers.dropout(outputs, rate=dropout_rate, training=tf.convert_to_tensor(is_training))
        
        # Residual connection
        outputs += inputs
        
        # Normalize
        #outputs = normalize(outputs)
    
    return outputs

参数量分析

设Transformer的层数为ll,隐层维度为dd,多头注意力头数为hh,词表大小为VV

Self-attention参数有Q、K、V的权重矩阵WQW_QWKW_KWVW_V及对应偏置,还有输出权重矩阵WOW_O及其偏置,矩阵形状均为[d,d][d, d],偏置形状为[d][d],这里参数量为4d2+4d4d^2 + 4d

FFN有两层MLP,第一层维度从dd扩展NN倍到NdNd,第二层维度还原,第一个矩阵[d,Nd][d, Nd],偏置形状[Nd][Nd],第二个矩阵形状[Nd,d][Nd,d],偏置[d][d],这里参数量为2Nd2+Nd+d2Nd^2 + Nd + d

输入的词表Embedding矩阵形状为[V,d][V, d],参数量为VdVd

位置向量参数量较少,忽略不计。

上面参数量总计为(4+2N)d2+(5+N+V)d(4+2N)d^2 + (5+N + V)d,这是一层Transformer的参数量,如果是ll层,参数量为l[(4+2N)d2+(5+N+V)d]l[(4+2N)d^2 + (5+N + V)d]

实际中隐层维度dd一般较大,可以只看二次项,很多大模型在实际设置中扩展的倍数N=4N=4,对应参数量近似为12ld212ld^2

Positional Encoding

前面使用注意力机制捕获序列的语义,但是序列的顺序关系没有处理,即序列的位置,对于Seq2Seq模型非常重要。位置方式的编码有很多,论文选择三角函数来处理 PE(pos,2i)=sin(pos/100002i/dmodel)PE_{(pos,2i)} = sin(pos / 10000^{2i / d_{model}}) PE(pos,2i+1)=cos(pos/100002i/dmodel)PE_{(pos,2i+1)} = cos(pos / 10000^{2i / d_{model}}) 使用这个函数原因是包含了相对位置,对于任意位移kkPEpos+kPE_{pos+k}可以表示为PEposPE_{pos}的线性组合,其实就是三角和函数、差函数的展开。

在这里插入图片描述

使用Self-Attention的原因

  1. 每层的计算复杂度小
  2. Attention可以并行计算
  3. 可以轻松学习到长距离依赖 在这里插入图片描述