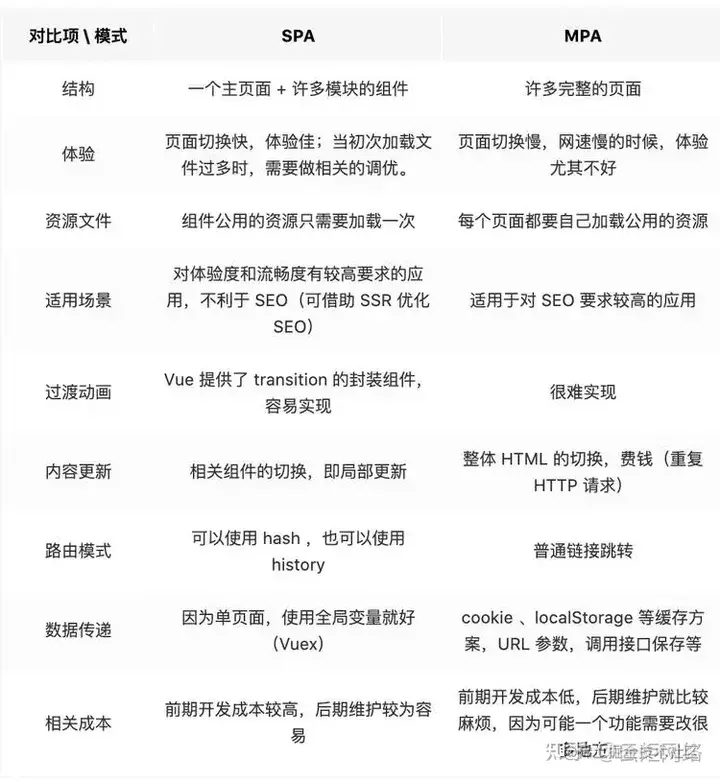
《每天一题前端面试题》Vue 单页应用与多页应用的区别? ChatGPT云炬学长 2023-07-27 113 阅读1分钟 每天一题前端面试题》 Vue 单页应用与多页应用的区别? 概念: ●SPA单页面应用(SinglePage Web Application),指只有一个主页面的应用,一开始只需要加载一次js、css等相关资源。所有内容都包含在主页面,对每一个功能模块组件化。单页应用跳转,就是切换相关组件,仅仅刷新局部资源。 ●MPA多页面应用 (MultiPage Application),指有多个独立页面的应用,每个页面必须重复加载js、css等相关资源。多页应用跳转,需要整页资源刷新。 区别:如图所示