羊羊刷题笔记Day29/60 | 第七章 回溯算法P5 | 93. 复原IP地址、78. 子集、90. 子集II

266 阅读6分钟

93 复原IP地址

可以对照回文字符串

思路

意识到这是加“.”是一个切割问题,切割问题就可以使用回溯搜索法把所有可能性搜出来,和131.分割回文串十分类似了。
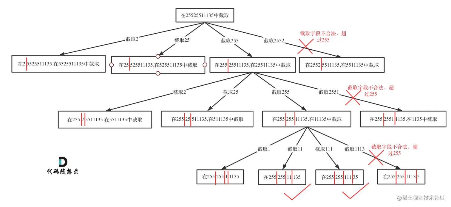
可以在纸上画一下切割过程,切割问题可以抽象为树型结构,如图:
image.png

回溯三部曲

  • 递归参数

切割问题中,startIndex是一个个切割点(如上图)
startIndex一定是需要的,因为不能重复分割,同时也记录下一层递归分割的起始位置
本题我们还需要一个变量size,记录添加逗点的数量。
所以代码如下:

private ArrayList<String> result = new ArrayList<>();
private void backtracking(String s, int startIndex, int pointNum) {}
  • 递归终止条件

终止条件和131.分割回文串情况就不同了,本题明确要求只会分成4段,所以不能用切割线切到最后作为终止条件,而是分割的段数作为终止条件
pointNum表示逗点数量,pointNum为3说明字符串分成了4段了。
然后验证一下第四段是否合法,如果合法就加入到结果集里
代码如下:

// 终止条件 - "."够3个
if (pointNum == 3) {
    // 判断到末尾的字符串是否为合法IP地址
    if (isVaild(s,startIndex,s.length() - 1)){
        result.add(s);
    }
    return;
}
  • 单层搜索的逻辑

131.分割回文串中已经讲过在循环遍历中如何截取子串。
在for (int i = startIndex; i < s.size(); i++)循环中 [startIndex, i] 这个区间就是截取的子串,需要判断这个子串是否合法。
如果合法就在字符串后面加上符号.表示已经分割。
如果不合法就结束本层循环,如图中剪掉的分支:
image.png
然后就是递归和回溯的过程:
递归调用时,下一层递归的startIndex要从i+2开始(因为需要在字符串中加入了分隔符“.”),同时记录分割符的数量pointNum 要 +1。
回溯的时候,就将刚刚加入的分隔符. 删掉就可以了,pointNum也要-1。
代码如下:

for (int i = startIndex;i <= s.length() - 1;i++){
    // 如果是合法IP地址
    if (isVaild(s,startIndex,i)){
        // 节点处理 - 在字符串中插入'.' 注意substring为左闭右开
        s = s.substring(0, i + 1) + "." + s.substring(i + 1);
        pointNum++;
        // 递归
        backtracking(s,i + 2,pointNum);
        // 回溯
        pointNum--;
        s = s.substring(0, i + 1) + s.substring(i + 2);// 回溯删除‘.’
    }
    // 如果不是合法IP地址:01 1234遍历下去没意义
    else break;
}

判断子串是否合法

最后就是在写一个判断段位是否是有效段位了。
主要考虑到如下三点:

  • 段位以0为开头的数字不合法(只有一个零除外)
  • 段位里有非正整数字符不合法
  • 段位如果大于255了不合法

代码如下:

// 判断是否为合法IP地址
private boolean isVaild(String s, int start, int end) {
    if (start > end) return false;
    // 不能以0开头(只有一个零除外)
    if (s.charAt(start) == '0' && start != end) return false;

    // 把s转换成整形,判断数字范围
    int num = 0;
    for (int i = start; i<= end;i++){
        if (s.charAt(i) > '9' || s.charAt(i) < '0') return false;// 遇到非数字字符不合法
        num = num * 10 + (s.charAt(i) - '0');

    }
    if (num > 255) return false;

    return true;
}
  • 时间复杂度: O(3^4),IP地址最多包含4个数字,每个数字最多有3种可能的分割方式,则搜索树的最大深度为4,每个节点最多有3个子节点。
  • 空间复杂度: O(n)

总结

本题中回文字符串中的难点都有涉及到,
而且本题还需要操作字符串添加逗号作为分隔符,并验证区间的合法性
可以说是回文字符串的plus max pro版本🤤(bushi)
做题时,将树形结构画一画,观察终止条件,观察去重,观察起始坐标从哪开始(需不需要startIndex)

78 子集

对比之前的题,这题是真简单~

思路

如果把 子集问题、组合问题、分割问题都抽象为一棵树的话,那么组合问题和分割问题都是收集树的叶子节点,而子集问题是找树的所有节点!
其实子集也是一种组合问题,因为它的集合是无序的,子集{1,2} 和 子集{2,1}是一样的。
那么既然是无序,取过的元素不会重复取,写回溯算法的时候,for就要从startIndex开始,而不是从0开始!
写代码之前,先画画图。以示例中nums = [1,2,3]为例把求子集抽象为树型结构,如下:
image.png
从图中红线部分,可以看出
遍历这个树的时候,把所有节点都记录下来,就是要求的子集集合

回溯三部曲

  • 递归函数参数

全局变量数组path为子集收集元素,二维数组result存放子集组合。(也可以放到递归函数参数里)
递归函数参数在上面讲到了,需要startIndex。
代码如下:

private LinkedList<Integer> path = new LinkedList<>();
private List<List<Integer>> result = new ArrayList<>();
private void backtracking(int[] nums, int startIndex) {}
  • 递归终止条件

从图中可以看出:
image.png
剩余集合为空的时候,就是叶子节点。
那么什么时候剩余集合为空呢?
就是startIndex已经大于数组的长度,就终止了,因为没有元素可取了,代码如下:

// 终止条件 - 遍历完了
if (startIndex > nums.length - 1) return;

其实可以不需要加终止条件,因为startIndex >= nums.size(),在for循环中就结束了

  • 单层搜索逻辑

求取子集问题,不需要任何剪枝!因为子集就是要遍历整棵树
那么单层递归逻辑代码如下:

for (int i = startIndex;i <= nums.length - 1;i++){
    path.add(nums[i]);
    // 每个节点都需要添加
    result.add(new ArrayList<>(path));
    // 递归
    backtracking(nums,i + 1);
    // 回溯
    path.removeLast();
}

因此整体代码如下:

class Solution {
    private LinkedList<Integer> path = new LinkedList<>();
    private List<List<Integer>> result = new ArrayList<>();
    public List<List<Integer>> subsets(int[] nums) {
        int startIndex = 0;
        backtracking(nums,startIndex);
        // 补个空的
        result.add(new ArrayList<>());
        return result;

    }

    private void backtracking(int[] nums, int startIndex) {
        // 终止条件 - 遍历完了(可忽略不写)
        if (startIndex > nums.length - 1) return;

        for (int i = startIndex;i <= nums.length - 1;i++){
            path.add(nums[i]);
            // 每个节点都需要添加
            result.add(new ArrayList<>(path));
            // 递归
            backtracking(nums,i + 1);
            // 回溯
            path.removeLast();
        }


    }
}
  • 时间复杂度: O(n * 2^n)
  • 空间复杂度: O(n)

总结

针对本题,要清楚子集问题和组合问题、分割问题的的区别,子集是收集树形结构中树的所有节点的结果
而组合问题、分割问题是收集树形结构中叶子节点的结果

90 子集Ⅱ

这题也是,有了之前题的基础,也比较简单~😏

思路

这题和上一题区别就是集合里有重复元素了,而且求取的子集要去重。
那么关于回溯算法中的去重问题,40. 组合总和II中已经详细讲解过了,和本题是一个套路
剧透一下,后期要讲解的排列问题里去重也是这个套路,所以理解“树层去重”和“树枝去重”非常重要
用示例中的[1, 2, 2] 来举例,如图所示: (注意去重需要先对集合排序
image.png
从图中可以看出,同一树层上重复取2 就要过滤掉,同一树枝上就可以重复取2,因为同一树枝上元素的集合才是唯一子集!
本题就是其实就是上一题的基础上加上了去重,去重之前遇到过,可以用HashSet或used映射来去重
代码如下:

class Solution {
    private LinkedList<Integer> path = new LinkedList<>();
    private List<List<Integer>> result = new ArrayList<>();

    public List<List<Integer>> subsetsWithDup(int[] nums) {
        int startIndex = 0;
        Arrays.sort(nums);
        backtracking(nums,startIndex);
        result.add(new ArrayList<>());
        return result;


    }

    private void backtracking(int[] nums, int startIndex) {
        // 终止条件 - 遍历完了
        if (startIndex > nums.length - 1) return;
        boolean[] used = new boolean[21]; // 只针对树层(for循环内)去重
        // 单层递归逻辑
        for (int i = startIndex;i <= nums.length - 1;i++){
            // 将对应数字映射到used数组里
            int index = nums[i] + 10;
            // 遇到重复的元素就继续遍历
            if (used[index] == true) continue;

            // 节点处理
            used[index] = true;
            path.add(nums[i]);
            result.add(new ArrayList<>(path));
            // 递归
            backtracking(nums, i + 1);
            // 回溯
            path.removeLast();
        }
    }
}
  • 时间复杂度: O(n * 2^n)
  • 空间复杂度: O(n)

(_也可以直接使用startIndex _详见👈

总结

根据前面做过的题:(整理来源:代码随想录

根据前面所做的可以总结以下经验:

  • 首先写代码前,用树形结构完整画出应该会怎么遍历?
  • 观察树形结构
    • 终止条件是什么?
    • 各层递归后从哪里开始(0 or startIndex)
    • 需不需要去重(树层上有没有重复元素)
      • 可以排序 - 判断used [i - 1] ?= used [i] && used[i - 1] ?= false
      • 不能排序 - 如果有限范围用used[xx] 标记 如果无限范围只能用HashSet了
      • 单纯不能重复 - (排序题)new used[nums.length] 使用了就设置为true
    • 需不需要剪枝?(排序后 如果sum已经大于targetSum 后面没必要去遍历 break)

学习资料:

93. 复原IP地址

78. 子集

90. 子集II