lab2B_log_replication

103 阅读7分钟

MIT6.824_2021_lab2B_log_replication

lab2B,日志复制,我愿称之为 raft 核心中的核心,细节爆炸💥,细节都在魔鬼中

还是需要将 Fig2 完全实现,并且将 5.3 和 5.4节完全实现,这里我在实现的时候顺便把 nextIndex 优化给做了,具体实现可以直接在助教的 guide 中直接找到

lab2B:log replication

实验内容

实现 leader 和 follower 的相关代码以实现日志追加,用go test -run 2B -race进行测试

实验提示

  1. 实现 Start()
  2. 根据 5.4.1 节,实现选举限制(lab2A可以一并是实现了,就是 up-to-date 定理)
  3. 除了 ticker 之外,也可以 go 一些重复检查某些事件的循环。但是不要让这些循环连续执行而不暂停,因为这会降低效率,导致测试失败。 可以使用 Go 的条件变量,或者在每次循环迭代中插入一个 time.Sleep(10 * time.Millisecond)。
  4. 不要瞎写乱写,拉面条;请合理设计,封装复用(大致意思是这个)
  5. config.gotest_test.go里可以看到所有的测试细节

实验思路

  1. lab2A 是实现心跳,从这里开始,有时候心跳包会带上日志条目信息了,并且日志条目信息还和nextIndex有关
  2. 觉得下手困难的话,可以先从 Fig2 出发,先把AppendEntriesRequestVote的 Receiver implement 逻辑实现
  3. 动手之前如果可以理解 raft 的 Fig2 的基础属性是最好的,这里稍后给出自己的理解
  4. 整理过后,个人认为需要实现的模块有:
    1. rpc_sender&handler:根据图2,实现AppendEntriesRequestVote两个基本rpc的 sender 和 handler,包括 args 参数构建过程,sender 的发送规则,handler 中 reply 的处理细节
    2. checkCommit:除了ticker之外,需要在Make()中,再go新的协程出来做定时任务,这里本人实现有两种,一种是 leader 和 follower 都各开一个协程去 check commit,但是也可以将 leader 和 follower 的 check commit 行为糅杂在一个协程里做,见仁见智了(后续可以采取多态的形式重构优化,而不是if-else);其实就是一个[lastApplied, commitIndex]的滑动窗口提交日志规则
    3. nextIndex优化:参考助教的guide,就可以实现

实现思路

raft state

如果要把逻辑写对,首先就要将 raft 中的 state 的各种属性的作用理解清楚,这里给出自己的理解,具体就是图2的左上角

008i3skNgy1gvdis4c2jaj60u00uh45502.png

currentTerm

在 lab2A 其实就已经结束了,如果 lab2A 将 up-to-date 的逻辑也补上,那么 candidate 的工作已经结束了

currentTerm 指当前 peer 的任期,且单调递增

votedFor

指代投票给谁,candiateId,在 lab2A 也是做完了的

log[]

日志条目,在 lab2B 中,一条日志条目应该包含以下信息

  • Term
  • Command

以及其在数组的下标 Index,建议对 log[] 再封装一层 getter, setter,因为 lab2D 快照的引入会涉及到 log[] 的改造

并且 log[] 不从0开始,0为空节点,方便运算

commitIndex

已知可以提交的日志条目下标,会和lastApplied搭配使用

lastApplied

已经提交了的日志条目下标

commitIndexlastApplied组成了 follower 的日志提交方式,下面有详细解释

nextIndex[]

leader 专有,助教的 guide 里也有说明,nextIndex为乐观估计,指代 leader 保留的对应 follower 的下一个需要传输的日志条目,应该初始化为(lastIndex + 1)

matchIndex[]

leader 专有,matchIndex为悲观估计,应该初始化为 0 (lab2D 会有改动),指代 leader 已经传输给对应 follower 的日志条目下标,即follower 目前所拥有的的总日志条目,通常为 nextIndex - 1

commitIndexlastAppliednextIndex[]matchIndex[]共同组成了 leader 的提交规则,并且 leader 总是最先提交的,可以认为 leader 为这个集群的代表,leader 提交后,follower 才会提交

follower 的提交规则 & AppendEntries

AppendEntries

follower 只会在收到AppendEntries rpc 请求后执行提交,图2 说明得很清楚,流程如下:

  1. 若 term < currentTerm,返回 false
  2. prevLogIndex处的日志条目不匹配,如找不到,term不对等,返回 false
  3. 强制覆盖写:若 leader 发来的日志条目和已存在的日志条目不匹配,则截断不匹配的下标,并拼接 leader 的剩余日志
  4. leaderCommit > commitIndexcommitIndex = min(leaderCommit, 最后一个日志条目下标)

这里比较绕的是强制覆盖写,尽量不要创造晦涩难懂的代码,需要分类讨论

008i3skNgy1gvdqu677raj60u00x441202.png

仔细考虑,可以想出 5 种情况,如图所示,绿色表示 follower 当前内存中的日志条目长,而蓝色表示一次AppendEntries带过去的日志条目长,而其中情况E可以在Reply false if log doesn’t contain an entry at prevLogIndex whose term matches prevLogTerm (§5.3)情况里直接返回 false 了,则只剩下4种情况

再进一步考虑,泛化下来其实只有A C D 三种情况,其中:

  • A 中若发生冲突,则截断后拼接剩余蓝色部分,若没有冲突,则只是检查一遍 log[]
  • C 中若发生冲突,截断后拼接剩余蓝色部分,若没有冲突,拼接多出来的蓝色部分
  • D 直接看 prevLogIndex 是否有冲突,没有则直接拼接

最后follower 会更新commitIndex,更新后会触发提交

follower 提交规则:[lastApplied, commitIndex]滑动窗口

可以将[lastApplied, commitIndex]想象成滑动窗口,更新了commitIndex后,将从 log[lastApplied -> commitIndex]制造出ApplyMsg,一直提交到lastApplied == commitIndex,之后commitIndex 等待 leader 通知再次更新,再次导致commitIndex > lastApplied,然后再来一次提交规则

所以,这个滑动窗口的规则可以用一个 goroutine 持续监听,一旦发现commitIndex > lastApplied,开始并发执行提交

并且 applyCh <- ApplyMsg 时不要占用锁,lab2B 可以过,在 lab2D 时将可能导致死锁

follower 的 commitIndex 是 leader 进行通知更新的,那么 leader 的 commitIndex 怎么更新?

答:matchIndex[]

leader 的提交规则 & AppendEntriesSender

翻译提取自图2 leader 部分

  • 选举成功,立即发送心跳给所有 peer,并周期性重复
  • 若接收到来自 client 的命令,append 日志条目,再将其日志条目提交到上层状态机之后才返回给 client
  • 对于每一个 follower,若lastIndex >= nextIndex,则发送的AppendEntries需要带有[nextIndex, lastIndex]的日志条目
    • 成功:若日志条目更新该 follower 的nextIndexmatchIndex
    • 失败:nextIndex-1并重试(减一是不够的,还需要 nextIndex 优化)
  • 提交规则:若存在一个数NN>commitIndex,并且 N 是matchIndex[]的中位数,并且log[N].term == currentTerm,置commitIndex = N

leader 的提交规则有点绕,总结来看是:

  1. 等大多数 follower 都返回成功后,根据prevLogIndexargs.LogEntries得到最新的nextIndex,会让matchIndex[]数组会被更新到一个较新的状态
  2. 然后 leader 可以周期性地检查matchIndex[],得到一个中位数N,且N比 commitIndex大;为什么是中位数?论文里有说明,中位数意味着大多数派已经和 leader 信息同步,不需要等待落后的节点,大多数保证了集群整体一定是一个完整且新的状态
  3. 并且 leader 只能提交其当前任期的日志,以此来间接提交以前的term的日志,这个是 leader 的延迟提交,否则会导致日志冲突(论文5.4节有详细证明)
  4. 和follower 类似,执行[lastApplied, commitIndex]的滑动窗口提交规则

为了得到N,我这里的实现从简,是copy一份matchIndex[]副本,并且leader 的 matchIndex应该是lastIndex,然后排序取中位数

AppendEntriesSender

一次 rpc 请求发送抽象来看可以是:

构建 args -> 发送rpc请求 -> 处理rpc的reply

构建 args 时,对应检查 nextIndex 和 prevLogIndex

处理 rpc 的 reply,对应 leader 的提交规则

在下一次的AppendEntries请求发出时,此时的 leader 已经提交日志,并且leaderCommitIndex比follower 的新,则触发 follower 的日志提交,至此,整个提交规则联动已经完成

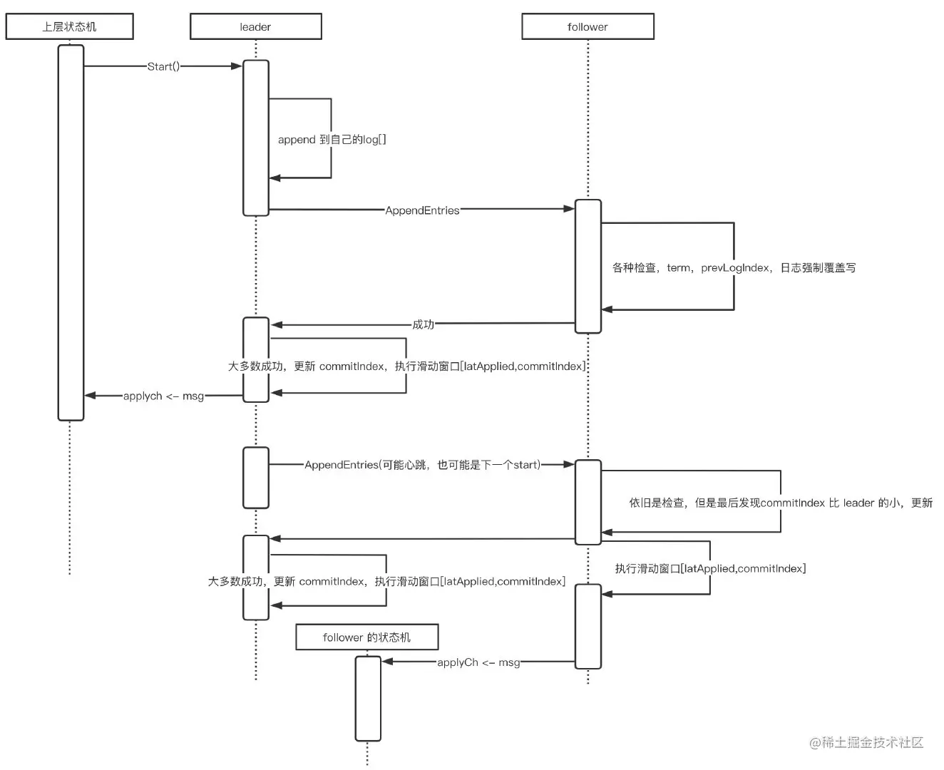
时序图总结

下面是我自己理解的,一批日志条目从 append 到提交的流程,时序图会更清晰一些

008i3skNly1gvdsi7af69j610s0u0wge02.png

可以发现,leader 的信息总是会比 follower 要提前一个AppendEntries并且彼此之间依靠该rpc 更新日志条目,如此循环反复

实验结果

008i3skNgy1gvdsklnqd5j60wa0ngtbb02.png

感想

lab2B 细节爆炸,Dprint疯狂用,并且在做 lab2C 的时候,恶心的 Fig8 测试让我回头发现了两个 bug:

  1. rpc 状态检查,在发送 rpc 前和接收到 rpc 返回体后,sender 都需要检查自身的身份和 currentTerm 是否有转变,有则放弃这次 rpc 的发送和返回处理
  2. nextIndex 优化,优化细节里,需要我们分别找到指定term的第一个出现的index 或 最后一个 index,此时term可能会发生断层,即需要找term为13的日志条目下标,但是本地的log[]只有 term 为 12 和 14 的日志条目,此时是找不到indexForNil,第一次写默认是term连续

这里也给自己留一个 TODO:

raft 的状态转移和每个状态对应的不同行为,我这里实现还是用的 if-else,之前在知乎看到过一篇用 多态 实现屏蔽差异的,这个确实可取,可以尝试重构优化,并且使用队列处理 rpc 请求(这个有待考证,个人觉得没必要)