14.Netty源码之模拟简单的HTTP服务器

950 阅读11分钟

简单的 HTTP 服务器

HTTP 服务器是我们平时最常用的工具之一。同传统 Web 容器 Tomcat、Jetty 一样,Netty 也可以方便地开发一个 HTTP 服务器。我从一个简单的 HTTP 服务器开始,通过程序示例为你展现 Netty 程序如何配置启动,以及引导器如何与核心组件产生联系。

完整地实现一个高性能、功能完备、健壮性强的 HTTP 服务器非常复杂,本文仅为了方便理解 Netty 网络应用开发的基本过程,所以只实现最基本的请求-响应的流程:

搭建 HTTP 服务器,配置相关参数并启动。
​
从浏览器或者终端发起 HTTP 请求。
​
成功得到服务端的响应结果。

Netty 的模块化设计非常优雅,客户端或者服务端的启动方式基本是固定的。

作为开发者来说,只要照葫芦画瓢即可轻松上手。

大多数场景下,你只需要实现与业务逻辑相关的一系列 ChannelHandler,再加上 Netty 已经预置了 HTTP 相关的编解码器就可以快速完成服务端框架的搭建。

所以,我们只需要两个类就可以完成一个最简单的 HTTP 服务器,它们分别为服务器启动类和业务逻辑处理类,结合完整的代码实现我将对它们分别进行讲解。

服务端启动类

所有 Netty 服务端的启动类都可以采用如下代码结构进行开发。简单梳理一下流程:

首先创建引导器;

然后配置线程模型,通过引导器绑定业务逻辑处理器,并配置一些网络参数;

最后绑定端口,就可以完成服务器的启动了。

public class HttpServer {
​
    public void start(int port) throws Exception {
​
        EventLoopGroup bossGroup = new NioEventLoopGroup();
        EventLoopGroup workerGroup = new NioEventLoopGroup();
​
        try {
            ServerBootstrap b = new ServerBootstrap();
            b.group(bossGroup, workerGroup)
                    //指定服务器端的channel类型为NioServerSocketChannel
                    .channel(NioServerSocketChannel.class)
                    //绑定端口号
                    .localAddress(new InetSocketAddress(port))
                    //注冊channelHandler
                    .childHandler(new ChannelInitializer<SocketChannel>() {
                        @Override
                        public void initChannel(SocketChannel ch) {
                            ch.pipeline() 
                            // HTTP 编解码
                            .addLast("codec", new HttpServerCodec())
                            // HttpContent 压缩
                            .addLast("compressor", new HttpContentCompressor())  
                            // HTTP 消息聚合
                            .addLast("aggregator", new HttpObjectAggregator(65536))   
                            // 自定义业务逻辑处理器
                            .addLast("handler", new HttpServerHandler());             
                        }
                    }).childOption(ChannelOption.SO_KEEPALIVE, true);
            ChannelFuture f = b.bind().sync();
            System.out.println("Http Server started, Listening on " + port);
            f.channel().closeFuture().sync();
        } finally {
            workerGroup.shutdownGracefully();
            bossGroup.shutdownGracefully();
        }
    }
    public static void main(String[] args) throws Exception {
        new HttpServer().start(8088);
    }
}
​

服务端业务逻辑处理类

如下代码所示,HttpServerHandler 是业务自定义的服务端逻辑处理类。它是入站 ChannelInboundHandler 类型的处理器,负责接收解码后的 HTTP 请求数据,并将请求处理结果写回客户端。

public class HttpServerHandler extends SimpleChannelInboundHandler<FullHttpRequest> {
    @Override
    protected void channelRead0(ChannelHandlerContext ctx, FullHttpRequest msg) {
        String content = String.format("Receive http request, uri: %s, method: %s, content: %s%n", msg.uri(), msg.method(), msg.content().toString(CharsetUtil.UTF_8));
        FullHttpResponse response = new DefaultFullHttpResponse(
                HttpVersion.HTTP_1_1,
                HttpResponseStatus.OK,
                Unpooled.wrappedBuffer(content.getBytes()));
        ctx.writeAndFlush(response).addListener(ChannelFutureListener.CLOSE);
    }
}

通过上面两个类,我们可以完成 HTTP 服务器最基本的请求-响应流程,测试步骤如下:

  1. 启动 HttpServer 的 main 函数。
  2. 终端或浏览器发起 HTTP 请求。

测试结果输出如下:

  1. curl http://localhost:8088/abc
  2. $ Receive http request, uri: /abc, method: GET, content:

当然,你也可以使用 Netty 自行实现 HTTP Client,客户端和服务端的启动类代码十分相似。

引导器实践指南

Netty 服务端的启动过程大致分为三个步骤:

1.配置线程池。 2.Channel 初始化。 3.端口绑定。

1.配置线程池:Reactor

网络框架的设计离不开 I/O 线程模型,线程模型的优劣直接决定了系统的吞吐量、可扩展性、安全性等。目前主流的网络框架几乎都采用了 I/O 多路复用的方案。Reactor 模式作为其中的事件分发器,负责将读写事件分发给对应的读写事件处理者。大名鼎鼎的 Java 并发包作者 Doug Lea,在 Scalable I/O in Java 一文中阐述了服务端开发中 I/O 模型的演进过程。Netty 中三种 Reactor 线程模型也来源于这篇经典文章。下面我们对这三种 Reactor 线程模型做一个详细的分析。Netty 是采用 Reactor 模型进行开发的,可以非常容易切换三种 Reactor 模式:单线程模式多线程模式主从多线程模式

单线程模型

Reactor 单线程模型所有 I/O 操作都由一个线程完成,所以只需要启动一个 EventLoopGroup 即可。

ServerBootstrap b = new ServerBootstrap();
//注意参数是1
EventLoopGroup group = new NioEventLoopGroup(1);
//代表服务器和客户端都是一个group
b.group(group)

image.png

上图描述了 Reactor 的单线程模型结构,在 Reactor 单线程模型中,所有 I/O 操作(包括连接建立、数据读写、事件分发等),都是由一个线程完成的。单线程模型逻辑简单,缺陷也十分明显:

  • 一个线程支持处理的连接数非常有限,CPU 很容易打满,性能方面有明显瓶颈;

  • 当多个事件被同时触发时,只要有一个事件没有处理完,其他后面的事件就无法执行,这就会造成消息积压及请求超时;

  • 线程在处理 I/O 事件时,Select 无法同时处理连接建立、事件分发等操作;

  • 如果 I/O 线程一直处于满负荷状态,很可能造成服务端节点不可用。

多线程模型

Reactor 单线程模型有非常严重的性能瓶颈,因此 Reactor 多线程模型出现了。在 Netty 中使用 Reactor 多线程模型与单线程模型非常相似,区别是 NioEventLoopGroup 可以不需要任何参数,它默认会启动 2 倍 CPU 核数的线程。当然,你也可以自己手动设置固定的线程数。

ServerBootstrap b = new ServerBootstrap();
//默认会启动 2 倍 CPU 核数的线程
EventLoopGroup group = new NioEventLoopGroup();
//代表服务器和客户端都是一个group
b.group(group)

image.png

由于单线程模型有性能方面的瓶颈,多线程模型作为解决方案就应运而生了。Reactor 多线程模型将业务逻辑交给多个线程进行处理。

除此之外,多线程模型其他的操作与单线程模型是类似的,例如读取数据依然保留了串行化的设计。当客户端有数据发送至服务端时,Select 会监听到可读事件,数据读取完毕后提交到业务线程池中并发处理。

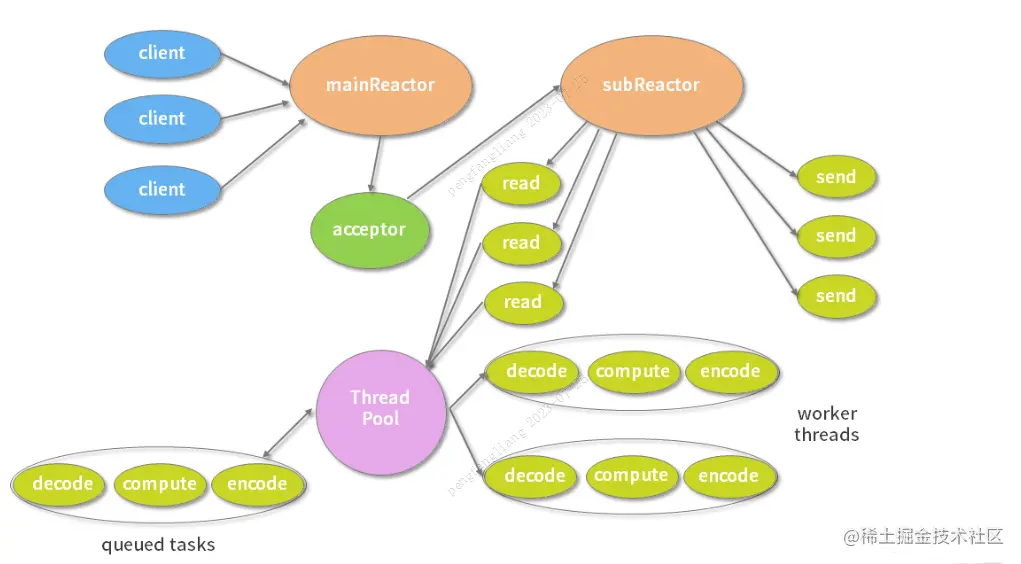
主从多线程模型

在大多数场景下,我们采用的都是主从多线程 Reactor 模型。Boss 是主 Reactor,Worker 是从 Reactor。它们分别使用不同的 NioEventLoopGroup,主 Reactor 负责处理 Accept,然后把 Channel 注册到从 Reactor 上,从 Reactor 主要负责 Channel 生命周期内的所有 I/O 事件。

ServerBootstrap b = new ServerBootstrap();
//默认会启动 2 倍 CPU 核数的线程
EventLoopGroup bossGroup = new NioEventLoopGroup();
//默认会启动 2 倍 CPU 核数的线程
EventLoopGroup workerGroup = new NioEventLoopGroup();
//代表服务器和客户端使用各自的group
b.group(bossGroup, workerGroup)

image.png

主从多线程模型由多个 Reactor 线程组成,每个 Reactor 线程都有独立的 Selector 对象。 MainReactor 仅负责处理客户端连接的 Accept 事件,连接建立成功后将新创建的连接对象注册至 SubReactor。再由 SubReactor 分配线程池中的 I/O 线程与其连接绑定,它将负责连接生命周期内所有的 I/O 事件。

从上述三种 Reactor 线程模型的配置方法可以看出:Netty 线程模型的可定制化程度很高。它只需要简单配置不同的参数,便可启用不同的 Reactor 线程模型,而且无需变更其他的代码,很大程度上降低了用户开发和调试的成本。

Netty 推荐使用主从多线程模型,这样就可以轻松达到成千上万规模的客户端连接。在海量客户端并发请求的场景下,主从多线程模式甚至可以适当增加 SubReactor 线程的数量,从而利用多核能力提升系统的吞吐量。

2.Channel 初始化

设置 Channel 类型

NIO 模型是 Netty 中最成熟且被广泛使用的模型。因此,推荐 Netty 服务端采用 NioServerSocketChannel 作为 Channel 的类型,客户端采用 NioSocketChannel。设置方式如下

 b.channel(NioServerSocketChannel.class);

Netty 提供了多种Channel实现,可以按需切换,例如 OioServerSocketChannel、EpollServerSocketChannel 等。

注册 ChannelHandler

在 Netty 中可以通过 ChannelPipeline 去注册多个 ChannelHandler,每个 ChannelHandler 各司其职,这样就可以实现最大化的代码复用,充分体现了 Netty 设计的优雅之处。

那么如何通过引导器添加多个 ChannelHandler 呢?其实很简单,我们看下 HTTP 服务器代码示例:

/***    
在基类AbstractBootstrap有handler方法,目的是添加一个handler,监听Bootstrap的动作,客户端的Bootstrap中,继承了这一点。
​
在服务端的ServerBootstrap中增加了一个方法childHandler,它的目的是添加handler,用来监听已经连接的客户端的Channel的动作和状态。
​
handler()和childHandler()的主要区别是,handler()是发生在初始化的时候,childHandler()是发生在客户端连接之后。
​
也就是说,如果需要在客户端连接前的请求进行handler处理,则需要配置handler(),如果是处理客户端连接之后的handler,则需要配置在childHandler()。
***/
b.childHandler(new ChannelInitializer<SocketChannel>() {
    @Override
    public void initChannel(SocketChannel ch) {
        ch.pipeline()
                //HTTP 编解码处理器
                .addLast("codec", new HttpServerCodec())
                //HTTPContent 压缩处理器
                .addLast("compressor", new HttpContentCompressor())
                //HTTP 消息聚合处理器
                .addLast("aggregator", new HttpObjectAggregator(65536)) 
                //自定义业务逻辑处理器
                .addLast("handler", new HttpServerHandler());
    }
})

ServerBootstrap 的 childHandler() 方法需要注册一个 ChannelHandler。

ChannelInitializer是实现了 ChannelHandler接口的匿名类

通过实例化 ChannelInitializer 作为 ServerBootstrap 的参数。

Channel 初始化时都会绑定一个 Pipeline,它主要用于服务编排。Pipeline 管理了多个 ChannelHandler。I/O 事件依次在 ChannelHandler 中传播,ChannelHandler 负责业务逻辑处理。上述 HTTP 服务器示例中使用链式的方式加载了多个 ChannelHandler,包含HTTP 编解码处理器、HTTPContent 压缩处理器、HTTP 消息聚合处理器、自定义业务逻辑处理器

服务端收到 HTTP 请求后,会依次经过 HTTP 编解码处理器、HTTPContent 压缩处理器、HTTP 消息聚合处理器、自定义业务逻辑处理器分别处理后,再将最终结果通过 HTTPContent 压缩处理器、HTTP 编解码处理器写回客户端。

设置 ChannelOption参数

Netty 提供了十分便捷的方法,用于设置 Channel 参数。关于 Channel 的参数数量非常多,如果每个参数都需要自己设置,那会非常繁琐。

幸运的是 Netty 提供了默认参数设置,实际场景下默认参数已经满足我们的需求,我们仅需要修改自己关系的参数即可。

b.option(ChannelOption.SO_KEEPALIVE, true);

ServerBootstrap 设置 Channel 属性有option和childOption两个方法,

option 主要负责设置 Boss 线程组,childOption 对应的是 Worker 线程组。

这里我列举了经常使用的参数含义,你可以结合业务场景,按需设置。

参数含义
SO_KEEPALIVE设置为 true 代表启用了 TCP SO_KEEPALIVE 属性,TCP 会主动探测连接状态,即连接保活
SO_BACKLOG已完成三次握手的请求队列最大长度,同一时刻服务端可能会处理多个连接,在高并发海量连接的场景下,该参数应适当调大
TCP_NODELAYNetty 默认是 true,表示立即发送数据。如果设置为 false 表示启用 Nagle 算法,该算法会将 TCP 网络数据包累积到一定量才会发送,虽然可以减少报文发送的数量,但是会造成一定的数据延迟。Netty 为了最小化数据传输的延迟,默认禁用了 Nagle 算法
SO_SNDBUFTCP 数据发送缓冲区大小
SO_RCVBUFTCP数据接收缓冲区大小,TCP数据接收缓冲区大小
SO_LINGER设置延迟关闭的时间,等待缓冲区中的数据发送完成
CONNECT_TIMEOUT_MILLIS建立连接的超时时间

3.端口绑定

在完成上述 Netty 的配置之后,bind() 方法会真正触发启动,sync() 方法则会阻塞,直至整个启动过程完成,具体使用方式如下:

ChannelFuture f = b.bind().sync();

到此为止我们就开发了1个简单的http服务,并且可以接受请求。

通过使用Netty模拟简单的HTTP服务器我们知道了服务器端的引导器开发的3个步骤。

1.配置线程池

2.channel初始化

3.端口绑定

客户端的开发流程和服务器端的开发流程类似,后续会在示例中给出完整的代码。