图文教程:使用 Photoshop、3ds Max 和 After Effects 创建被风暴摧毁的小屋

251 阅读6分钟

图文教程:使用 Photoshop、3ds Max 和 After Effects 创建被风暴摧毁的小屋

推荐:NSDT场景编辑器助你快速搭建可二次开发的3D应用场景

1. 在 Photoshop 中设置图像

步骤 1

打开 Photoshop

打开 Photoshop

打开 Photoshop

步骤 2

我已经将小屋的图像导入到Photoshop中以演示 影响。如果您愿意,可以使用其他图像。

图片导入

图片导入

步骤 3

由于小屋的上部将被粉碎,因此请将上部隔离在单独的图层中。

隔离部件

隔离部件

步骤 4

套索工具的帮助下,选择并切割指示的上部 小屋。

套索工具

Lasso Tool

步骤 5

创建一个新图层并将其重命名为“外部部分”。粘贴剪切鞋面 该层中的部分。

郭

步骤 6

按照相同的方法,创建另一个新图层并将其重命名为内部 部分。在这一层中,制作一个内部破碎的部分。你需要做一些 在此步骤中绘制工作。

内部零件

内部零件

步骤 7

现在,打开所有图层。它看起来就像以前一样,但上半部分 和BG现在是分开的。以 PSD 格式保存文件。

BG

内部零件

2. 在 3ds Max 中使用粒子流创建飞溅碎片

步骤 1

打开 3ds Max

打开 3ds Max

打开 3ds Max

步骤 2

要创建飞溅的碎片,请转到创建>形状>线条并创建多个随机形状。

创建形状线

线条创建>形状

步骤 3

完成后,选择所有块并对其应用 “拉伸” 修改器。

挤出改性剂

挤出改性剂

步骤 4

选择所有块,然后转到 “组”菜单并将它们全部分组, “分组>组”。

组菜单

组菜单

步骤 5

使用粒子流系统创建飞行碎片。通过导航到 “创建>粒子流源> 粒子”来创建 PF 源系统,然后通过以下方式打开 “粒子视图”窗口 按键盘上的 6

使用 “形状实例”运算符覆盖形状。单击 “无”,然后从列表中选择 “组”。

粒子视图

粒子视图

步骤 6

转到“形状实例”运算符,然后打开“组成员”选项。减小 “缩放百分比” 值。您现在将看到缩放的块 下来,随机分散。

形状实例

形状实例

步骤 7

转到速度运算符。降低速度量并 增加变异背离值,如 下图。

速度操作员

速度操作员

步骤 8

转到 Birth 运算符,将“发射开始”的值设置为 -100,将“发射停止” 的值设置为 100,并将“金额 ”设置为 100

分娩操作员

分娩操作员

步骤 9

转到旋转运算符并将旋转速率设置为 360,将变化设置为 20

打开 “渲染设置”并渲染 0 到 100 帧的动画序列。

自旋运算符

自旋运算符

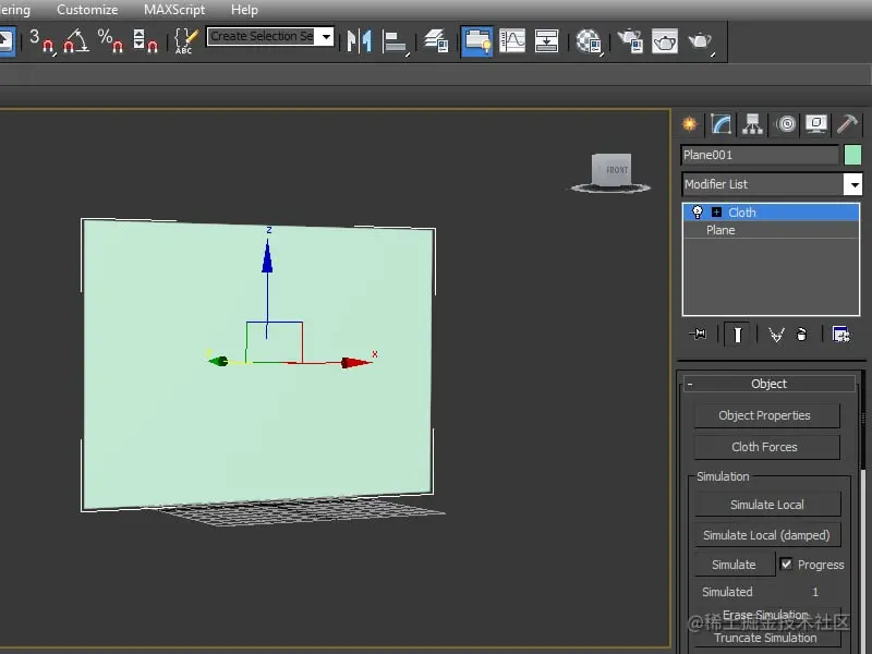
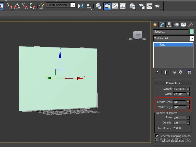
3. 在 3ds Max 中创建撕裂的布料

步骤 1

打开 3ds Max。在透视视口中创建平面。保持其长度 后座宽度后座为 100

打开 3ds Max

打开 3ds Max

步骤 2

跟 所选平面,对其应用 “布”修改器。

布料改性剂

布料改性剂

步骤 3

在布料改性剂中, 单击 “对象属性”选项卡。

对象属性

对象属性

步骤 4

“对象属性”窗口中,选择平面并打开 “布料”单选按钮。它把飞机变成了 布。单击“确定”。

“对象属性”窗口

“对象属性”窗口

步骤 5

打开 布料修改器展开。选择 “组”。

选择组

Select Group

步骤 6

跟 所选平面的指示左上角和左下角顶点,单击“生成组”按钮。

“创建组”按钮

“创建组”按钮

步骤 7

在创建组窗口中,将名称重命名为保持折点

“创建组”窗口

“创建组”窗口

步骤 8

跟 选中的“保留折点”组,单击“保留”。

“保持顶点”组

“保持顶点”组

步骤 9

转到部队 >风并在场景中从左到右施加风力。

力风

风>力

步骤 10

在 布料修改器,点击布料 “力”选项卡。

布力

布力

步骤 11

“力”窗口中,选择风,然后单击从左到右的按钮以 将风力带入模拟。单击确定

Forces window

力窗口

步骤 12

点击 在模拟上。模拟开始,您 可以在视口中看到布料模拟。

“模拟”按钮

“模拟”按钮

步骤 13

自 使布被撕裂,我会使用黑白纹理作为不透明度贴图。 您可以在 Photoshop 中制作自己的不透明度贴图。黑色部分将是 透明,而白色部分不透明。

黑白地图

黑白地图

步骤 14

按 M 打开材质编辑器。选择空插槽后,单击 “不透明度”通道。它将打开材质/贴图浏览器

单击位图并 选择黑白图像。单击确定

材质编辑器

材质编辑器

步骤 15

应用 布料的材料。

应用材料

应用材料

步骤 16

呈现 撕裂的布模拟多达 100 帧。

渲染撕裂的布料模拟

渲染撕裂的布料模拟

4. 创建破碎 后遗症

步骤 1

打开时间后 效果

打开后效果

打开后效果

步骤 2

进口 小屋 .PSD文件作为合成放入 After Effects 中。它带有三个 不同的层:外部内部和 BG。

外部零件内部零件和BG

外部、内部和背景

步骤 3

创造 一个新的实体层并在其上应用湍流噪声效果:效果 >噪声和颗粒>湍流噪声。设置“对比度”和 “亮度”值,如下图所示。

湍流噪声

湍流噪声

步骤 4

选择实体图层后,转到 “图层>预合成”。重命名 将预组合图层作为渐,然后选择第二个选项。单击确定

图层预合成

第 > 层预撰写

步骤 5

关闭渐变图层。

斜坡层

斜坡层

步骤 6

跟 选中的“外部” 图层,转到 “效果>模拟”> 破碎并将效果应用于图层。

选择 “渲染查看”。 如果移动时间滑块,您将看到小屋的外部是 破碎了。但是您需要对其进行调整才能获得所需的效果。

效果模拟破碎

效果>模拟>破碎

步骤 7

打开力 1 和力 2 个下拉菜单,并设置属性的值,如下图所示。

力 1 和力 2

力 1 和力 2

步骤 8

打开渐变下拉菜单,然后选择渐变作为渐变图层。从帧开始,将破碎阈值从 0 到 100 个值进行动画处理 您希望破碎效果开始的地方。

破碎阈值

破碎阈值

步骤 9

进口 撕裂的布和颗粒碎屑,并将图层放在时间轴上 复合。

进口撕裂的布料和颗粒碎屑

进口撕裂的布料和颗粒碎屑

步骤 10

创造 实心层。将S_Clouds,Genarts蓝宝石插件,效果应用于图层。将换档速度 X 值设置为 600。这将 创造狂风的效果。

S_Clouds

S_Clouds

步骤 11

创造 调整图层。将S_Film效果和色相和饱和度效果应用于图层。打开 着色 选项并设置 着色 色相值为 40。这将产生苍白的暴风雨日效果。

S_Film效果

S_Film效果

步骤 12

点击播放按钮,你会看到一个暴风雨的场景与飞行 小屋的大块,各种木屑和撕裂的布。

播放动画

播放动画

结论

您现在已经了解了如何使用 Photoshop、3ds Max 和 After Effects 拍摄小屋的静止图像并显示它被风暴摧毁。您可以使用各种效果的属性值来获得所需的外观。

原文链接:图文教程:使用 Photoshop、3ds Max 和 After Effects 创建被风暴摧毁的小屋 (mvrlink.com)