【Vue3 基础】05.组件化

1,090 阅读9分钟

这是 Vue3 + Vite + Pinia +TS + Element-Plus 实战系列文档。最近比较忙没什么时间写文章,争取早日把这个系列完结吧~

生命周期和模板引用

在本章之前,我们通过响应式 api 和声明式渲染,处理了 DOM 的更新,但光是这些,对于一些复杂的需要手动操作 DOM 的情况,之前介绍的就无法满足了。

生命周期

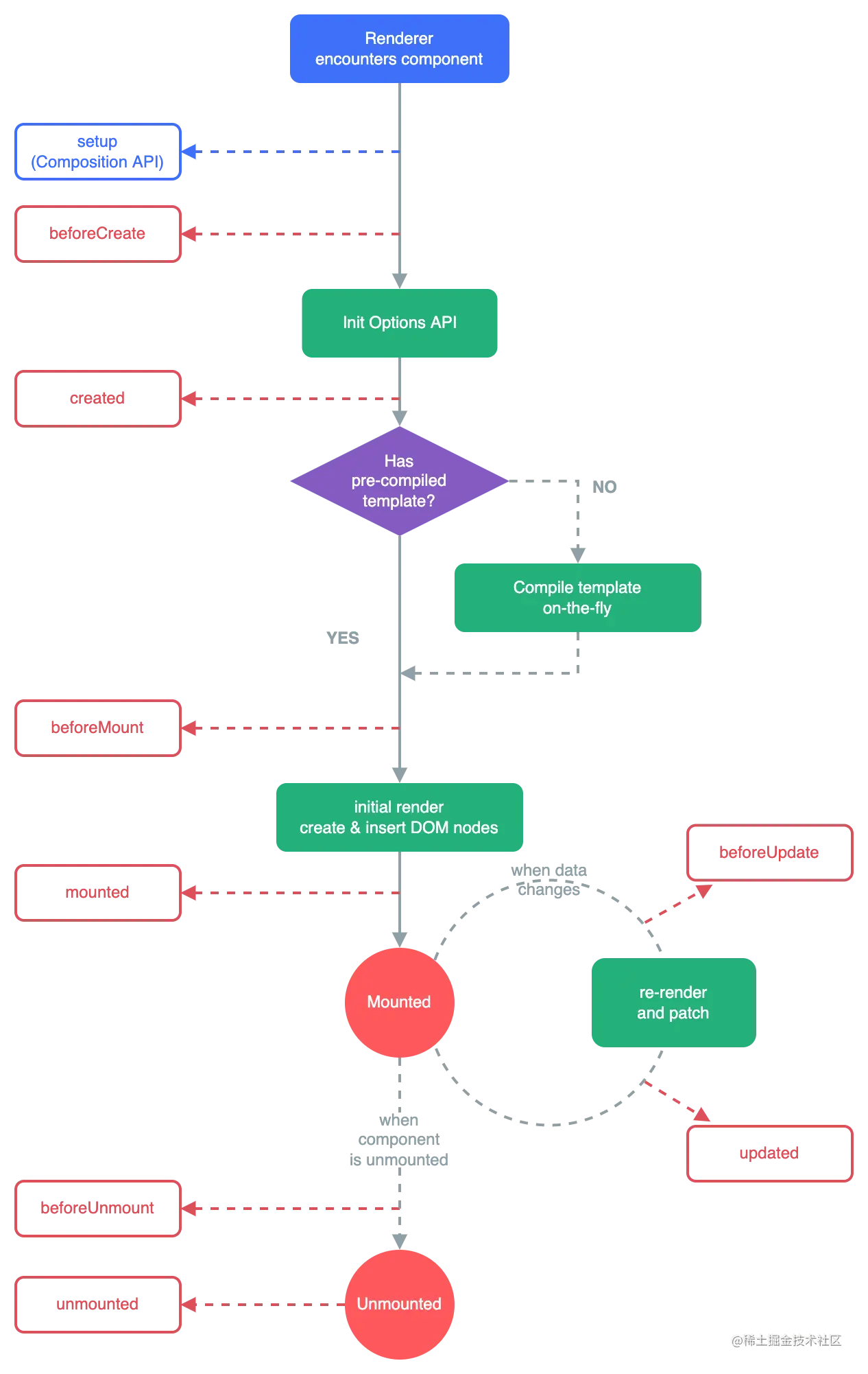
每个 Vue 组件在创建时经历的一系列初始化步骤的阶段,我们需要在这些阶段做额外操作的话,需要调用对应阶段的钩子。

这些阶段包括:设置好数据侦听,编译模板,挂载实例到 DOM,以及在数据改变时更新 DOM 等。Vue 官方给出了图示,可以帮助我们更好的理解生命周期:

  1. setup:红色的所有生命周期 API 都在组件的 setup() 阶段被同步调用。
  2. 红色方框:不同阶段代表的生命周期,后续我们写的 生命周期钩子 会在此阶段执行。
  3. 主轴上的:代表组件从初始化到卸载的主要事件。

这里我们先简单介绍,在介绍完生命周期钩子之后,相信你会更理解这张图。

生命周期钩子

了解了上述的生命周期,我们想在对应的周期做一些事情的话,在 Vue3 中我们使用 onXxx 的生命周期钩子,例如:

如果你使用过 Vue2 的话,你会发现差别:

使用方法就如前面写的,在 setup 中,在生命周期 API 中注入回调就可以了。这里我们就不去做 Vue2 和 Vue3 的对比了,全当新学的,按照生命周期的顺序:

  1. setup:beforeCreate 和 created 被 setup 方法代替。
  2. onBeforeMount() :在组件被挂载之前执行回调。组件已经完成了其响应式状态的设置,但还没有创建 DOM 节点。
  3. onMounted() :在组件挂载完成后执行回调。通常用于执行需要访问组件所渲染的 DOM 树相关的副作用。
  4. onBeforeUpdate() :在组件即将因为响应式状态变更而更新其 DOM 树之前执行回调。通常用来在 Vue 更新 DOM 之前访问 DOM 状态。
  5. onUpdated() :在组件因为响应式状态变更而更新其 DOM 树之后执行回调。会在组件的任意 DOM 更新后被调用,一般用来访问更新后的 DOM,不能在此做更新 DOM 的操作,可能导致循环。
  6. onBeforeUnmount() :在组件实例被卸载之前执行回调。
  7. onUnmounted() :在组件实例被卸载后执行回调。通常用于手动清理一些副作用,例如计时器、DOM 事件监听器或者与服务器的连接。
  8. onActivated() :当作为 keep-alive 组件被激活时执行回调。
  9. onDeactivated() :当作为 keep-alive 组件被取消激活时执行回调。
  10. onErrorCaptured() :在捕获了后代组件传递的错误时执行回调。通常用来更改组件状态来为用户显示一个错误状态。
  11. onRenderTracked()  仅开发模式使用  :当组件渲染过程中追踪到响应式依赖时执行回调。通常用于追踪依赖的调试。
  12. onRenderTriggered()   仅开发模式使用  :当响应式依赖的变更触发了组件渲染时执行回调。通常用于触发更新的调试。

以上就是所有的生命周期以及其可被调用的生命周期钩子,我们在上述钩子中传递回调,Vue 会在其所在的生命周期触发。

模板引用 ref

ref 用于注册元素或者子组件的引用。

模板引用将存储在与名字匹配的 ref 中,例如想在数据加载完之后,更改文字信息或描述信息:

当然我们也完全可以让上述的代码中 h2 变成响应式的,并在h2中使用 {{}}  模板语法实现。

组件引用ref

ref 也可以使用在子组件上,相对来说也是较为常见的用法。

首先解释什么是组件:

在此之前我们都是使用的一个单文件App.vue,如果一个项目将代码全写在这一个文件,那将非常难维护,于是我们把可复用等的页面组件化,页面和逻辑抽离,通过导入组件被其它页面引用。

使用 ref,父组件能获取子组件示例:

需要注意的是,子组件没有使用

如果使用

当然在大部分情况下,使用 props 和 emit 就能实现父子组件的交互,而无需使用 ref。

组件传值 props

组件之间传值的方式主要可以概括为这三类:父子组件传值、兄弟组件传值和远亲组件传值。

Vue 提供给我们组件传值的api有两种:props、emit。其中我们可以通过 props  进行父=>子组件传值。

在开发过程中,我们需要通过 defineProps() 明确子组件的 props。父组件可以像声明 HTML 参数一样传值,也可以使用 :  (v-bind 简写) 动态传值:

defineProps() 声明之后,其中的数据就可以在子组件模板中使用。在 JavaScript 中访问则需要通过  defineProps()   返回的对象访问。

注意:

  1. props 是只读的,遵循单项数据流,当尝试修改 props 会警告 prop 只读。
  2. js 中定义数据与 props 中重名时,使用的是 js 中定义的。

const activeMsg = "hl";

activeMsg: {{ activeMsg }}

  1. props 提供校验选项,保证项目没有使用 TypeScript 进行类型检测,也可以确定一定的数据类型,避免不不满足类型要求的数据传入。(现在 Vue3 支持 TypeScript 可以说这个用处不大了)

interface DataProps {

msg: String;

activeMsg: String;

}

const props = defineProps();

组件监听事件 emit

子组件使用 emit()  向父组件传递数据。第一个参数是事件名称,其它额外参数都会被直接传向父组件的监听器函数。

父组件使用 @ (v-on)监听子组件时间,并且可以接收子组件传递的参数。

注意:

  1. 在模板中可以使用 $emit 的语法,js中只能使用 defineEmits 返回对象 emit  触发事件。
  2. 可以使用类型标注触发事件,对触发的事件有更精准的控制。

const emit = defineEmits<{

(e: 'response', msg: string): void

}>()

传递模板-插槽 slot

除了传递数据外,父组件还可以通过插槽 slot  的方式将模板传递给子组件。

默认内容

如果想设置默认内容的话,比如在父组件不向子组件传递模板字符,而使用子组件按钮内容有默认 content:

具名插槽

如果组件包含多个插槽出口,则需要使用具名插槽,用来给插槽一个唯一 ID,以确定不同出口要渲染的内容。

v-slot 可以简写为 # ,v-slot:header => #header。并且v-slot 也可以接受动态参数(动态插槽名): #[dynamicSlotName] 。

作用域插槽

上述的几种插槽,无法访问到子组件的状态,在某些场景中我们想要子组件传递数据给插槽,作用域插槽就可以满足这个需求。

准确来说,上述例子是具名作用域插槽。如果是普通的作用域插槽,即改变 template 的具名插槽为普通插槽就可以了。

实战

前几节讲到了组件的各生命周期钩子、组件传值的 props、触发事件的 emit 以及模板插槽 slot,用的例子比较简单,我们通过实战体验一下在实战开发中的运用,帮助我们更好的理解和运用。

博客的列表展示功能,提供分类功能。

  1. 分类的数据来源于父组件,其选择的类型通过回调告知父组件。
  2. 列表部分父组件做元素内容和样式的控制,子组件做列表的基础循环等的通用操作。

示例尽可能的包含到我们这章所学知识,如下述代码部分看不懂,代表你那部分知识还没理解清楚。

本节中的例子里包含部分ts的类型确认

父组件 App.vue

父组件涉及知识点:

  1. 与 ClassifyHeader  分类组件的传值。props 和 emit。
  2. 生命周期 onMounted。在组件挂载后请求数据。
  3. 组件引用 ref 。使用子组件的方法。
  4. 具名作用域插槽。

父组件和分类组件

在父组件中,初始的 tags.list 值通过 props 传递给子组件,同时监听了 select 事件。select 触发会执行 checkedTags 函数,父组件得到 checked 值,并做出重新请求列表数据的操作。

components/ClassifyHeader.vue 分类组件:

ClassifyHeader  分类组件主要就是记录所选类别,并通过 emit 传递数据给父组件。

父组件与列表组件

父组件通过 ref 获取到子组件示例,并且使用子组件暴露的 loadData 方法加载数据。子组件通过作用域插槽,传递数据给父组件,父组件控制内容布局。

components/Children.vue 列表组件:

子组件,提供具名插槽 slot 以及用 defineExpose 抛出 loadData 方法供父组件通过组件示例拿到。

上述例子,我们就把大部分的知识都重新实战复习了一遍,建议可以把这几个代码自己写一遍,加深印象。

其它传值方式

除了上述的 props、emit 父子组件传值之外。还可以使用依赖注入 API :provide、inject。

  1. provide() :提供一个值,可以被后代组件注入。使用方式:provide(/* 注入名  / 'message', /  值 */ 'hello!') 。
  2. inject() :注入上层组件提供的数据。使用方式:const message = inject('message') 。

兄弟组件,可以可以通过父组件控制数据传值。

对于跨组件通信,我们可以使用状态管理工具,比如我们后面要学的 Pinia,就是一个状态管理框架。

总结

本章中,我们首先结合 Vue 的生命周期的流程图,例举了各个生命周期钩子的触发时机,以及部分钩子的使用场景。然后讲到了 ref 的作用,最后讲完并实战了组件通信相关的 api。

至此 Vue3 的基础知识到这里已经结束了,还剩下一小部分,留在我们实战课程中探索。

如果未学习过TypeScript的话,我也准备了 TypeScript 相关的入门基础知识,课程不会很长,带大家了解 TypeScript 常用的一些知识,为实战做准备。