傲空间移动端安全高效的数据传输方案

151 阅读6分钟

背景介绍

您是否有一些珍贵的电影和照片想要妥善保存?您是否觉得免费的云盘空间容量太小,速度太慢,同时还存在着数据被利用或泄漏的风险?现在我们有了新的选择傲空间,一个以保护个人数据安全和隐私为核心的解决方案。使用傲空间,您可以更加安全、极速、便捷的管理您的数字资产,并且无需缴纳额外的年费。

本文将为您介绍傲空间的核心功能之一:手机与设备之间的数据是如何安全高效传输的。由于传输数据需要网络支持,因此在本文介绍中,设备和应用程序之间的网络连接可以大致分为局域网和非局域网两种类型,这些连接类型在不同场景下会有一些异同之处。接下来,我们将为您介绍这两种连接类型的含义和适用场景,来说明傲空间的数据传输即安全又快速。

局域网传输

局域网是一种连接住宅、学校、实验室、大学校园或办公大楼等有限区域内计算机的计算机网络1。在傲空间中,我们利用局域网连接技术,让您的手机和设备互相通信,无需任何额外的设置。判断是否为局域网连接的流程如图所示:

lan.png

SN 是设备唯一编号,可以在初次绑定时扫描设备二维码获取,或者通过接口请求获取。傲空间移动端会实时监控一些状态变化,例如网络连接,如果网络连接切换到蜂窝网络则会立即将移动端的网络连接类型切换成非局域网。

当您处于局域网连接,数据传输的路径是:手机 -> 路由器 -> 设备。这使得数据可以达到很高的传输速率,上传最高可达 50MB/s 左右,下载最高可达 80MB/s 左右。值得一提的是,很多傲空间功能不需要互联网连接也可正常使用,可以阅读《傲空间本地优先方案实践》一文,这里就不做过多赘述。以局域网上传为例,具体的流程如图所示:

Lan_Upload.png

由于您的数据隐私和安全非常重要,因此我们采用 HTTPS 加密技术将传输过程中的数据进行保护,同时证书的生成和存储都在设备上。这样可以确保您与您的设备之间的连接是安全的,任何第三方都无法获取您的数据。

非局域网传输

非局域网是指手机和设备在不同网络环境下运行时需要经过第三方平台的转发来实现数据传输。这个过程受网络状况的影响,可能会存在一定的限速和流量控制。

为了保障数据安全性和隐私,我们采用了多重的加密技术。首先,在建立手机和设备之间的绑定关系时,我们使用了端到端加密的密钥交换机制,建立了安全的会话通道。数据传输中,我们采用了分片和 AES 加密等技术,确保平台和第三方无法解密数据,有效地防止数据泄露和被非法访问。

除此之外,我们还尝试使用 P2P (peer-to-peer ,一种网络技术和网络拓扑结构2)连接来进行数据传输。这种方式不需要经过第三方平台的转发,因此可以有效提升传输速率。在数据传输过程中,我们还采用多分片并发传输的方式,进一步提升传输效率。

移动端集成了 Google 的 WebRTC SDK 来实现 P2P 连接的,具体建立连接的流程如下图所示:

p2p.png

图中展示的是移动端端作为 Offer 去发起连接,但实际上,为提高成功率,移动端还会要求服务端作为 Offer 去尝试建立连接。在移动端中会有一个线程来维持 P2P 连接,以确保至少保持一个 DataChannel 处于连接状态,为随时可能的数据传输做好准备。以 P2P 上传文件为例,流程如下图所示:

p2p_transfer.png

提高传输成功率

WebRTC 中,数据发送和 Channel 成功发送数据是相互独立的。由于向 Channel 发送数据的速度比 Channel 本身发送数据的速度要快得多,所以当 Channel 中未发送的数据达到一定阈值时,可能会导致 Channel 通道的异常,从而导致数据传输失败。在这种情况下,只能关闭 Channel 并创建一个新的 Channel 来进行数据传输。因此,在发送数据时,流量控制变得十分必要。要确保 Channel 中未发送的数据的情况,并采取相应的流量控制措施,以确保数据传输的成功率,这也是提高数据传输成功率的关键所在。

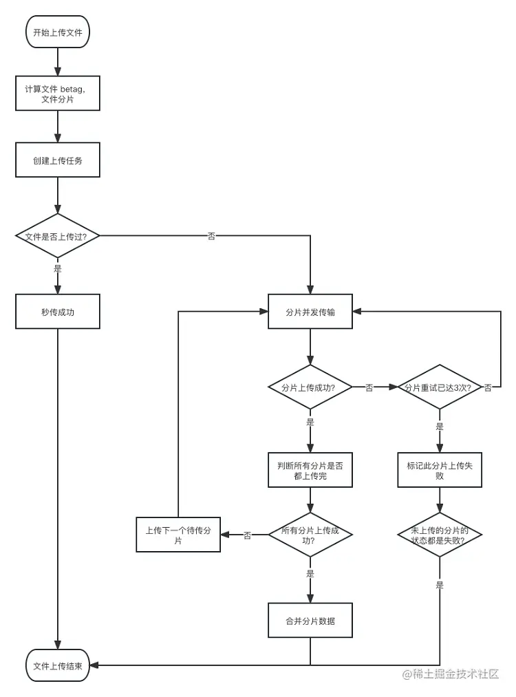
秒传功能

傲空间致力于为您提供更优秀的文件传输和管理体验。为了避免文件数据产生冗余,我们在上传时通过计算文件的 MD5 值,判断设备上是否已经有相同的文件数据。如果有的话,我们会生成一条新的记录,指向该文件的已上传数据,从而实现 “秒传” 功能,更加高效地利用磁盘空间。同样,从设备下载文件时,我们会判断移动端是否有该文件的下载记录,如果有的话将直接展示或者保存之前下载的数据,避免重复下载相同的文件,从而节约您的时间和流量。

总结

为了给用户更安全、更极速的传输体验,我们为不同的网络场景做了特殊处理。对于局域网场景,采用局域网直连技术,可以显著提升传输速率。对于非局域网场景,我们优先尝试 P2P 访问通道提升传输速率,并且采用端到端加密技术和分片 AES 加密技术,确保平台和第三方无法解密数据,有效地防止数据泄露和被非法访问。因此,您完全能够放心地使用傲空间,让您的数据完全掌控在自己手中。

我们诚邀您加入傲空间公测,体验更多高效便捷的功能,未来还有更多精彩功能等待着您!欢迎广大用户加入 slack 讨论组探讨更多关于安全高效传输的解决方案。

参考链接

Footnotes

  1. 局域网

  2. P2P