前端性能优化(一)

113 阅读1分钟
1.在浏览器输入URL并回车后发生了啥?

举个🌰 www.baidu.com

url => 统一资源定位符,俗称网址

urlIP的一个映射

https: 传输协议 (http和TCP之间加了一层 TSL或者SSL的安全)

www: 服务器

baidu.com域名

1.1 第一次访问

image.png

1.2 第二次访问

1.将域名解析的IP存在本地 =>读取浏览器缓存

2.解析url DNS域名系统匹配真实IP; ping www.baidu.com(测试连接)

补充:html页面放在浏览器是如何渲染的

image.png

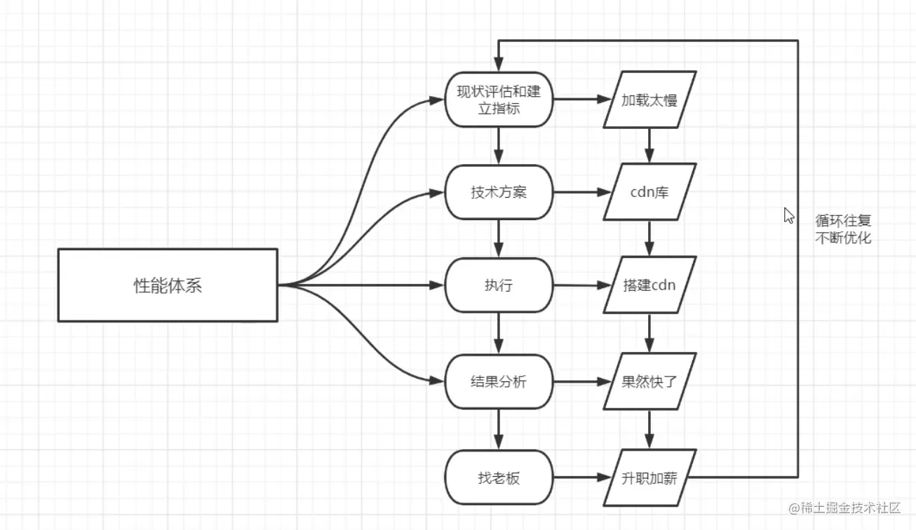
2.从哪些点做性能优化?
a.加载
  1. 减少http请求(精灵图,文件的合并)
  2. 减小文件大小(资源压缩,图片压缩,代码压缩)
  3. CDN (第三方库,大文件,大图)
  4. SSR服务端渲染,预渲染
  5. 懒加载
  6. 分包
b.减少dom操作,避免回流, 文档碎片

image.png

image.png