基于 Databend 实现的海量日志实时查询服务 | 多点DMALL

1,110 阅读4分钟

作者:苏琳

多点DMALL 供应链补货团队负责人

rs封面图2023-43.png

多点DMALL 成立于 2015 年。从创立伊始,就致力于以大数据、云计算、AI 等数字技术改变零售业,是一站式全渠道数字零售解决方案服务商,数字化解构重构零售产业,提供端到端的商业 SaaS 解决方案。

多点DMALL 通过 DMALL OS 提供零售云一站式解决方案,帮助零售商和品牌商数字化转型,实现线上线下一体化;同时通过多点 App 等工具赋能全渠道经营能力,并提供各类增值服务。

需求概述

商家要求支持 4 个月的日志查询,目前线上只支持 1 个月。每天日志是 400 万行项,1 个月的日志量是 1.2 亿, 考虑到后续业务的增长,预计每月日志数据量会增长到 2.5亿;4 个月的日志量是 10 亿行项左右。

现采用的 MongoDB 集群因资源受限无法支持 10 亿行项存储及查询,急需寻找另外的解决方案。

Databend 的介绍及优势

Databend 是一个开源的、完全面向云架构的新式数仓,它提供快速的弹性扩展能力,并结合云的弹性、简单性和低成本,使 Data Cloud 构建变得更加容易。Databend 把数据存储在 AWS S3 ,Azure Blob 等这些云上的存储系统,可以使不同的计算节点挂载同一份数据,从而做到较高的弹性,实现对资源的精细化控制。Databend 在设计上专注以下能力:

  • 高性能且部署使用成本低: 在提供更高的性能的同时,部署成本不到传统数据库(MySQL、MongoDB)的 1/10;

  • 支持标准 sql 语法: 能兼容 Mybatits 等常用 ORM 框架,对于研发来说没有任何学习成本。

  • 支持自动索引: 系统会自动对所有字段建立索引;无需研发进行优化。

技术选型

由于 Databend 可以处理海量数据的查询,并且提供了实时查询和处理能力。恰好满足了多点现在所求。基于以上,我们选择 Databend 实现海量日志实时查询的原因包括有以下四点:

1️⃣ 基于对象存储,成本低

SSD 块设备的 1/10;按实际用量付费

2️⃣ 在线查询

无须从冷备中恢复;可接受的查询性能

3️⃣ 支持大单表

TB 级别;分批持续归档

4️⃣ 兼容 TiDB

MySQL 协议;数据类型兼容

使用 Databend 方案

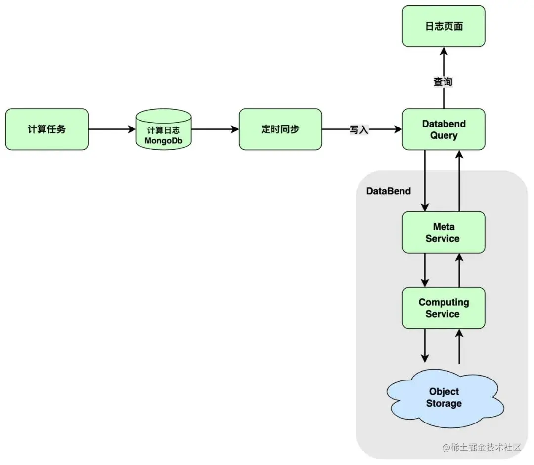
目前使用 Databend 主要是用在计算日志查询场景。

计算任务会将计算日志保存到 MongoDB;然后会通过定时任务,将日志从 MongoDB 同步到 Databend 供页面查询。

图片

基于 Databend 的性能测试

👨🏻‍💻 测试环境

Databend 是计算、存储分离架构

计算节点: 1 * 4C16G100G (费用 70美元/月)

**存储:**使用对象存储,按需付费

👨🏻‍💻 测试表结构和数据样例

1️⃣ 表结构

CREATE TABLE `logs` (
  `tenant` VARCHAR COMMENT,
  `batch_seq` INT COMMENT,
  `order_situations` VARIANT COMMENT,
  `day` VARCHAR COMMENT,
  `shop_code` VARCHAR COMMENT,
  `goods_code` VARCHAR COMMENT,
  `supplier_code` VARCHAR COMMENT,
  `out_supplier_code` VARCHAR COMMENT,
  `out_supplier_type` VARCHAR COMMENT,
  `today_order` INT COMMENT,
  `category` VARCHAR COMMENT,
  `sec_category` VARCHAR COMMENT,
  `thi_category` VARCHAR COMMENT,
  `log_detail` JSON COMMENTENGINE=FUSE

2️⃣ 查询性能

image.png

👨🏻‍💻 测试总结

在10亿数据量级下,常用查询均可做到秒级响应。

海量日志实时查询服务通用化解决方案

图片

Databend 适用方案

  • 大规模数据查询: Databend 可以处理海量数据的查询。如果你需要对大规模数据进行复杂的查询和分析,Databend 可以作为一个高效的数据湖仓使用。

  • 数据仓库和数据湖: Databend 可以作为数据仓库或数据湖的核心组件,用于存储和管理结构化和半结构化数据。它支持标准的 SQL 查询语言,使得数据分析师和工程师可以方便地进行数据探索和分析。

  • 实时数据处理: Databend 提供了实时查询和处理能力,适用于对实时数据流进行查询和分析的场景。你可以将实时数据流导入到 Databend 中,并通过 SQL 查询语言实时分析数据。