困在分支迷宫?Git分支管理大对决:Git Flow vs. GitHub Flow,谁更适合你的团队?

1,270 阅读6分钟

Git Flow和GitHub Flow是两种常见的Git工作流程,每种都有其优点和局限性。本文将对这两种工作流程进行对比,帮助您了解何时以及如何选择最适合您团队开发需求的方法。

一、Git Flow

1、概述

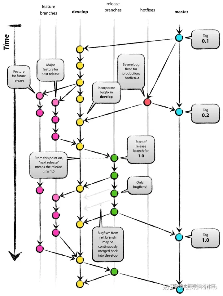
Git Flow是一种非常流行的Git分支管理模型,是由Vincent Driessen于2010年提出的分支管理模型。自那时以来,它被广泛采用,并为管理发布和功能开发提供了结构化的方法。它提供了一套具体的分支命名规则和工作流程,有助于团队更好地组织和管理代码的开发与发布。该模型由Vincent Driessen在他的博客上提出,并得到了广泛采用。您可以在以下链接中找到Git Flow模型的详细说明:

Git Flow - A successful Git branching model (Original Blog Post)

在该博客文章中,Vincent Driessen介绍了Git Flow的基本原则、分支类型以及在不同阶段的工作流程。该模型涵盖了主要分支(master和develop)、支持分支(feature、release、hotfix和bugfix)等。它提供了一种规范化的方式来处理特性开发、版本发布和Bug修复等常见的开发场景。

此外,还有一些Git Flow的扩展工具和插件,使得使用Git Flow更加方便。一些流行的Git Flow工具包括Git Flow工具本身、Git Flow AVH Edition、Git Extensions等。这些工具提供了一些命令行工具或图形界面,以简化Git Flow工作流程的使用。

如果你使用Scrum工作,并希望在冲刺结束时做一个发布,那么你将需要使用Git Flow。此外,如果您依靠 QA 在代码投入生产之前对其进行手动测试,那么这可能是您可能想要使用 Git Flow 的另一个原因。

2、分支

Git Flow定义了几个长期存在的分支:

  • master:主分支,用于存放生产环境的代码。
  • develop:集成分支,用于进行持续开发和功能合并。
  • feature:功能分支,用于开发新功能。
  • release:发布分支,用于准备新版本的发布。
  • hotfix:热修复分支,用于紧急Bug修复。

3、优缺点

优点:

  1. 结构化工作流:Git Flow提供清晰有序的工作流程,适用于需要显式版本控制和正式发布的项目。
  2. 代码隔离:每个功能在独立的分支上开发,确保工作的清晰分离。
  3. 版本管理:Git Flow支持版本控制,并支持维护多个版本在运行。

局限性:

  1. 复杂性:Git Flow引入了复杂性,由于多个长期存在的分支,这使得它对于较小的项目或采用持续交付实践的团队不太合适。

  2. 开销:管理和合并多个分支可能会减慢开发过程。

Git Flow是一种非常流行的Git分支管理模型,但作者也说明它并不是“万能药”。如果您的团队正在进行软件的持续交付,我建议采用更简单的工作流程(例如GitHub flow),而不是尝试将 git-flow 硬塞到您的团队中。

二、GitHub Flow

1、概述

GitHub Flow是由GitHub推广的一种简单、敏捷的Git工作流程,旨在支持持续交付和快速迭代。它适用于小型团队和Web应用开发,强调频繁的部署和紧凑的开发周期。在本文中,我们将深入了解GitHub Flow的特点、优势以及如何使用它来实现高效的开发流程。

2、分支

GitHub Flow是GitHub使用的分支策略。不过,您不必使用 GitHub 即可使用此分支策略。

www.alexhyett.com/git-flow-gi…

GitHub Flow只有两个主要分支:

  • master:主分支,存放生产环境的代码。
  • feature或fix:功能或修复分支,用于开发新功能或修复Bug。

对于 GitHub Flow,一般流程如下:

  1. 创建功能分支: 从master分支创建一个新的功能分支,命名为具有描述性的名称,如feature/add-login-page。
  2. 开发和提交: 在功能分支上进行代码开发,通过频繁的提交保持代码的小步快跑。确保每次提交都是一个逻辑上完整的改动。
  3. Pull Request(PR): 当功能开发完成并通过本地测试后,创建一个Pull Request(PR)。在PR中描述功能的目标和实现方法,请求其他团队成员进行代码审查。
  4. 代码审查: 团队成员对Pull Request中的代码进行审查。代码审查有助于发现潜在问题、提出建议和确保代码质量。
  5. 合并到主分支: 经过代码审查并通过测试后,将功能分支的更改合并回master分支。
  6. 部署和发布: 将master分支的代码部署到生产环境,进行实际发布。
  7. 删除功能分支: 一旦功能分支的更改成功合并到master分支,并且不再需要,可以删除该分支。

3、优缺点

优点:

  1. 简洁性:GitHub Flow简单明了,易于遵循,适用于小型团队和采用持续交付实践的项目。
  2. 持续交付:专注于持续交付,鼓励频繁部署和快速迭代。

局限性:

  1. 缺乏版本管理:GitHub Flow不显式处理版本控制,不支持在生产环境中维护多个版本,这可能是某些项目的局限。
  2. 潜在不稳定性:持续交付可能导致频繁部署,可能在生产环境中引入不稳定性。

GitHub Flow是一种简洁、敏捷的Git工作流程,强调持续交付和频繁部署。它适用于小型团队和Web应用开发,有助于团队快速交付高质量的代码。通过从master分支创建功能分支、频繁提交、代码审查和持续部署,GitHub Flow为团队提供了高效、流畅的开发流程。当团队追求敏捷开发、持续交付和快速迭代时,GitHub Flow是一个值得尝试的工作流程选择。

三、如何选择?

Git Flow适合以下情况:

  • 您的项目需要显式版本控制和正式发布。
  • 您需要在生产环境中维护多个版本。
  • 您的团队具有管理多个长期存在分支的经验。

GitHub Flow适合以下情况:

  • 您的团队实践持续交付,重视频繁部署。
  • 您的项目较小,不需要显式版本控制。
  • 您更注重简单和敏捷的开发流程。

选择合适的工作流程取决于您团队的实际需求和情况。根据项目的复杂性、团队规模以及开发方式,选择适合您团队的工作流程,并根据需要进行定制。记住,没有一种工作流程适用于所有情况,关键在于根据团队自身情况做出明智的决策。


如果文章对你有帮助,欢迎关注+点赞,必回关!!!