秋招来了,简历还没写……

174 阅读4分钟

本文首发自公粽hao「林行学长」,欢迎来撩,免费领取20个求职工具资源包。

了解校招、分享校招知识的学长来了!

几个大厂都已经开放了 24 届的招聘岗位,不知道大家有没有心动!

毕竟 24 届秋招是为数不多不需要工作经验的求职机会。

然而有的朋友现在好像啥也没有准备。

包括那个我们在秋招初始到结束应该非常重视的简历!

所以,今天学长简单粗暴地讲一下简历都写些什么,给大家打个样!

01 基本信息

如果没有特殊要求,基本信息尽可能保持简洁清晰,不要填写冗余信息。

基本信息中,必须填写的信息包括姓名、电话、邮箱。

可选择填写的信息包括求职目标、现居城市、期望薪酬、到岗日期、照片等。

1.必填项

(1)姓名:一般位于简历最顶端,其代表了简历的标题。

如果你的名字比较生僻,最好在旁边加个括号标注一下拼音。

(2)电话:你写在简历上的必须是能及时联系到本人的联系方式。

国内手机号码是 11 位,建议用分割数字,如 188-1234-1234,这样 HR 在拨打电话的时候更易阅读。

(3)邮箱:我们应优先选择网易的 126 和 163 邮箱、Foxmail 邮箱等。

不过有的同学们常用的邮箱就是 QQ 邮箱,已经习惯了,那该怎么办?

QQ 邮箱可以修改邮箱名称!

2.可选项

(1)照片:如果确定要放上照片,一定要去专业摄像馆拍摄证件照。这可能关乎你的工牌照片。

(2)求职意向:如果自己的求职目标明确,建议填写。

02 教育背景

有的同学觉得:“我的学校不够好,就是个渣二本”。

并不是所有企业都看重学校背景,当然如果你的其他经历足够优秀,可以后置教育背景。

03 实习经历

(1)实习日期:实习超过 3 个月会被认为是深度实习。

(2)公司名称:公司名称和公司品牌是两个概念,例如 B 站是品牌,上海幻电信息科技有限公司是公司名称。

如果公司品牌知名度高于公司名称,优先写公司品牌。

(3)岗位名称:表明工作性质,例如“ web 前端开发”。

有的同学直接写“实习生”,这没错,只是没法精准定位你的工作属性。

如果曾在同一家公司任职不同岗位,这种情况可以写两段经历。

(4)实习内容:运用 STAR 法则搭建内容框架。

整个 STAR 描述你在工作中遇到了哪些问题、采取了什么解决方式、达到了怎样的结果。

职场一切都是以结果为导向的,只在意最后是否达到了预期的结果。

STAR 法则不仅适用于简历经历的撰写,也同样适合应用在面试问题的解答中。

运用 STAR 法则来回答面试官的问题,会让你的回答变得更加清晰和具有逻辑。

04 项目经历

(1)与求职岗位相关的培训经历

据学长的了解,计算机专业的同学大多会有专业培训,培训以小组完成项目结束。

(2)与求职岗位相关的比赛经历

美赛、全国大学生数学竞赛、华为杯等都属于体现专业能力、合作能力的比赛

05 荣誉技能

有的岗位对于英文读写能力要求高,开发岗位对于专业技能要求高。需要额外注明。

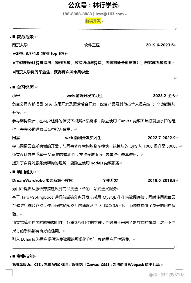
以上的内容基本满足了一份简历应该包括的所有,学长制作了一份成品,大家可以看看。

各大厂内推来啦!扫码查看文档即可内推

小红书、百度、京东、快手已开启24届秋招!!快快扫码参与内推吧。

注:以上三排(指的是各大厂到图片)不要出现在牛客、百家号、简书、文章里!!!!!这排字仅用于提醒,不属于排版内容

最后,欢迎来关注公粽hao「林行学长」,聊聊职场,聊聊工作,聊聊生活,林行学长和你一起成长~