金九银十面试在即,Android程序员不打没有准备的仗

135 阅读10分钟

金九银十面试在即,Android程序员不打没有准备的仗

大家都知道每年的九月和十月都是互联网大厂疯狂招人的黄金期,也就是程序员的黄金跳槽期,所以被称为金九银十。

每年九、十月份,各大互联网公司都会周期性地发生人事变动,无论是刚进社会的职场菜鸟,还是准备跳槽的老手,都将在这个时候获得新工作,或迎来晋升涨薪的最佳机会。

简历

无论是求职还是跳槽,简历都是重中之重。说到找工作,第一件事肯定是准备简历,写简历需要有一定的学问,一篇要把你所有的优势说明白,而且现在写简历,千万不可以写的太死板,一定要写的另类一些,因为简历太多,比如你写,喜欢学习,性格随和,等等太普遍,你会写别人也会写,没有新意,而且在写项目经历的时候更要注意。

不少人问为什么我投递了不少简历,但是没有回应呢?我想要告诉你的是如果你觉得各方面都符合招聘要求,但是仍然没有回信,那很可能问题出在你的简历上。

简历投递

以我的经历来说,相对靠谱的简历投递方式有:Boss直聘、脉脉、内推。

需要注意的是,Boss直聘和脉脉只有别人联系你,你再投递,反馈率才会高一些。如果是你主动联系的招聘方,那大概率是不会收到回应的。推测很多企业并没有很多的招聘岗位也会把招聘信息挂在上面,这种时候HR是不会关注投递的简历的。这也是为什么能看到很多人晒出投递上百个简历确一个回应的都没有的情况,不要气馁,这不一定代表你能力不行。

等招聘者联系是相对被动的,主动出击会更有效。那就是寻找内推,一般公司内推都有奖励的,所以公司内部人员都乐意去发布职位获取内推人选。脉脉,掘金,V2EX,一些知名公众号都能发现不少内推岗位,我们可以自己去挖掘。

面试流程

目前互联网公司大部分是2轮技术面+1轮HR,或三轮技术面+1轮HR。目前的面试形式多为视频面试,也有些是电话面试。视频面试的话,如果是通过Zoom,企业微信,钉钉等一般是不考察手写代码的。如果是通过牛客网,一般是会考察手写代码的。对于手写代码,仅有算法题会要求准确性,可运行,对于设计类题目,我们写出伪代码即可。

如果到了HR轮基本说明我们已经通过了面试,如果确定入职,接下来就是背调,薪资证明,学历证明,入职体检等一系列操作。

刷题

刷题在面试准备过程中是不可缺失的一环;但要注意的一点是,刷题的必须要注意重点,因为面试题在网上是太多了,不可能全部刷完,而且会有很多的题目是重复的;所以这样刷题方式是不可取的,我们应该要将刷题的范围确定好,最好要与面试中的公司业务所对应;也就是针对你要面试的公司来进行刷题,也可以在网上搜索对应的公司面经,以此来做好面试准备。

面试题分享

关于 面试题的资源在网上其实有很多,但大多 杂而不精,并不能给提供一个好的刷题方向; 我通过这些年的面试经历以及对网上的面试题进行了收集和整理,最终将其整合了成了一个 PDF 文档。

面试资料如下:

目录

在这里插入图片描述

Java方面

Java基础部分

  • 抽象类与接口的区别?
  • 分别讲讲 final,static,synchronized
  • 请简述一下String、StringBuffer和
  • “equals”与“==”、“hashCode”的区别和使用场景?
  • Java 中深拷贝与浅拷贝的区别?
  • 谈谈Error和Exception的区别?
  • 什么是反射机制?反射机制的应用场景有哪些?
  • 谈谈如何重写equals()方法?为什么还要重写hashCode()?
  • 谈谈你对Java泛型中类型擦除的理解,并说说其局限性? -String为什么要设计成不可变的?
  • 说说你对Java注解的理解?

Java集合

  • 谈谈List,Set,Map的区别?
  • 谈谈ArrayList和LinkedList的区别?
  • 请说一下HashMap与HashTable的区别
  • 谈一谈ArrayList的扩容机制?
  • HashMap 的实现原理?
  • 请简述 LinkedHashMap 的工作原理和使用方式?
  • 谈谈对于ConcurrentHashMap的理解?

Java多线程

  • Java 中使用多线程的方式有哪些?
  • 说一下线程的几种状态?
  • 如何实现多线程中的同步?
  • 谈谈线程死锁,如何有效的避免线程死锁?
  • 谈谈线程阻塞的原因?
  • 请谈谈 Thread 中 run() 与 start() 的区别?
  • synchronized和volatile关键字的区别?
  • 如何保证线程安全?
  • 谈谈ThreadLocal用法和原理?
  • java线程中notify 和 notifyAll有什么区别?
  • 什么是线程池?如何创建一个线程池?
  • 谈一谈java线程常见的几种锁?
  • 谈一谈线程sleep()和wait()的区别?

Java虚拟机

  • 谈一谈JAVA垃圾回收机制?
  • 回答一下什么是强、软、弱、虚引用以及它们之间的区别?
  • 简述JVM中类的加载机制与加载过程?
  • JVM、Dalvik、ART三者的原理和区别?
  • 请谈谈Java的内存回收机制?
  • JMM是什么?它存在哪些问题?该如何解决?

在这里插入图片描述

Android方面

四大组件

  • Activity 与 Fragment 之间常见的几种通信方式?
  • LaunchMode 的应用场景?
  • 对于 Context,你了解多少?
  • IntentFilter是什么?有哪些使用场景?
  • 谈一谈startService和bindService的区别,生命周期以及使用场景?
  • Service如何进行保活?
  • 简单介绍下ContentProvider是如何实现数据共享的?
  • 说下切换横竖屏时Activity的生命周期?
  • Intent传输数据的大小有限制吗?如何解决?

Android 异步任务和消息机制

  • HandlerThread 的使用场景和用法?
  • IntentService 的应用场景和使用姿势?
  • AsyncTask的优点和缺点?
  • 谈谈你对 Activity.runOnUiThread 的理解?
  • 子线程能否更新UI?为什么?
  • 谈谈 Handler 机制和原理?
  • 为什么在子线程中创建Handler会抛异常?
  • Handler中有Loop死循环,为什么没有阻塞主线程,原理是什么?

数据结构

  • 什么是冒泡排序?如何优化?
  • 请用 Java 实现一个简单的单链表?
  • 如何反转一个单链表?
  • 谈谈你对时间复杂度和空间复杂度的理解?
  • 谈一谈如何判断一个链表成环?
  • 什么是红黑树?为什么要用红黑树?
  • 什么是快速排序?如何优化?
  • 说说循环队列?
  • 如何判断单链表交叉

在这里插入图片描述

Android Framework

Binder

  • Binder有什么优势
  • Binder是如何做到一次拷贝的
  • MMAP的内存映射原理了解吗
  • Binder机制是如何跨进程的
  • 说说四大组件的通信机制
  • 为什么Intent不能传递大数据

Handler

  • HandlerThread是什么?为什么它会存在?
  • 简述下 Handler 机制的总体原理?
  • Looper 存在哪?如何可以保证线程独有?
  • 如何理解 ThreadLocal 的作用?
  • 主线程 Main Looper 和一般 Looper 的异同?
  • Handler 或者说 Looper 如何切换线程?
  • Looper 的 loop() 死循环为什么不卡死?
  • Looper 的等待是如何能够准确唤醒的?
  • Message 如何获取?为什么这么设计?

AMS

  • ActivityManagerService是什么?什么时候初始化的?有什么作用?
  • ActivityThread是什么?ApplicationThread是什么?他们的区别
  • Instrumentation是什么?和ActivityThread是什么关系?
  • ActivityManagerService和zygote进程通信是如何实现的。
  • ActivityRecord、TaskRecord、ActivityStack,Activi
  • ActivityManager、ActivityManagerService、Activit
  • 手写实现简化版AMS

在这里插入图片描述

算法方面

  • 如何运⽤⼆分查找算法
  • 如何⾼效解决接⾬⽔问题
  • ⼆分查找⾼效判定⼦序列
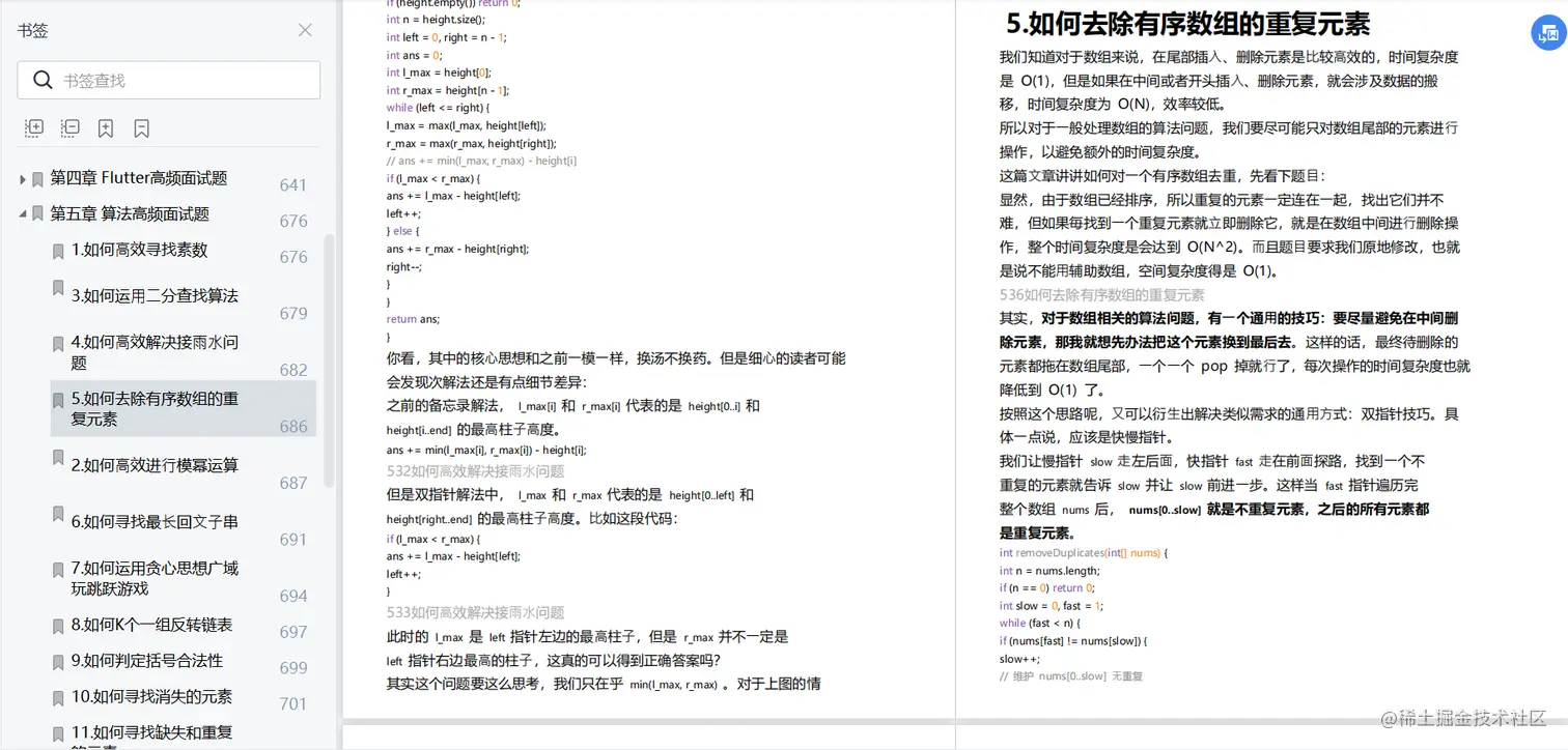
  • 如何去除有序数组的重复元素
  • 如何寻找最⻓回⽂⼦串
  • 如何⾼效进⾏模幂运算
  • 如何运用贪心思想广域玩跳跃游戏
  • 如何⾼效判断回⽂链表
  • 如何在无线序列中随机抽取元素
  • 如何判定括号合法性
  • 如何寻找缺失和重复的元素
  • 请说一说HashMap,SparseArrary原理,SparseArrary相比HashMap的优点、ConcurrentHashMap如何实现线程安全?
  • 请说一说HashMap原理,存取过程,为什么用红黑树,红黑树与完全二叉树对比,HashTab、concurrentHashMap,concurrent包里有啥?
  • 请说一说hashmap put()底层原理,发生冲突时,如何去添加(顺着链表去遍历,挨个比较key值是否一致,如果一致,就覆盖替换,不一致遍历结束后,插入该位置) ?

在这里插入图片描述

Kotlin方面

  • 请简述一下什么是 Kotlin?它有哪些特性?
  • Kotlin中实现单例的几种常见方式?
  • 在Kotlin中,什么是内联函数?有什么作用?
  • 请谈谈Kotlin中的Coroutines,它与线程有什么区别?有哪些优点?
  • 说说Kotlin中的Any与Java中的Object 有何异同?
  • Kotlin中的数据类型有隐式转换吗?为什么?
  • Kotlin中集合遍历有哪几种方式
  • Kotlin内置标准函数let的原理是什么?
  • Kotlin语言的run高阶函数的原理是什么?

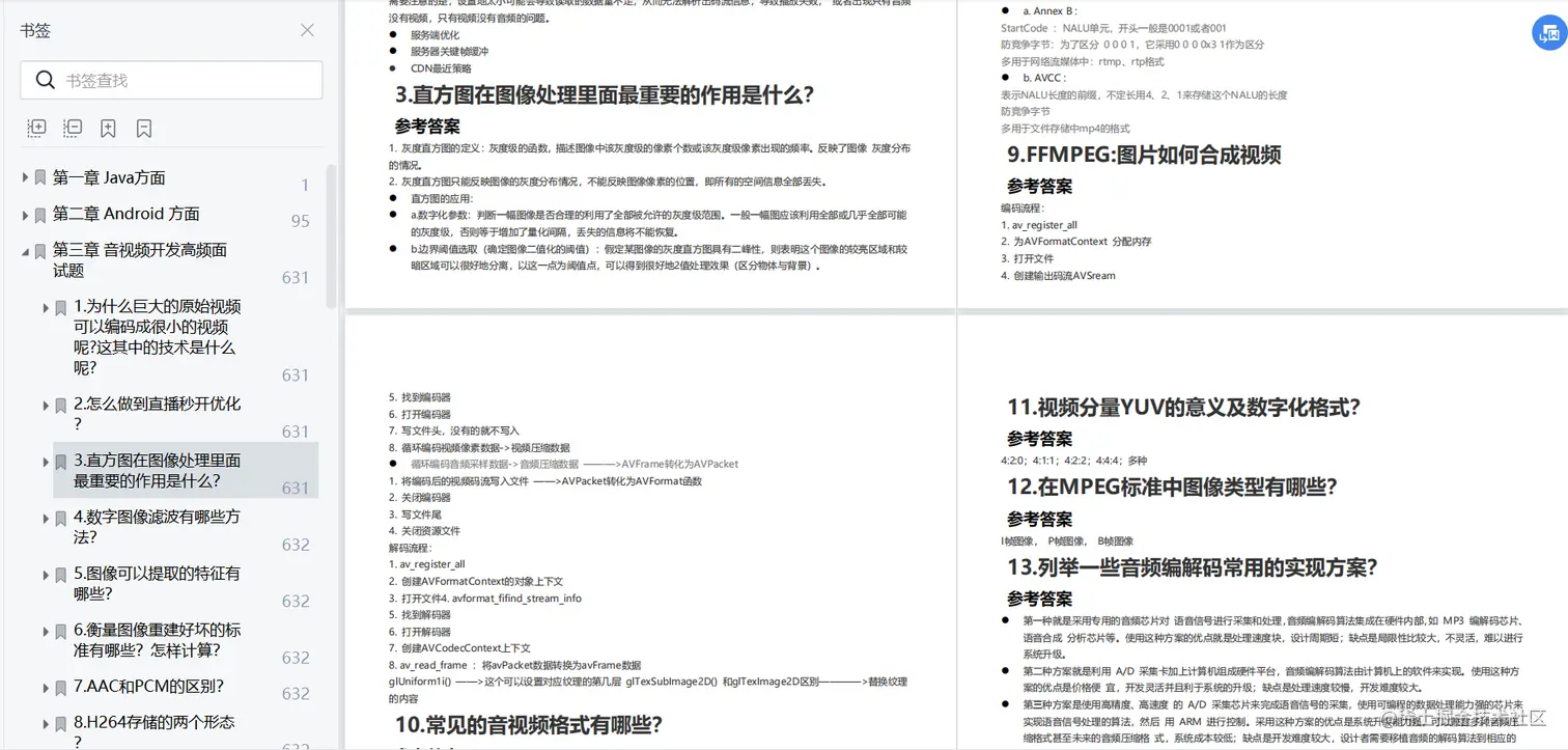
音视频方面

  • 怎么做到直播秒开优化?
  • 数字图像滤波有哪些方法?
  • 图像可以提取的特征有哪些?
  • FFMPEG:图片如何合成视频
  • 常见的音视频格式有哪些?
  • 请叙述MPEG视频基本码流结构?
  • 说一说ffffmpeg的数据结构?
  • 如何降低延迟?如何保证流畅性?如何解决卡顿?解决网络抖动?
  • 平时说的软解和硬解,具体是什么?

在这里插入图片描述

Flutter方面

  • Dart 语言的特性?
  • Dart 多任务如何并行的?
  • dart是值传递还是引用传递?
  • Flutter 特性有哪些?
  • Widget 和 element 和 RenderObject 之间的关系?
  • 使用mixins的条件是什么?
  • Stream 两种订阅模式?
  • Flutter中的Widget、State、Context 的核心概念?是为了解决什么问题?
  • 说一下Hot Reload,Hot Restart,热更新三者的区别和原理
  • Flutter 如何与 Android iOS 通信?
  • 说一下什么是状态管理,为什么需要它?

在这里插入图片描述

详细关注公众号:Android老皮
还能解锁  《Android十大板块文档》 ,让学习更贴近未来实战。已形成PDF版

内容如下

1.Android车载应用开发系统学习指南(附项目实战)
2.Android Framework学习指南,助力成为系统级开发高手
3.2023最新Android中高级面试题汇总+解析,告别零offer
4.企业级Android音视频开发学习路线+项目实战(附源码)
5.Android Jetpack从入门到精通,构建高质量UI界面
6.Flutter技术解析与实战,跨平台首要之选
7.Kotlin从入门到实战,全方面提升架构基础
8.高级Android插件化与组件化(含实战教程和源码)
9.Android 性能优化实战+360°全方面性能调优
10.Android零基础入门到精通,高手进阶之路