了解 3DS MAX 3D摄像机跟踪设置:第 1 部分

158 阅读3分钟

了解 3DS MAX 3D摄像机跟踪设置:第 1 部分

这是一个关于使用行业标准插件 RayFire 在 3ds Max 中破坏元素的新系列。在本教程的第一部分中,我将向您展示如何在 RayFire 中使用在 3ds Max 中拆除元素的最基本操作和方法。

了解 3DS MAX 3D摄像机跟踪设置:第 1 部分

推荐:NSDT场景编辑器助你快速搭建可二次开发的3D应用场景

1. 准备场景

步骤 1

打开 3ds Max

打开 3ds Max

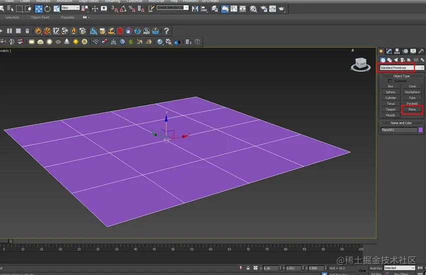
步骤 2

转到 >平面创建>标准基元并创建一个 透视视口上的地平面如下图所示。

创建地平面

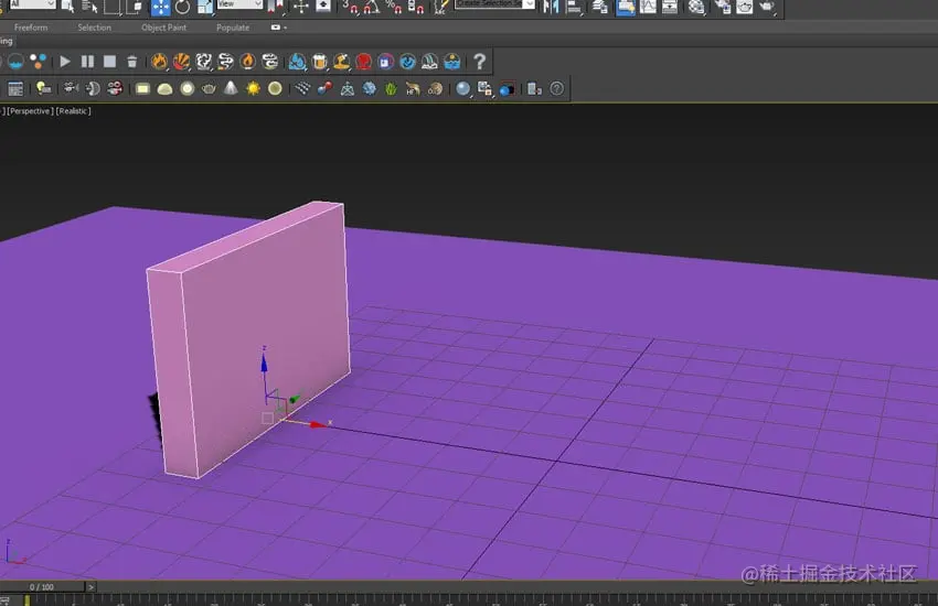
步骤 3

转到创建>标准基元>框并创建墙 地平面上的结构。

在地平面上创建墙结构

步骤 4

转到创建>球体>标准基元并创建一个球 在地平面上。

在地平面上创建球

步骤 5

打开自动键按钮后,为位置添加动画效果 球的这种方式应该从 0 到 15 穿过墙壁 框架。

为球的位置添加动画效果

2. 射线射击模拟

步骤 1

转到创建> RayFire

前往创建雷火

步骤 2

转到 RayFire  >打开 RayFire Floater。它将打开RayFire漂浮物窗口。

前往 RayFire Open RayFire Floater

步骤 3

选择墙壁后,转到 “动态/冲击对象”窗口,然后 单击添加。 它将在列表中添加墙对象。

转到“动态影响对象”窗口

步骤 4

选择球和平面后,转到静态和运动对象窗口,然后单击添加按钮以将所选对象添加到列表中。

转到静态运动对象窗口

步骤 5

转到片段选项卡,将碎片类型设置为 Voronoi-均匀,迭代设置为 50。点击碎片打破墙壁 成碎片。

设置碎片类型

步骤 6

转到物理选项卡并将开始帧设置为 0。 点击预览按钮。

转到“物理”选项卡

步骤 7

只要您单击预览按钮,模拟就会开始并 你会看到球把墙打碎成碎片。

球将墙壁粉碎成碎片

步骤 8

有时您会注意到墙壁碎片甚至开始模拟 在他们被球击中之前。在这种情况下,在选择所有片段的情况下,转到 到睡眠对象窗口,然后单击添加按钮。

现在, 碎片只有在被击中时才会做出反应。

现在碎片只会在被击中时做出反应

步骤 9

对模拟感到满意后,单击 “烘焙”按钮以完成模拟。它将在时间轴上创建关键帧。

完成模拟

3. 替代模拟

步骤 1

如果你想让散落的碎片粘在地上 一开始,让模拟预览达到 100 帧和 然后点击停止按钮。

交替模拟

步骤 2

删除球体并在地平面上创建一个框,如 下图。

在地平面上创建一个框

步骤 3

选中该框后,转到“层次结构”并单击“仅影响透视”以将框的透视设置为末尾,如下图所示。

仅影响透视

步骤 4

打开 “自动键” 按钮后,对盒子的旋转进行动画处理,使其在地平面上的片段中从 0 帧旋转到 15 帧,如下图所示。

在地平面上的碎片中旋转

步骤 5

选中该框后,转到 “静态和运动对象” 窗口 ,然后单击添加按钮以在列表中添加该框。

转到静态运动对象窗口

步骤 6

转到物理选项卡,然后单击预览按钮。 你会看到盒子交换了地平面上的躺着碎片。

交换地平面上的躺卧碎片

原文链接:了解 3DS MAX 3D摄像机跟踪设置:第 1 部分 (mvrlink.com)