《中国民用航空业零代码应用与推广白皮书》正式发布

113 阅读3分钟

随着世界进入数字时代,⺠航业也面临着日益复杂和迫切的挑战。在“十四五”的规划下,⺠航强国建设进入新阶段,要求⺠航加快向高质量发展转型。与此同时,大众出行对安全、便捷、品质等方面的关注不断增强,对民航企业的经营成本、 质量、效率和环境提出了更高要求。

中国⺠航业作为一个庞大而复杂的行业,包括但不限于航空运输公司、航空地面服务提供商、机场管理公司和相关服务提供商等多个业务领域。每个领域涉及的业务工作十分细杂,要将其工作模式从传统线下转变为数字化方式,则需要借助软件工具的力量。

传统的软件开发过程往往需要大量的编码和测试工作,时间和人力成本较高,而**零代码产品则能够极大地简化开发过程,使业务人员和非技术人员都能参与可持续建设和使用。**明道云在多年来服务北京大兴国际机场、内蒙古自治区民航机场集团、东方航空食品等客户的过程中,也充分验证了零代码服务民航企业的可行性。

为此,明道云发布《中国民用航空业零代码应用与推广白皮书》,旨在探讨中国⺠航业应用零代码产品的潜力和优势,并为相关企业和机构提供指导和建议。

内容亮点

本书的核心内容共分为七大模块,分别为:

  • 零代码平台简述
  • 零代码对民航业的价值
  • 民航业启用零代码平台的主要挑战
  • 明道云产品方案介绍
  • 明道云在民航业的应用案例
  • 明道云在其他行业的应用案例
  • 明道云启用方案与建议

立即免费领取《中国民用航空业零代码应用与推广白皮书》

在《明道云民航业应用案例》章节,我们围绕业内标杆——北京大兴国际机场,使用明道云构建敏态应用开发平台并向内部全面推广的成功实践,展开细述推广过程、实现成果,以及具体应用场景示例。

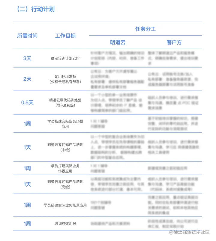
在《明道云启用方案与建议》部分,我们为有兴趣向企业内部引进零代码平台的民航企业提供引进策略和具体到天的行动计划。相应地,我们会安排客户顾问与客户一对一跟进,根据具体情况调整最佳行动计划,并配合客户执行。

如果您对本书内容感兴趣,欢迎扫描下方二维码,或者点击此处填写领取表单。我们将通过电子邮件发送电子书给您。

如果您是深耕民航领域的软件服务商、咨询公司或科技公司,我们也十分期待与您合作,共同服务民航客户。点击此处填写合作伙伴问询表单,我们将尽快联系您。