[转]学习flutter应该要掌握的widget

173 阅读17分钟

一. 什么是widget

我们知道在Flutter中几乎所有的对象都是一个 widget 。与原生开发中“控件”不同的是,Flutter 中的 widget 的概念更广泛,它不仅可以表示UI元素,也可以表示一些功能性的组件如:用于手势检测的 GestureDetector 、用于APP主题数据传递的 Theme 等等,而原生开发中的控件通常只是指UI元素。在后面的内容中,我们在描述UI元素时可能会用到“控件”、“组件”这样的概念,心里需要知道他们就是 widget ,只是在不同场景的不同表述而已。由于 Flutter 主要就是用于构建用户界面的,所以,在大多数时候,可以认为 widget 就是一个控件,不必纠结于概念。

Flutter 中是通过 Widget 嵌套 Widget 的方式来构建UI和进行事件处理的,所以记住,Flutter 中万物皆为Widget。

其实可以这么理解:widget是对控件或者ui相关功能事件的一种描述方式,甚至可以理解为元素的配置信息。它就是说, Widget 其实并不是表示最终绘制在设备屏幕上的显示元素,所谓的配置信息就是 Widget 接收的参数,比如对于 Text 来讲,文本的内容、对齐方式、文本样式都是它的配置信息。

二、widget的接口

先来看widget本身的代码结构

@immutable // 不可变的
abstract class Widget extends DiagnosticableTree {
  const Widget({ this.key });

  final Key? key;

  @protected
  @factory
  Element createElement();

  @override
  String toStringShort() {
    final String type = objectRuntimeType(this, 'Widget');
    return key == null ? type : '$type-$key';
  }

  @override
  void debugFillProperties(DiagnosticPropertiesBuilder properties) {
    super.debugFillProperties(properties);
    properties.defaultDiagnosticsTreeStyle = DiagnosticsTreeStyle.dense;
  }

  @override
  @nonVirtual
  bool operator ==(Object other) => super == other;

  @override
  @nonVirtual
  int get hashCode => super.hashCode;

  static bool canUpdate(Widget oldWidget, Widget newWidget) {
    return oldWidget.runtimeType == newWidget.runtimeType
        && oldWidget.key == newWidget.key;
  }
  ...
}

我们注意到上面,对widget的修饰有个@immutable,这说明widget本身是不可变的。为什么要设计成不可变的呢?

  • @immutable 代表 Widget 是不可变的,这会限制 Widget 中定义的属性(即配置信息)必须是不可变的(final),为什么不允许 Widget 中定义的属性变化呢?这是因为,Flutter 中如果属性发生变化则会重新构建Widget树,即重新创建新的 Widget 实例来替换旧的 Widget 实例,所以允许 Widget 的属性变化是没有意义的,因为一旦 Widget 自己的属性变了自己就会被替换。这也是为什么 Widget 中定义的属性必须是 final 的原因。
  • widget类继承自DiagnosticableTreeDiagnosticableTree即“诊断树”,主要作用是提供调试信息。
  • Key: 这个key属性类似于 React/Vue 中的key,主要的作用是决定是否在下一次build时复用旧的 widget ,决定的条件在canUpdate()方法中。后面会再次提到这个
  • createElement():正如前文所述“一个 widget 可以对应多个Element”;Flutter 框架在构建UI树时,会先调用此方法生成对应节点的Element对象。此方法是 Flutter 框架隐式调用的,在我们开发过程中基本不会调用到。
  • debugFillProperties(...) 复写父类的方法,主要是设置诊断树的一些特性。
  • canUpdate(...)是一个静态方法,它主要用于在 widget 树重新build时复用旧的 widget ,其实具体来说,应该是:是否用新的 widget 对象去更新旧UI树上所对应的Element对象的配置;通过其源码我们可以看到,只要newWidgetoldWidgetruntimeTypekey同时相等时就会用new widget去更新Element对象的配置,否则就会创建新的Element

有关 Key 和 widget 复用的细节将会在后面深入讨论,现在只需知道,为 widget 显式添加 key 的话可能(但不一定)会使UI在重新构建时变的高效,目前可以先忽略此参数,后面在用到时会详细解释 。

另外Widget类本身是一个抽象类,其中最核心的就是定义了createElement()接口,在 Flutter 开发中,我们一般都不用直接继承Widget类来实现一个新组件,相反,我们通常会通过继承StatelessWidgetStatefulWidget来间接继承widget类来实现。StatelessWidgetStatefulWidget都是直接继承自Widget类,而这两个类也正是 Flutter 中非常重要的两个抽象类,它们引入了两种 widget 模型,接下来我们将重点介绍一下这两个类。

三、flutter中比较重要四棵树

既然 Widget 只是描述一个UI元素的配置信息,那么真正的布局、绘制是由谁来完成的呢?Flutter 框架的处理流程是这样的:

  1. 根据 Widget 树生成一个 Element 树,Element 树中的节点都继承自 Element 类。
  2. 根据 Element 树生成 Render 树(渲染树),渲染树中的节点都继承自RenderObject 类。
  3. 根据渲染树生成 Layer 树,然后上屏显示,Layer 树中的节点都继承自 Layer 类。

widget树 --> element树 --> render树 --> Layer树

真正的布局和渲染逻辑在 Render 树中,Element 是 Widget 和 RenderObject 的粘合剂,可以理解为一个中间代理。我们通过一个例子来说明,假设有如下 Widget 树:

Container( // 一个容器 widget
  color: Colors.blue, // 设置容器背景色
  child: Row( // 可以将子widget沿水平方向排列
    children: [
      Image.network('https://www.example.com/1.png'), // 显示图片的 widget
      const Text('A'),
    ],
  ),
);

注意,如果 Container 设置了背景色,Container 内部会创建一个新的 ColoredBox 来填充背景,相关逻辑如下:
```
if (color != null)
  current = ColoredBox(color: color!, child: current);
```

而 Image 内部会通过 RawImage 来渲染图片、Text 内部会通过 RichText 来渲染文本,所以最终的 Widget树、Element 树、渲染树结构如图2-2所示:

image.png

这里需要注意:

  1. 三棵树中,Widget 和 Element 是一一对应的,但并不和 RenderObject 一一对应。比如 StatelessWidget 和 StatefulWidget 都没有对应的 RenderObject。
  2. 渲染树在上屏前会生成一棵 Layer 树,这个我们将在后面原理篇介绍,在前面的章节中只需要记住以上三棵树就行。

三、StatelessWidget

StatelessWidget相对比较简单,它继承自widget类,重写了createElement()方法: StatelessElement 间接继承自Element类,与StatelessWidget相对应(作为其配置数据)。

StatelessWidget用于不需要维护状态的场景,它通常在build方法中通过嵌套其他 widget 来构建UI,在构建过程中会递归的构建其嵌套的 widget 。

按照惯例,widget 的构造函数参数应使用命名参数,命名参数中的必需要传的参数要添加required关键字,这样有利于静态代码分析器进行检查;在继承 widget 时,第一个参数通常应该是Key。另外,如果 widget 需要接收子 widget ,那么childchildren参数通常应被放在参数列表的最后。同样是按照惯例, widget 的属性应尽可能的被声明为final,防止被意外改变。

四、Flutter中的Context

build方法有一个context参数,它是BuildContext类的一个实例,表示当前 widget 在 widget 树中的上下文,每一个 widget 都会对应一个 context 对象(因为每一个 widget 都是 widget 树上的一个节点)。实际上,context是当前 widget 在 widget 树中位置中执行”相关操作“的一个句柄(handle),比如它提供了从当前 widget 开始向上遍历 widget 树以及按照 widget 类型查找父级 widget 的方法。

class ContextRoute extends StatelessWidget  {
  @override
  Widget build(BuildContext context) {
    return Scaffold(
      appBar: AppBar(
        title: Text("Context测试"),
      ),
      body: Container(
        child: Builder(builder: (context) {
          // 在 widget 树中向上查找最近的父级`Scaffold`  widget 
          Scaffold scaffold = context.findAncestorWidgetOfExactType<Scaffold>();
          // 直接返回 AppBar的title, 此处实际上是Text("Context测试")
          return (scaffold.appBar as AppBar).title;
        }),
      ),
    );
  }
}

五、## StatefulWidget

StatelessWidget一样,StatefulWidget也是继承自widget类,并重写了createElement()方法,不同的是返回的Element 对象并不相同;另外StatefulWidget类中添加了一个新的接口createState()

下面我们看看StatefulWidget的类定义:

abstract class StatefulWidget extends Widget {
  const StatefulWidget({ Key key }) : super(key: key);
    
  @override
  StatefulElement createElement() => StatefulElement(this);
    
  @protected
  State createState();
}
  • StatefulElement 间接继承自Element类,与StatefulWidget相对应(作为其配置数据)。StatefulElement中可能会多次调用createState()来创建状态(State)对象。

  • createState() 用于创建和 StatefulWidget 相关的状态,它在StatefulWidget 的生命周期中可能会被多次调用。例如,当一个 StatefulWidget 同时插入到 widget 树的多个位置时,Flutter 框架就会调用该方法为每一个位置生成一个独立的State实例,其实,本质上就是一个StatefulElement对应一个State实例。

    而在StatefulWidget 中,State 对象和StatefulElement具有一一对应的关系,所以在Flutter的SDK文档中,可以经常看到“从树中移除 State 对象”或“插入 State 对象到树中”这样的描述,此时的树指通过 widget 树生成的 Element 树。Flutter 的 SDK 文档中经常会提到“树” ,我们可以根据语境来判断到底指的是哪棵树。其实,无论是哪棵树,最终的目标都是为了描述 UI 的结构和绘制信息,所以在 Flutter 中遇到“树”的概念时,若无特别说明,我们都可以理解为 “一棵构成用户界面的节点树”,不必纠结于这些概念,还是那句话“得其神,忘其形

六、State也是非常重要的概念

一个 StatefulWidget 类会对应一个 State 类,State表示与其对应的 StatefulWidget 要维护的状态,State 中的保存的状态信息可以:

  1. 在 widget 构建时可以被同步读取。
  2. 在 widget 生命周期中可以被改变,当State被改变时,可以手动调用其setState()方法通知Flutter 框架状态发生改变,Flutter 框架在收到消息后,会重新调用其build方法重新构建 widget 树,从而达到更新UI的目的。

State 中有两个常用属性:

  1. widget,它表示与该 State 实例关联的 widget 实例,由Flutter 框架动态设置。注意,这种关联并非永久的,因为在应用生命周期中,UI树上的某一个节点的 widget 实例在重新构建时可能会变化,但State实例只会在第一次插入到树中时被创建,当在重新构建时,如果 widget 被修改了,Flutter 框架会动态设置State. widget 为新的 widget 实例。
  2. context。StatefulWidget对应的 BuildContext,作用同StatelessWidget 的BuildContext。

2. State生命周期

理解State的生命周期对flutter开发非常重要,为了加深印象,本节我们通过一个实例来演示一下 State 的生命周期。在接下来的示例中,我们仍然以计数器功能为例,实现一个计数器 CounterWidget 组件 ,点击它可以使计数器加1,由于要保存计数器的数值状态,所以我们应继承StatefulWidget,代码如下:

class CounterWidget extends StatefulWidget {
  const CounterWidget({Key? key, this.initValue = 0});

  final int initValue;

  @override
  _CounterWidgetState createState() => _CounterWidgetState();
}

1
2
3
4
5
6
7
8

CounterWidget接收一个initValue整型参数,它表示计数器的初始值。下面我们看一下State的代码:

class _CounterWidgetState extends State<CounterWidget> {
  int _counter = 0;

  @override
  void initState() {
    super.initState();
    //初始化状态
    _counter = widget.initValue;
    print("initState");
  }

  @override
  Widget build(BuildContext context) {
    print("build");
    return Scaffold(
      body: Center(
        child: TextButton(
          child: Text('$_counter'),
          //点击后计数器自增
          onPressed: () => setState(
            () => ++_counter,
          ),
        ),
      ),
    );
  }

  @override
  void didUpdateWidget(CounterWidget oldWidget) {
    super.didUpdateWidget(oldWidget);
    print("didUpdateWidget ");
  }

  @override
  void deactivate() {
    super.deactivate();
    print("deactivate");
  }

  @override
  void dispose() {
    super.dispose();
    print("dispose");
  }

  @override
  void reassemble() {
    super.reassemble();
    print("reassemble");
  }

  @override
  void didChangeDependencies() {
    super.didChangeDependencies();
    print("didChangeDependencies");
  }
}

1
2
3
4
5
6
7
8
9
10
11
12
13
14
15
16
17
18
19
20
21
22
23
24
25
26
27
28
29
30
31
32
33
34
35
36
37
38
39
40
41
42
43
44
45
46
47
48
49
50
51
52
53
54
55
56
57

接下来,我们创建一个新路由,在新路由中,我们只显示一个CounterWidget

class StateLifecycleTest extends StatelessWidget {
  const StateLifecycleTest({Key? key}) : super(key: key);

  @override
  Widget build(BuildContext context) {
    return CounterWidget();
  }
}

1
2
3
4
5
6
7
8

我们运行应用并打开该路由页面,在新路由页打开后,屏幕中央就会出现一个数字0,然后控制台日志输出:

I/flutter ( 5436): initState
I/flutter ( 5436): didChangeDependencies
I/flutter ( 5436): build

1
2
3

可以看到,在StatefulWidget插入到 widget 树时首先initState方法会被调用。

然后我们点击⚡️按钮热重载,控制台输出日志如下:

I/flutter ( 5436): reassemble
I/flutter ( 5436): didUpdateWidget 
I/flutter ( 5436): build

1
2
3

可以看到此时initState 和didChangeDependencies都没有被调用,而此时didUpdateWidget被调用。

接下来,我们在 widget 树中移除CounterWidget,将 StateLifecycleTest 的 build方法改为:

 Widget build(BuildContext context) {
  //移除计数器 
  //return CounterWidget ();
  //随便返回一个Text()
  return Text("xxx");
}

1
2
3
4
5
6

然后热重载,日志如下:

I/flutter ( 5436): reassemble
I/flutter ( 5436): deactive
I/flutter ( 5436): dispose

1
2
3

我们可以看到,在CounterWidget从 widget 树中移除时,deactivedispose会依次被调用。

下面我们来看看各个回调函数:

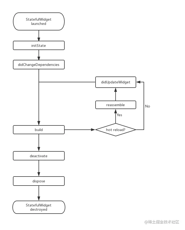
  • initState:当 widget 第一次插入到 widget 树时会被调用,对于每一个State对象,Flutter 框架只会调用一次该回调,所以,通常在该回调中做一些一次性的操作,如状态初始化、订阅子树的事件通知等。不能在该回调中调用BuildContext.dependOnInheritedWidgetOfExactType(该方法用于在 widget 树上获取离当前 widget 最近的一个父级InheritedWidget,关于InheritedWidget我们将在后面章节介绍),原因是在初始化完成后, widget 树中的InheritFrom widget也可能会发生变化,所以正确的做法应该在在build()方法或didChangeDependencies()中调用它。

  • didChangeDependencies():当State对象的依赖发生变化时会被调用;例如:在之前build() 中包含了一个InheritedWidget (第七章介绍),然后在之后的build() 中Inherited widget发生了变化,那么此时InheritedWidget的子 widget 的didChangeDependencies()回调都会被调用。典型的场景是当系统语言 Locale 或应用主题改变时,Flutter 框架会通知 widget 调用此回调。需要注意,组件第一次被创建后挂载的时候(包括重创建)对应的didChangeDependencies也会被调用。

  • build():此回调现在应该已经相当熟悉了,它主要是用于构建 widget 子树的,会在如下场景被调用:

    1. 在调用initState()之后。
    2. 在调用didUpdateWidget()之后。
    3. 在调用setState()之后。
    4. 在调用didChangeDependencies()之后。
    5. 在State对象从树中一个位置移除后(会调用deactivate)又重新插入到树的其他位置之后。
  • reassemble():此回调是专门为了开发调试而提供的,在热重载(hot reload)时会被调用,此回调在Release模式下永远不会被调用。

  • didUpdateWidget ():在 widget 重新构建时,Flutter 框架会调用widget.canUpdate来检测 widget 树中同一位置的新旧节点,然后决定是否需要更新,如果widget.canUpdate返回true则会调用此回调。正如之前所述,widget.canUpdate会在新旧 widget 的 key 和 runtimeType 同时相等时会返回true,也就是说在在新旧 widget 的key和runtimeType同时相等时didUpdateWidget()就会被调用。

  • deactivate():当 State 对象从树中被移除时,会调用此回调。在一些场景下,Flutter 框架会将 State 对象重新插到树中,如包含此 State 对象的子树在树的一个位置移动到另一个位置时(可以通过GlobalKey 来实现)。如果移除后没有重新插入到树中则紧接着会调用dispose()方法。

  • dispose():当 State 对象从树中被永久移除时调用;通常在此回调中释放资源。

StatefulWidget 生命周期如图2-5所示:

图2-5

注意:在继承StatefulWidget重写其方法时,对于包含@mustCallSuper标注的父类方法,都要在子类方法中调用父类方法。

七、在widget树中获取state对象

由于 StatefulWidget 的具体逻辑都在其 State 中,所以很多时候,我们需要获取 StatefulWidget 对应的State 对象来调用一些方法,比如Scaffold组件对应的状态类ScaffoldState中就定义了打开 SnackBar(路由页底部提示条)的方法。我们有两种方法在子 widget 树中获取父级 StatefulWidget 的State 对象。

1. 通过Context获取

context对象有一个findAncestorStateOfType()方法,该方法可以从当前节点沿着 widget 树向上查找指定类型的 StatefulWidget 对应的 State 对象。

一般来说,如果 StatefulWidget 的状态是私有的(不应该向外部暴露),那么我们代码中就不应该去直接获取其 State 对象;如果StatefulWidget的状态是希望暴露出的(通常还有一些组件的操作方法),我们则可以去直接获取其State对象。但是通过 context.findAncestorStateOfType 获取 StatefulWidget 的状态的方法是通用的,我们并不能在语法层面指定 StatefulWidget 的状态是否私有,所以在 Flutter 开发中便有了一个默认的约定:如果 StatefulWidget 的状态是希望暴露出的,应当在 StatefulWidget 中提供一个of 静态方法来获取其 State 对象,开发者便可直接通过该方法来获取;如果 State不希望暴露,则不提供of方法。这个约定在 Flutter SDK 里随处可见。

2.通过GlobalKey

Flutter还有一种通用的获取State对象的方法——通过GlobalKey来获取! 步骤分两步:

  1. 给目标StatefulWidget添加GlobalKey

    //定义一个globalKey, 由于GlobalKey要保持全局唯一性,我们使用静态变量存储
    static GlobalKey<ScaffoldState> _globalKey= GlobalKey();
    ...
    Scaffold(
        key: _globalKey , //设置key
        ...  
    )
    

    1
    2
    3
    4
    5
    6
    7

  2. 通过GlobalKey来获取State对象

    _globalKey.currentState.openDrawer()
    

    1

GlobalKey 是 Flutter 提供的一种在整个 App 中引用 element 的机制。如果一个 widget 设置了GlobalKey,那么我们便可以通过globalKey.currentWidget获得该 widget 对象、globalKey.currentElement来获得 widget 对应的element对象,如果当前 widget 是StatefulWidget,则可以通过globalKey.currentState来获得该 widget 对应的state对象。

注意:使用 GlobalKey 开销较大,如果有其他可选方案,应尽量避免使用它。另外,同一个 GlobalKey 在整个 widget 树中必须是唯一的,不能重复。

八、自定义widget

StatelessWidget 和 StatefulWidget 都是用于组合其他组件的,它们本身没有对应的 RenderObject。Flutter 组件库中的很多基础组件都不是通过StatelessWidget 和 StatefulWidget 来实现的,比如 Text 、Column、Align等,就好比搭积木,StatelessWidget 和 StatefulWidget 可以将积木搭成不同的样子,但前提是得有积木,而这些积木都是通过自定义 RenderObject 来实现的。实际上Flutter 最原始的定义组件的方式就是通过定义RenderObject 来实现,而StatelessWidget 和 StatefulWidget 只是提供的两个帮助类。下面我们简单演示一下通过RenderObject定义组件的方式:

class CustomWidget extends LeafRenderObjectWidget{
  @override
  RenderObject createRenderObject(BuildContext context) {
    // 创建 RenderObject
    return RenderCustomObject();
  }
  @override
  void updateRenderObject(BuildContext context, RenderCustomObject  renderObject) {
    // 更新 RenderObject
    super.updateRenderObject(context, renderObject);
  }
}

class RenderCustomObject extends RenderBox{

  @override
  void performLayout() {
    // 实现布局逻辑
  }

  @override
  void paint(PaintingContext context, Offset offset) {
    // 实现绘制
  }
}

如果组件不会包含子组件,则我们可以直接继承自 LeafRenderObjectWidget ,它是 RenderObjectWidget 的子类,而 RenderObjectWidget 继承自 Widget ,我们可以看一下它的实现:

abstract class LeafRenderObjectWidget extends RenderObjectWidget {
  const LeafRenderObjectWidget({ Key? key }) : super(key: key);

  @override
  LeafRenderObjectElement createElement() => LeafRenderObjectElement(this);
}

很简单,就是帮 widget 实现了createElement 方法,它会为组件创建一个 类型为 LeafRenderObjectElement 的 Element对象。如果自定义的 widget 可以包含子组件,则可以根据子组件的数量来选择继承SingleChildRenderObjectWidget 或 MultiChildRenderObjectWidget,它们也实现了createElement() 方法,返回不同类型的 Element 对象。

然后我们重写了 createRenderObject 方法,它是 RenderObjectWidget 中定义方法,该方法被组件对应的 Element 调用(构建渲染树时)用于生成渲染对象。我们的主要任务就是来实现 createRenderObject 返回的渲染对象类,本例中是 RenderCustomObject 。updateRenderObject 方法是用于在组件树状态发生变化但不需要重新创建 RenderObject 时用于更新组件渲染对象的回调。

RenderCustomObject 类是继承自 RenderBox,而 RenderBox 继承自 RenderObject,我们需要在 RenderCustomObject 中实现布局、绘制、事件响应等逻辑,关于如何实现这些逻辑,后面我在一步一步讲解。