Java知识梳理之开发高效算法(六)

115 阅读5分钟

       部分代码的Github地址为:github.com/hzka/JavaBo…
(一)基础知识点
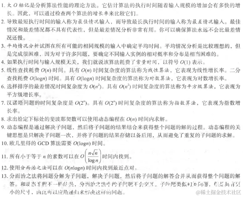
1.大O符号衡量算法效率:
(1)O(n)指的是增长率是n的线性级,增长率是随着输入的增长,算法执行时间的增长有多快。O(n)称为线性算法,体现为线性的增长率。分为最差情况输入、最佳情况输入和平均情况分析三种。O(n)=O(n/2)=O(100n)。
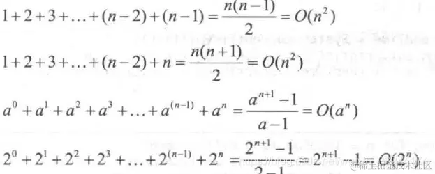
(2)若执行时间与输入规模无关,则称该算法耗费常量时间,用符号O(1)来表示。常用求和公式如下:

(3)空间复杂度是使用算法测算内存空间的大小,大多数算法的空间复杂度都为O(n),即相对于输入问题的代销,他们表现出现行的增长率。譬如:线性查找的空间复杂度是O(n)。
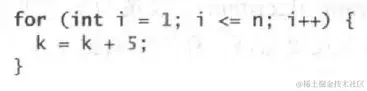
2.如何确定大O(考虑下面代码的时间复杂度)
去掉系数和比它小的次方数。
示例1:                                                                                    示例2:
              
循环执行n次,假若执行一条语句为常量时间n,则:                  时间复杂度如下:
T(n) = c*n = O(n)                                                                          T(n) = c*n*n = O(n^2)

         示例3:                                                                                    示例4:
                            
外层执行n次,但内层执行次数不等,此时:                               T(n) = 10c+20*n*c = O(n)。
T(n) = c + 2c+3c+nc = c(1+2+3..+n)=n(n+1)/2*c
= c/2*n^2+c/2*n = O(n^2)
另外,为了简单起见,O(logn) = O(log2n) = O(logan)。常量的底可忽略。
3.分析算法时间复杂度:
3.1二分查找法:
要求:
必须采用顺序存储结构,而且表中元素按关键字有序排列。
排序原理:
首先,假设表中元素是按升序排列,将表中间位置记录的关键字与查找关键字比较,如果两者相等,则查找成功;否则利用中间位置记录将表分成前、后两个子表,如果中间位置记录的关键字大于查找关键字,则进一步查找前一子表,否则进一步查找后一子表。重复以上过程,直到找到满足条件的记录,使查找成功,或直到子表不存在为止,此时查找不成功。
时间复杂度:
算法每次迭代包含固定次数,次数为n。由于n/2^k=1;则k=log2n

      T(n) = T(n/2)+c = T(n/2)+c+c = T(n/2^k)+kc = 1+(logn)c =O(logn)

3.2选择排序:
排序原理:
每一次从待排序的数据元素中选出最小(或最大)的一个元素,存放在序列的起始位置,然后,再从剩余未排序元素中继续寻找最小(大)元素,然后放到已排序序列的末尾。以此类推,直到全部待排序的数据元素排完。
时间复杂度:

T(n) = (n-1)+c+(n-2)+c+...+2+c+1+c = (n-1)n/2+c(n-1) = n^2/2+(c-1/2)n-c=O(n^2)

3.3汉诺塔
问题描述: www.cnblogs.com/antineutrin…
时间复杂度:

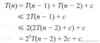
T(n) = 2T(n-1)+1 = 2(2T(n-2)+1)+1 = 2(2(2(T(n-3)+1)))+1 = 2^n-1+2^n-2+1 = 2^n-1 = O(2^n)

4.常用递推关系及比较常用的增长函数:

                                        

5.动态编程计算斐波那契数列:(P2202项目)
原理: 斐波那契数列指的是这样一个数列:1、1、2、3、5、8、13、21、34、……在数学上,斐波纳契数列以如下被以递推的方法定义:F(1)=1,F(2)=1, F(n)=F(n-1)+F(n-2)(n>=3,n∈N*)
递归实现:

private static long Fibonaci(int number) {
        if(number == 0) return 0;
        else if(number == 1)  return 1;
        else return Fibonaci(number-1)+Fibonaci(number-2);
}

时间复杂度: O(2^n)

提高效率的动态编程:
新的时间复杂度为O(n)。动态编程通过解决子问题,将子问题的结果结合来获得整个问题的解得过程。递归效率不高,子问题重叠。动态编程的思想是只解决子问题一次,将子问题解决存储以备后用。

private static long fib(int index) {
        long f0 = 0;
        long f1 = 1;
        if(index == 0) return 0;
        else if(index == 1) return 1;
        for(int i = 2;i<=index;i++){
            long tmp;
            tmp = f1;
            f1 +=f0;
            f0 = tmp;
        }
        return f1;
}

6.欧几里得算法计算最大公约数。(P2203项目)
方法一:
算法思路:先行处理相等的情况,再反向遍历。判断最大公约数的值。

 private static int GCD(int number1, int number2) {
        //考虑到number1与number2整除或者称之为两者相等的情况。
        if (number1 % number2 == 0) return number2;
        for (int k = number1; k >= 1; k--) {
            if (number1 % k == 0 && number2 % k == 0) {
                return k;
            }
        }
        return 1;
}

        最多执行n/2次,时间复杂度为O(n)。
方法二:
算法思路:假若用gcd(m,n)表示m和n的最大公约数,假如m%n==0;则gcd(m,n)=n;否则gcd(m,n) = gcd(n,m%n).证明如下:假设m%n=r;那么m=qn+r;q为商,能整出m和n的任意数字也必然能整除r,一次你gcd(m,n)=gcd(n,r)。r=m%n.此时间复杂度为O(logn)
原理:假设有两个数x和y,存在一个最大公约数z=(x,y),即x和y都有公因数z,那么x一定能被z整除,y也一定能被z整除,所以x和y的线性组合mx±ny也一定能被z整除。(m和n可取任意整数),对于辗转相除法来说,思路就是:若x>y,设x/y=n余c,则x能表示成x=ny+c的形式,将ny移到左边就是x-ny=c,由于一般形式的mx±ny能被z整除,所以等号左边的x-ny(作为mx±ny的一个特例)就能被z整除,即x除y的余数c也能被z整除。
代码:

private static int GCD2(int number1, int number2) {
        if(number1%number2==0) return number2;
        return GCD(number2,number1%number2);
}

7.寻找素数的高效算法:(P2205项目)
方法一:
算法思路:
若n不是素数,那么n必须拥有一个大于1且小于等于根号下n的因子。证明过程为:存在两个数p和q。满足n=pq且1<p<=q注意n=根号下n*根号下n。因此,p必须小于或者等于根号下n。该算法时间复杂度为O(n*根号下n)
代码:

  private static void TestPrimer(int n) {
        final int NUMBER_PER_LINE = 10;
        int count = 0;
        int number = 2;
//        int square = 1;
        while (number <= n) {
            boolean isPrime = true;
//            if (square * square < number) square++;
            int square = (int) (Math.sqrt(number));
            for (int divisor = 2; divisor <= square; divisor++) {
                //如果能整除某数,说明不是素数。
                if (number % divisor == 0) {
                    isPrime = false;
                    break;
                }
            }
            if (isPrime) {
                count++;
                if (count % NUMBER_PER_LINE == 0) {
                    System.out.printf("%7d\n", number);
                } else {
                    System.out.printf("%7d", number);
                }
            }
            number++;
        }
        System.out.println();
        System.out.print(count);
    }
}

方法二:
算法思路:
为确定i是否是素数,算法需要检测2,3..根号下n是否能被i整除。为了提高效率,我们只需要检测从2到根号下i之间的素数能够被i整除。如果i不是素数,则必须存在一个素数p,使得i=pq,且p<=q。关键语句是:for (int k = 0; k < list.size() && list.get(k) <= square; k++) 第一个是k的值小于list的长度;第二个判断语句是list数组的值小于根号下n。此时间复杂度为

private static void EffectiveTestPrimer(int n) {
        List<Integer> list = new ArrayList<>();
        final int NUMBER_PER_LINE = 10;
        int count = 0;//计数器
        int number = 2;//当前的数字。

        while (number <= n) {
            boolean isPrime = true;
            int square = (int) (Math.sqrt(number));
            for (int k = 0; k < list.size() && list.get(k) <= square; k++) {
                //如果能整除某数,说明不是素数。k代表的是遍历该数组的计数器。
                if (number % list.get(k) == 0) {
                    isPrime = false;
                    break;
                }
            }
            if (isPrime) {
                count++;
                list.add(number);
                if (count % NUMBER_PER_LINE == 0) {
                    System.out.printf("%7d\n", number);
                } else {
                    System.out.printf("%7d", number);
                }
            }
            number++;
        }
        System.out.println();
        System.out.print(count);
    }

方法三:
埃拉托色尼筛选法: (1)先把1删除(现今数学界1既不是质数也不是合数);(2)读取队列中当前最小的数2,然后把2的倍数删去(3)读取队列中当前最小的数3,然后把3的倍数删去(4)读取队列中当前最小的数5,然后把5的倍数删去(5)读取队列中当前最小的数7,然后把7的倍数删去(6)如上所述直到需求的范围内所有的数均删除或读取
注:此处的队列并非数据结构队列,如需保留运算结果,处于存储空间的充分利用以及大量删除操作的实施,建议采用链表的数据结构。此时间复杂度也为
代码: 

private static void SeiveOfEratosthenes(int n) {
        boolean[] primes = new boolean[n + 1];
        int count = 0;
        //初始化所有的primes。
        for (int i = 0; i < primes.length; i++) {
            primes[i] = true;
        }
//        将k*i设置成非素数
        for (int j = 2; j * j <= n; j++) {
            if (primes[j]) {
                for (int k = 2; k * j <= n; k++) {
                    primes[k * j] = false;
                }
            }
        }
        primes[0] = false;
        primes[1] = false;
        for (int i = 0; i < primes.length; i++) {
            if (primes[i]) {
                count++;
                if (count % 10 == 0) {
                    System.out.printf("%7d\n", i);
                } else {
                    System.out.printf("%7d", i);
                }
            }
        }
        System.out.println();
        System.out.print(count);
}

        为什么是j * j <= n;?这是因为素数必然有一个小于等于根号下n,证明过程:若n不是素数,那么n必须拥有一个大于1且小于等于根号下n的因子。证明过程为:存在两个数p和q。满足n=pq且1<p<=q注意n=根号下n*根号下n。因此,p必须小于或者等于根号下n。

8.使用分而治之法寻找最近的点对
问题描述:给定一个点集,那么最近的点对问题就是找出两个距离最近的点。穷举算法耗费时间O(n^2),能设计更优算法么?
算法思想:分而治之,将问题划分子问题,在将子问题解答合并从而获取整个问题的解答。分而治之子问题不会交叉,可以用递归进行解决。

                

      链接:blog.csdn.net/Jin_Kwok/ar…
9.回溯法解决八皇后问题:
问题描述:八皇后问题,是一个古老而著名的问题,是回溯算法的典型案例。:在8×8格的国际象棋上摆放八个皇后,使其不能互相攻击,即任意两个皇后都不能处于同一行、同一列或同一斜线上,问有多少种摆法。
算法思路:查找备选方案,若无效,则放弃另找。建立一个一维数组,将queens[i]赋值为j表示一个皇后位置在i行j列。假设k为考察的当前行的下标,按照j=0,1...7的次序。搜索按照以下步骤:(1)若成功,则继续为下一行皇后搜索一个位置,若已是最后一行,则解决方案已找到。(2)若不成功,回溯到前一行,则继续在前一行的下一列上搜索一个新的放置位置。(3)若算法回溯到第一行且不能在该行为一个皇后找到一个新的位置,则不能找到方案。
链接:www.jianshu.com/p/65c8c60b8…
分析:帖子中这段话写的极好!

                      

        我们来重点看一下这段代码(这段代码虽短,但真的非常非常重要,是整个算法的核心和灵魂):
第一次进来,row=0,意思是要在第一行摆皇后,只要传进来的row参数不是8,表明还没出结果,就都不会走if里面的return,那么就进入到for循环里面,column从0开始,即第一列。此时第一行第一列肯定合乎要求(即check方法肯定通过),能放下皇后,因为还没有任何其他皇后来干扰。
关键是check方法通过了之后,在if里面又会调用一下自己(即递归),row加了1,表示摆第二行的皇后了。第二行的皇后在走for循环的时候,分两种情况,第一种情况:for循环没走到头时就有通过check方法的了,那么这样就顺理成章地往下走再调用一下自己(即再往下递归),row再加1(即摆第三行的皇后了,以此类推)。第二种情况:for循环走到头了都没有通过check方法的,说明第二行根本一个皇后都摆不了,也触发不了递归,下面的第三行等等后面的就更不用提了,此时控制第一行皇后位置的for循环column加1,即第一行的皇后往后移一格,即摆在第一行第二列的位置上,然后再往下走,重复上述逻辑。
注意,一定要添加清零的代码,它只有在皇后摆不下去的时候会执行清0的动作(避免脏数据干扰),如果皇后摆放很顺利的话从头到尾是不会走这个请0的动作的,因为已经提前走if里面的return方法结束了。
总之,这段核心代码很绕,原理一定要想通。
代码:

public class Main {
    public static int[][] array = new int[8][8];//棋盘,放皇后
    public static int map = 0;//存储方案结果数量

    public static void main(String[] args) {
        System.out.println("Eight queens question:");
        findQueen(0);
        System.out.println("All:" + map);
    }

    private static void findQueen(int i) {//寻找皇后节点
        if (i > 7) {//八皇后的解
            map++;
            print();//打印八皇后的解
            return;
        }
        for (int m = 0; m < 8; m++) {//深度回溯,递归算法
            if (check(i, m)) {//检查皇后摆放位置是否合适
                array[i][m] = 1;
                findQueen(i + 1);//寻找下一层节点
                array[i][m] = 0;//清零,避免回溯时出现脏数据
            }
        }
    }

    private static boolean check(int k, int j) {//判断节点是否合适,第一个参数是行,第二个参数是列。
        for (int i = 0; i < 8; i++) {//检查列冲突。
            if (array[i][j] == 1 && i != k)
                return false;
        }
        for (int i = 0; i < 8; i++) {//检查行冲突。
            if (array[k][i] == 1 && i != j)
                return false;
        }
        for (int i = k - 1, m = j - 1; i >= 0 && m >= 0; i--, m--) {//检查左对角线上方。
            if (array[i][m] == 1) {
                return false;
            }
        }
        for (int i = k + 1, m = j + 1; i <= 7 && m <= 7; i++, m++) {//检查左对角线下方。
            if (array[i][m] == 1) {
                return false;
            }
        }
        for (int i = k - 1, m = j + 1; i >= 0 && m <= 7; i--, m++) {//检查右对角线上方。
            if (array[i][m] == 1) {
                return false;
            }
        }
        for (int i = k + 1, m = j - 1; i <= 7 && m >= 0; i++, m--) {//检查右对角线下方。
            if (array[i][m] == 1) {
                return false;
            }
        }
        return true;
    }

    private static void print() {
        System.out.println("方案"+map+":");
        for(int i =0;i<8;i++){
            for(int j = 0;j<8;j++){
                if(array[i][j]==1){
                    System.out.print("o ");
                }else {
                    System.out.print("+ ");
                }
            }
            System.out.println();
        }
        System.out.println();
    }
}

9.计算几何:寻找凸包
解决算法:卷包裹算法和格雷厄姆算法。后者效率高一些。
(二)总结: