技术人如何快速融入团队?

2,335 阅读3分钟

写在前面:文末「拓展阅读」的两篇文章写得很好,提纲挈领,推荐阅读。本文偏个人感悟,教学不敢说,日后若有更深刻的感悟会再重新整理。

很多人在进入新团队时会焦虑,害怕做不好,害怕才不配位,不知道如何开展工作。这是一种正常现象,因为针对「融入团队」这件事,我们没有刻意练习,没有找到一套行之有效的方法。

下面,我将结合《程序员的底层思维》 这本书介绍的方法,以及个人实践经验,来聊聊如何快速融入团队。

本文适合有 3 年以上的技术工作者阅读,低年限或者非技术同学也有一定的参考意义。

工作拆解

对于一个企业而言,核心组成要素无非就是人、业务、技术、文化。因此工作的开展可以从这四个角度出发,并逐层拆解,力争从陌生变熟悉。

image.png

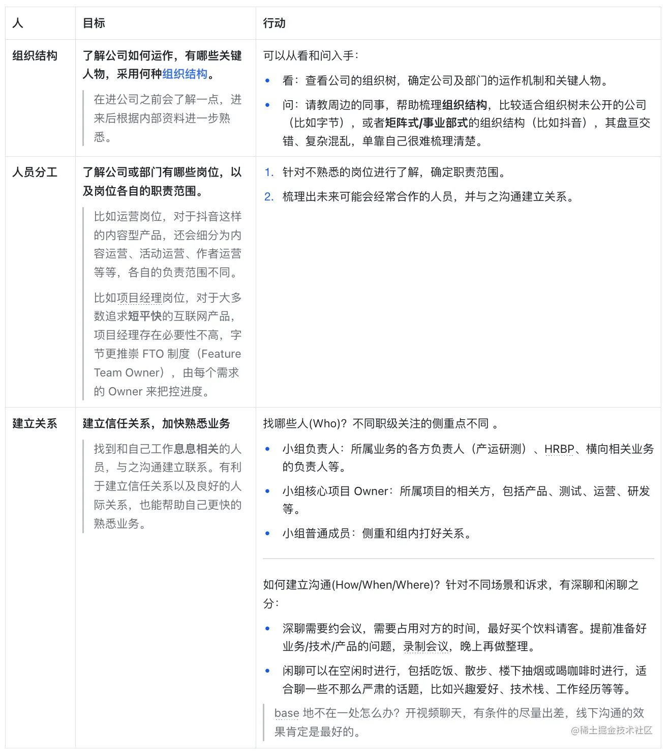
目标:熟悉组织结构、人员分工,并与未来可能有合作关系的人建立关系。

行动:

  1. 了解组织结构
  2. 了解人员分工
  3. 建立关系

image.png

业务

目标:熟悉业务,对产品定位、用户人群、行业现状有一定了解。

行动:

  1. 了解业务现状
  2. 梳理业务流程
  3. 理解用户

image.png

技术

目标:熟悉团队技术现状,方便后续开展工作

切勿一上来就高谈阔论、方法论,推翻重构,对过往保持敬畏。

行动:

  1. 熟悉架构,包括系统架构、领域模型、代码结构
  2. 了解研发流程,从一个小需求入手,掌握相关的流程和权限
  3. 先小后大,以点破面。从小点突破,比如性能优化,先拿到业绩,再准备大的规划。

image.png

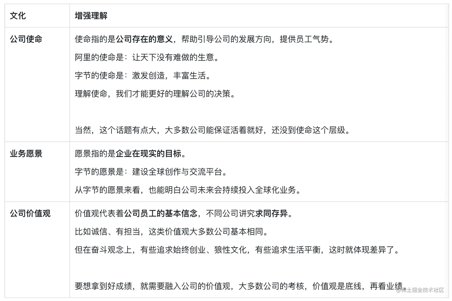
文化

目标:熟悉企业文化

行动:

  1. 理解公司使命
  2. 理解业务愿景
  3. 理解公司价值观,并做到知行合一

image.png

心态调整

不着急,不害怕,不要脸 — 冯唐《冯唐成事心法》

上一章讲的是「术」,是方法论,但光会「术」有可能会碰壁,因为心态问题。

  • 不着急:每个人到一个新团队,总想着快速理解业务、快速出成绩,来证明自己的价值。可以理解,但是不必着急,多给自己和他人一些时间,做好规划,安排好时间尽力而为即可,切勿急功近利。
  • 不害怕:不害怕事情失败,培养成长性思维,相信明天的自己比今天更优秀。记住一句话:成功是一时的,成长是一辈子的;还有一句老话:失败是成功之母。大不了,重头再来。
  • 不要脸:不怕丢脸、不怕打脸。很多人进入新团队,不敢发言不敢提问,殊不知这是露脸的好机会,可以让更多人更快地认识自己。还有一种是怕向年龄或资历更小的人提问,觉得丢人,选择自己研究导致浪费时间。孔子有云 “不耻下问”,改变心态,对方对某块事物的理解就是比自己熟,不害怕提问,帮助自己更快地获取知识并融入团队。

以上,不着急、不害怕、不要脸,改变心态,方能更好的融入。

总结

融入团队是需要刻意练习的。

先调整心态,不着急、不害怕、不要脸。

再逐步拆解工作,按人、业务、技术、文化四个方向开展。

最后会发现,「融入团队」这件事,其实和做题一样简单,唯一的变量,也就是人而已。

拓展阅读

本文原文在飞书,包含表格、思维导图等原始内容结构


如果看完本文有收获,欢迎一键三连(点赞、收藏、分享)🍻 ~