原型与原型链的理解与总结

111 阅读1分钟

原型与原型链

前言:

该笔记记录了,之前面试时经常被问起的问题,重新整理一下,阐述一遍

原型:

  • 显式原型:函数都有prototype属性,这个属性的值是个对象,称之为原型,指向函数的原型对象
  • 隐式原型:对象都有__proto__ 属性,指向创建对象的函数 的 原型对象

原型链:

  • 对象都有_proto_ 属性,指向它的原型对象,原型对象它也是对象,也有 —proto—属性,指向原型对象的原型对象,一层一层的链式结构直到顶层Object.prototype,称之为原型链
  • 原型链的尽头是Object.prototype,它为 null

prototype的理解:

  • 它是用来存放实例对象的共用属性和共用方法,减少实例化对象中重复方法占用内存
  • 它有一个属性 constructor,它是一个对象,他指向构造函数本身

Object.prototype.constructor === Object

Array.prototype.constructor === Array

__proto__的理解:

  • 实例对象的__proto__属性可以访问原型对象

  • Object的原型对象的__proto__属性为null 在这里插入图片描述

原型链的理解:

  • 查找属性会在自身找
  • 没有则会顺着原型__proto__ 找(它指向prototype原型对象)
  • 还没有就会找原型对象的原型
  • 直到Object为止,Object原型对象的原型会指向null

总结:

  • 原型:对象都有prototype属性,这个属性的值是个对象,称之为原型
  • 原型链:对象都有__proto__这个属性,这个属性指向它的原型对象,原型对象也是对象,也有__proto__属性,指向原型对象的原型对象,一层一层的链式结构称为原型链

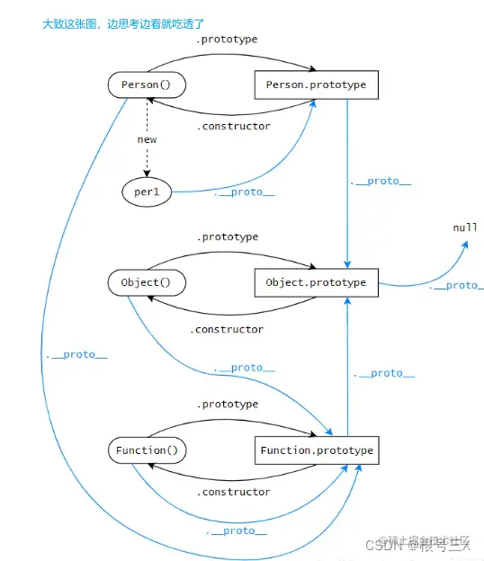
在大佬的文章看到一个细腻又清晰的图,看着看着思考很快就悟了

在这里插入图片描述