【Android插件化系列一】开篇前言:Binder机制,ClassLoader

986 阅读10分钟

文章目录

系列前言

Hello,美好的一周又开始啦,让我们开始愉快的学习吧。

从今天开始,我会花较多的时间来跟大家一起学习Android插件化。这一篇文章是Android插件化的启动篇。

Android插件化是之前几年里的一个很火的技术概念。从2012年开始就有人在研究这门技术。从粗糙的AndroidDynamicLoader框架,到第一代的DroidPlugin等,继而发展到第二代的VirtualApk,Replugin等,再到现如今的VirtualApp,Atlas。插件化在国内逐渐的发展和完善,却也在近几年出现了RN等替代品以后慢慢会走向弱势。

尽管插件化技术的研究热潮已经过去,但是这门技术本身还是有着大量的技术实践,对于我们了解Android机制很有帮助。所以从这篇文章开始我会写一系列的文章,加上自己对插件化的实践,最后会去从源码角度分析几个优秀的插件化库,形成一套完整的插件化的理论体系。

下面是插件化的技术框架,也是我这个系列文章的行文思路

在这里插入图片描述

一. Binder机制

网上分析Binder机制的文章已经很多了,在这篇文章里,我不会去讲解Binder的使用,而是会去讲解清楚Binder的设计思路,设计原理和对于插件化的使用。

为什么需要Binder

首先我们知道,Android是基于Linux内核开发的。对于Linux来说,操作系统为一个二进制可执行文件创建了一个载有该文件自己的栈,堆、数据映射以及共享库的内存片段,还为其分配特殊的内部管理结构。这就是一个进程。操作系统必须提供公平的使用机制,使得每个进程能正常的开始,执行和终结。

这样呢,就引入了一个问题。一个进程能不能去操作别的进程的数据呢?我们可以想一下,这是绝对不能出现的,尤其是系统级的进程,如果被别的进程影响了可能会造成整个系统的崩塌。所以我们很自然的想到,我们应该把进程隔离起来,linux也是这样做的,它的虚拟内存机制为每个进程分配连续的内存空间,进程只能操作自己的虚拟内存空间。同时,还必须满足进程之间保持通信的能力,毕竟团结力量大,单凭单个进程的独立运作是不能撑起操作系统的功能需求的。

为了解决这个问题,Linux引进了用户空间User Space和内核空间Kernel Space的区别。用户空间要想访问内核空间,唯一方式就是系统调用。内核空间通过接口把应用程序请求传给内核处理后返回给应用程序。同时,用户空间进程如果想升级为内核空间进程,需要进行安全检查。

补充知识:系统调用主要通过两个方法:
copy_from_user():将用户空间的数据拷贝到内核空间
copy_to_user():将内核空间的数据拷贝到用户空间

在这里插入图片描述
以上就是linux系统的跨进程通信机制。而我们马上要说的Binder,就是跨进程的一种方式

Binder模型

Binder是一种进程间通信(IPC)方式,Android常见的进程中通信方式有文件共享,Bundle,AIDL,Messenger,ContentProvider,Socket。其中AIDL,Messenger,ContentProvider都是基于Binder。Linux系统通过Binder驱动来管理Binder机制。

Binder的实现基于mmap()系统调用,只用拷贝一次,比常规文件页操作更快。微信开源的MMKV等也是基于此。有兴趣的可以了解一下。

首先Binder机制有四个参与者,Server,Client两个进程,ServiceManager,Binder驱动(内核空间)。其中ServiceManager和Binder驱动都是系统实现的,而Server和Client是需要开发者自己实现的。四者之中只有Binder驱动是运行在内核空间的。

在这里插入图片描述
这里的ServiceManager作为Manager,承担着Binder通信的建立,Binder的注册和传递的能力。Service负责创建Binder,并为他起一个字符形式的名字,然后把Binder和名字通过**通过Binder驱动,借助于ServiceManager自带的Binder向ServiceManager注册。**注意这里,因为Service和ServiceManager也是跨进程通信需要Binder,ServerManager是自带Binder的,所以相对ServiceManager来说Service也就相当于Client了。

Service注册了这个Binder以后,Client就能通过名字获得Binder的引用了。这里的跨进程通信双方就变成了Client和ServiceManager,然后ServiceManager从Binder表取出Binder的引用返给Client,这样的话如果有多个Client的话,多次返回引用就行了,但是事实上引用的都是放在ServiceManager中的Service。

当Client经过Binder驱动跟Service通信的时候,往往需要获取到Service的某个对象object。这时候为了安全考虑,Binder会把object的代理对象proxyobject返回,这个对象拥有一模一样的方法,但是没有具体能力,只负责接收参数传给真正的object使用。

所以完整的Binder通信过程是

在这里插入图片描述
OK,跨进程通信就讲清楚了。接下来我们讲讲插件化中的Binder。

Binder与插件化

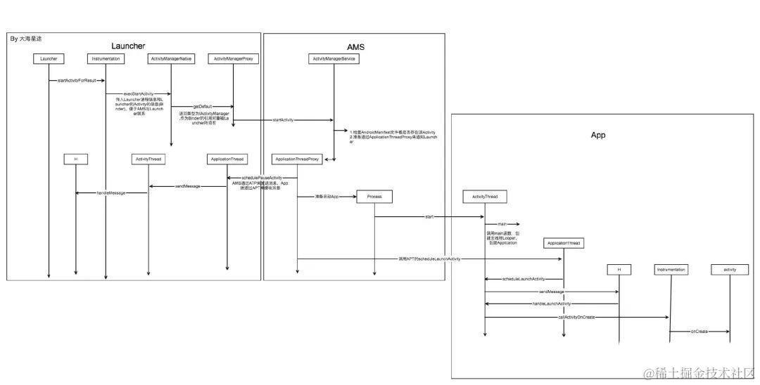
首先,我们先回顾一下Activity的启动过程,Instrumentation调用了ActivityManagerNative,这个AMN是我们的本地对象,然后AMN调用getDefault拿到了ActivityManagerProxy,这个人AMP就是AMS在本地的代理。相当于binder模型中的Client,而这个AMP继承的是IActivityManager,拥有四大组件的所有需要AMS参与的方法。本地通过调用这个AMP方法来间接地调用AMS。这样,我们就调用到了AMS启动了Activity。

那么,AMS如何与Client进行通信呢?现在我们通过Launcher启动了Activity,肯定要告诉Launcher “没你什么事了,你洗洗睡吧”。大家可以看到,这里双方的角色就发生了改变,AMS需要去发消息,承担Client的角色,而Launcher这时候作为Service提供服务。而这次通信同样也是使用的Binder机制。AMS这边保存了一个ApplicationThreadProxy对象,这个对象就是Launcher的ApplicationThread的代理。AMS通过ATP给App发消息,App通过ApplicationThread处理。

在这里插入图片描述
以上,就是Binder机制在Android中的运用,我们后面会通过hook这个过程实现插件化。

总结

看了这么多,可能还是很多朋友不懂Binder。我也是这样,很长一段时间都不知道Binder到底指的是啥。后来我看到了这样一种定义:

  • 从进程间通信的角度看,Binder 是一种进程间通信的机制;
  • 从 Server 进程的角度看,Binder 指的是 Server 中的 Binder 实体对象;
  • 从 Client 进程的角度看,Binder 指的是对 Binder 代理对象,是 Binder 实体对象的一个远程代理
  • 从传输过程的角度看,Binder 是一个可以跨进程传输的对象;Binder 驱动会对这个跨越进程边界的对象对一点点特殊处理,自动完成代理对象和本地对象之间的转换。

二. ClassLoader

双亲委托模型

Java中默认有三种ClassLoader。分别是:

  • BootStrap ClassLoader:启动类加载器,最顶层的加载器。主要负责加载JDK中的核心类。在JVM启动后也随着启动,并构造Ext ClassLoader和App ClassLoader。
  • Extension ClassLoader:扩展类加载器,负责加载Java的扩展类库。
  • App ClassLoader:系统类加载器,负责加载应用程序的所有jar和class文件。
  • 自定义ClassLoader:需要继承自ClassLoader类。

ClassLoader默认使用双亲委托模型来搜索类。每个ClassLoader都有一个父类的引用。当ClassLoader需要加载某个类时,先判断是否加载过,如果加载过就返回Class对象。否则交给他的父类去加载,继续判断是否加载过。这样 层层判断,就到了最顶层的BootStrap ClassLoader来试图加载。如果连最顶层的Bootstrap ClassLoader都没加载过,那就加载。如果加载失败,就转交给子ClassLoader,层层加载,直到最底层。如果还不能加载的话那就只能抛出异常了。

通过这种双亲委托模型,好处是:

  • 更高效,父类加载一次就可以避免了子类多次重复加载
  • 更安全,避免了外界伪造java核心类。

Android中的ClassLoader
android从5.0开始使用art虚拟机,这种虚拟机在程序运行时也需要ClassLoader将类加载到内存中,但是与java不同的是,java虚拟机通过读取class字节码来加载,但是art则是通过dex字节码来加载。这是一种优化,可以合并多个class文件为一个classes.dex文件。

android一共有三种类加载器:

  • BootClassLoader:父类构造器
  • PathClassLoader:一般是加载指定路径/data/app中的apk,也就是安装到手机中的apk。所以一般作为默认的加载器。
  • DexClassLoader:从包含classes.dex的jar或者apk中,加载类的加载器,可用于动态加载。

看PathClassLoader和DexClassLoader源码,都是继承自BaseDexClassLoader。

public DexClassLoader(String dexPath, String optimizedDirectory,
     String librarySearchPath, ClassLoader parent) {
   super(dexPath, new File(optimizedDirectory), librarySearchPath, parent);
}


public class PathClassLoader extends BaseDexClassLoader {

   public PathClassLoader(String dexPath, ClassLoader parent) {
       super(dexPath, null, null, parent);  //见下文
  }
}

public class BaseDexClassLoader extends ClassLoader {
   private final DexPathList pathList;

   public BaseDexClassLoader(String dexPath, File optimizedDirectory,
       String libraryPath, ClassLoader parent) {
       super(parent);  //见下文
       //收集dex文件和Native动态库
       this.pathList = new DexPathList(this, dexPath, libraryPath, optimizedDirectory);
  }
}

我们可以看到PathClassLoader的两个参数都为null,表明只能接受固定的dex文件,而这个文件是只能在安装后出现的。而DexClassLoader中optimizedDirectory,和librarySearchPath都是可以自己定义的,说明我们可以传入一个jar或者apk包,保证解压缩后是一个dex文件就可以操作了。因此,我们通常使用DexClassLoader来进行插件化和热修复。

可以看到,BaseDexClassLoader有一个相当重要的过程就是初始化DexPathList。初始化DexPathList的过程主要是收集dexElements和nativeLibraryPathElements。一个Classloader可以包含多个dex文件,每个dex文件被封装到一个Element对象。这element对象在初始化和热修复逻辑中是相当重要的。当查找某个类时,会遍历dexElements,如果找到就返回,否则继续遍历。所以当多个dex中有相同的类,只会加载前面的dex中的类。下面是这段逻辑的具体实现

public Class findClass(String name, List<Throwable> suppressed) {
   for (Element element : dexElements) {
       DexFile dex = element.dexFile;
       if (dex != null) {
           //找到目标类,则直接返回
           Class clazz = dex.loadClassBinaryName(name, definingContext, suppressed);
           if (clazz != null) {
               return clazz;
          }
      }
  }
   return null;
}

总结

我们先是讲解了Java中类加载的双亲委托机制,然后介绍了Android中的几种ClassLoader,从源码角度介绍了两种ClassLoader加载机制的不同。以后的插件化实践中,我们会经常用到DexClassLoader。

参考资料

Android跨进程通信:图文详解 Binder机制 原理

写给 Android 应用工程师的 Binder 原理剖析

深入理解Android中的ClassLoader

Android类加载器ClassLoader