字典树-Trie

149 阅读5分钟

简介

在计算机科学中,trie,又称前缀树字典树,是一种有序树,用于保存关联数组,其中的键通常是字符串。与二叉查找树不同,键不是直接保存在节点中,而是由节点在树中的位置决定。一个节点的所有子孙都有相同的前缀,也就是这个节点对应的字符串,而根节点对应空字符串。一般情况下,不是所有的节点都有对应的值,只有叶子节点和部分内部节点所对应的键才有相关的值。典型应用是用于统计,排序和保存大量[字符串(但不仅限于字符串),所以经常被搜索引擎系统用于文本词频统计。它的优点是:利用字符串的公共前缀来减少查询时间,最大限度地减少无谓的字符串比较,查询效率比哈希树高。

  • trie包含三个单词(seepainpaint)的数据结构如下

trie.png

CRD

  • 节点至少要包含:
    1. 是否是结尾
    2. 子节点

例如插入一个paint单词,如果用户查询pain,尽管 paint 包含了 pain,但是Trie中仍然不包含 pain 这个单词。

插入

遍历字符串给相应节点,注意处理尾节点给记录

查找

遍历节点找字符,注意找最后一个字符时需要判断是不是结尾

删除

一个单词是另一个单词的前缀

无分支

单词的除了最后一个字母,其他的字母有多个分支

/// Trie里面的节点
type Node struct {
	isWord bool
	size   int
	//只考虑字母
	children [26]*Node
}

func (n *Node) Size() int {
	return n.size
}

func NewNode() *Node {
	return &Node{
		isWord:   false,
		children: [26]*Node{},
	}
}

type Trie struct {
	size int
	root *Node
}

func NewTrie() *Trie {
	return &Trie{
		size: 0,
		root: NewNode(),
	}
}

func (t *Trie) Size() int {
	return t.size
}

func (t *Trie) IsEmpty() bool {
	return 0 == t.size
}

func (t *Trie) Add(word string) {
	current := t.root
	for _, s := range word {
		next := current.children[s-'a']
		if next == nil {
			current.children[s-'a'].size++
			current.children[s-'a'] = NewNode()
		}
		current = current.children[s-'a']
	}
	if !current.isWord {
		t.size++
		current.isWord = true
	}
}

func (t *Trie) Contain(word string) bool {
	current := t.root
	for _, s := range word {
		next := current.children[s-'a']
		if next == nil {
			return false
		}
		current = next
	}
	return current.isWord
}

func (t *Trie) Delete(word string) bool {
	var multiChildNode *Node
	multiChildNodeIndex := -1
	current := t.root
	for i, s := range word {
		child := current.children[s-'a']
		if child == nil {
			return false
		}
		if child.Size() > 0 {
			multiChildNodeIndex = i
			multiChildNode = child
		}
		current = child
	}
	//图1
	if current.size > 0 {
		if current.isWord {
			current.isWord = false
			current.size--
			t.size--
			return true
		}
		return false
	}
	//图2
	if multiChildNodeIndex == -1 {
		t.root.children[word[0]-'a'] = nil
		t.size--
		return true
	}
	//图3
	if multiChildNodeIndex != len(word)-1 {
		multiChildNode.children[word[multiChildNodeIndex+1]-'a'] = nil
		t.size--
		return true
	}
	return false
}

Trie查询效率非常高,但是对空间的消耗还是挺大的,这也是典型的空间换时间。

可以使用 压缩字典树(Compressed Trie) ,但是维护相对来说复杂一些。

如果我们不止存储英文单词,还有其他特殊字符,那么维护子节点的集合可能会更多。

可以对Trie字典树做些限制,比如每个节点只能有3个子节点,左边的节点是小于父节点的,中间的节点是等于父节点的,右边的子节点是大于父节点的,这就是三分搜索Trie字典树(Ternary Search Trie)。

GinのRoute

上文已经说到Trie适合用于引擎系统用于文本词频统计,核心是做字符串比较的,同样,它也适用于路由匹配,看看Gin是怎么做的吧

路由类型

param 与 catchAll 使用的区别就是 : 与 * 的区别。* 会把路由后面的所有内容赋值给参数 key;但 : 可以多次使用。比如:/user/:id/:no 是合法的,但 /user/*id/:no 是非法的,因为 * 后面所有内容会赋值给参数 id。

//Gin的路由类型
type nodeType uint8

const (
	static nodeType = iota  // 纯静态路由
	root                    // 根节点
	param                   // url中出现':id'
	catchAll                // url中出现'*'
)

type node struct {
	path      string          // 当前节点相对路径(与祖先节点的 path 拼接可得到完整路径)                
	indices   string          // 所有孩子节点的path[0]组成的字符串,通过这个可以找children的位置            
	wildChild bool            // 是否有*或者:           
	nType     nodeType        // 路由类型     
	priority  uint32          // 优先级,当前节点及子孙节点的实际路由数量
	children  []*node         // children
	handlers  HandlersChain   // 业务逻辑包含中间件
	fullPath  string          // 全url路径
}

pathindices

关于 path 和 indices,其实是使用了前缀树的逻辑。

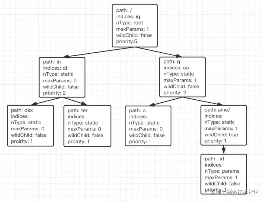
举个栗子: 如果我们有两个路由,分别是 /index,/inter,则根节点为 {path: "/in", indices: "dt"...},两个子节点为{path: "dex", indices: ""},{path: "ter", indices: ""}

路由树例子

r.GET("/", func(context *gin.Context) {})
r.GET("/index", func(context *gin.Context) {})
r.GET("/inter", func(context *gin.Context) {})
r.GET("/go", func(context *gin.Context) {})
r.GET("/game/:id", func(context *gin.Context) {})

路由树

相关流程图

todo

源码


// 创建新的路由with业务(包含中间件)
// 不是线程安全的
func (n *node) addRoute(path string, handlers HandlersChain) {
	fullPath := path
	n.priority++

	// Empty tree
	if len(n.path) == 0 && len(n.children) == 0 {
		n.insertChild(path, fullPath, handlers)
		n.nType = root
		return
	}

	parentFullPathIndex := 0

walk:
	for {
		// 找到最长的公共前缀
		// 公共前缀不能包含*和:
		i := longestCommonPrefix(path, n.path)

		// 如果根节点的path包含新输入的path,需要分割path,再进行组合
		if i < len(n.path) {
			child := node{                 
				path:      n.path[i:],       // 用户输入后面字符串
				wildChild: n.wildChild,
				indices:   n.indices,
				children:  n.children,
				handlers:  n.handlers,
				priority:  n.priority - 1,
				fullPath:  n.fullPath,
			}

			n.children = []*node{&child}
			n.indices = bytesToStr([]byte{n.path[i]})
			n.path = path[:i]  //最长公共字符串
			n.handlers = nil 
			n.wildChild = false
			n.fullPath = fullPath[:parentFullPathIndex+i]
		}

		// 新建一个children
		if i < len(path) {
			path = path[i:]

			if n.wildChild {
				parentFullPathIndex += len(n.path)
				n = n.children[0]
				n.priority++

				// Check if the wildcard matches
				if len(path) >= len(n.path) && n.path == path[:len(n.path)] &&
					// Adding a child to a catchAll is not possible
					n.nType != catchAll &&
					// Check for longer wildcard, e.g. :name and :names
					(len(n.path) >= len(path) || path[len(n.path)] == '/') {
					continue walk
				}

				pathSeg := path
				if n.nType != catchAll {
					pathSeg = strings.SplitN(path, "/", 2)[0]
				}
				prefix := fullPath[:strings.Index(fullPath, pathSeg)] + n.path
				panic("'" + pathSeg +
					"' in new path '" + fullPath +
					"' conflicts with existing wildcard '" + n.path +
					"' in existing prefix '" + prefix +
					"'")
			}

			c := path[0]

			// 处理参数后面的 /
			if n.nType == param && c == '/' && len(n.children) == 1 {
				parentFullPathIndex += len(n.path)
				n = n.children[0]
				n.priority++
				continue walk
			}

			
			for i, max := 0, len(n.indices); i < max; i++ {
				if c == n.indices[i] {
					parentFullPathIndex += len(n.path)
					i = n.incrementChildPrio(i)
					n = n.children[i]
					continue walk
				}
			}

			// 插入子节点
			if c != ':' && c != '*' {
				n.indices += bytesToStr([]byte{c})
				child := &node{
					fullPath: fullPath,
				}
				n.children = append(n.children, child)
				n.incrementChildPrio(len(n.indices) - 1)
				n = child
			}
			n.insertChild(path, fullPath, handlers)
			return
		}

		// 否则就是当前节点
		if n.handlers != nil {
			panic("handlers are already registered for path '" + fullPath + "'")
		}
		n.handlers = handlers
		n.fullPath = fullPath
		return
	}
}

// 根据url拿到handle的句柄,url参数放在map里面
func (n *node) getValue(path string, params *Params, unescape bool) (value nodeValue) {
walk: // Outer loop for walking the tree
	for {
		prefix := n.path
		if len(path) > len(prefix) {
			if path[:len(prefix)] == prefix {
				path = path[len(prefix):]
				// 如果该节点没有*和:继续向子节点找
				if !n.wildChild {
					idxc := path[0]
					for i, c := range []byte(n.indices) {
						if c == idxc {
							n = n.children[i]
							continue walk
						}
					}

					// 什么都没有发现
					value.tsr = (path == "/" && n.handlers != nil)
					return
				}

				// 处理url参数
				n = n.children[0]
				switch n.nType {
				case param:
					// Find param end (either '/' or path end)
					end := 0
					for end < len(path) && path[end] != '/' {
						end++
					}

					// Save param value
					if params != nil {
						if value.params == nil {
							value.params = params
						}
						// Expand slice within preallocated capacity
						i := len(*value.params)
						*value.params = (*value.params)[:i+1]
						val := path[:end]
						if unescape {
							if v, err := url.QueryUnescape(val); err == nil {
								val = v
							}
						}
						(*value.params)[i] = Param{
							Key:   n.path[1:],
							Value: val,
						}
					}

					// we need to go deeper!
					if end < len(path) {
						if len(n.children) > 0 {
							path = path[end:]
							n = n.children[0]
							continue walk
						}

						// ... but we can't
						value.tsr = (len(path) == end+1)
						return
					}

					if value.handlers = n.handlers; value.handlers != nil {
						value.fullPath = n.fullPath
						return
					}
					if len(n.children) == 1 {
						// No handle found. Check if a handle for this path + a
						// trailing slash exists for TSR recommendation
						n = n.children[0]
						value.tsr = (n.path == "/" && n.handlers != nil)
					}
					return

				case catchAll:
					// Save param value
					if params != nil {
						if value.params == nil {
							value.params = params
						}
						// Expand slice within preallocated capacity
						i := len(*value.params)
						*value.params = (*value.params)[:i+1]
						val := path
						if unescape {
							if v, err := url.QueryUnescape(path); err == nil {
								val = v
							}
						}
						(*value.params)[i] = Param{
							Key:   n.path[2:],
							Value: val,
						}
					}

					value.handlers = n.handlers
					value.fullPath = n.fullPath
					return

				default:
					panic("invalid node type")
				}
			}
		}

		if path == prefix {
			// 已经找到句柄
			if value.handlers = n.handlers; value.handlers != nil {
				value.fullPath = n.fullPath
				return
			}

			
			if path == "/" && n.wildChild && n.nType != root {
				value.tsr = true
				return
			}

		
			for i, c := range []byte(n.indices) {
				if c == '/' {
					n = n.children[i]
					value.tsr = (len(n.path) == 1 && n.handlers != nil) ||
						(n.nType == catchAll && n.children[0].handlers != nil)
					return
				}
			}

			return
		}

		
		value.tsr = (path == "/") ||
			(len(prefix) == len(path)+1 && prefix[len(path)] == '/' &&
				path == prefix[:len(prefix)-1] && n.handlers != nil)
		return
	}
}

参考&致谢