大语言模型的预训练[2]:GPT、GPT2、GPT3、GPT3.5、GPT4相关理论知识和模型实现、模型应用以及各个版本之间的区别详解

1,215 阅读26分钟

大语言模型的预训练[2]:GPT、GPT2、GPT3、GPT3.5、GPT4相关理论知识和模型实现、模型应用以及各个版本之间的区别详解

1.GPT 模型

1.1 GPT 模型简介

在自然语言处理问题中,可从互联网上下载大量无标注数据,而针对具体问题的有标注数据却非常少,GPT 是一种半监督学习方法,它致力于用大量无标注数据让模型学习 “常识”,以缓解标注信息不足的问题。其具体方法是在针对有标签数据训练 Fine-tune 之前,用无标签数据预训练模型 Pretrain,并保证两种训练具有同样的网络结构。 GPT 底层也基于 Transformer 模型,与针对翻译任务的 Transformer 模型不同的是:它只使用了多个 Deocder 层。

下图展示了 GPT 模型结构和在不修改模型主体结构的情况下,如何使用模型适配多分类、文本蕴含、相似度、多项选择这几类问题。

其左侧展示了 12 层的 Transformer Decoder 模型,与 Transformer 基础模型一致。右侧展示了在 Fine-Tune 时,先将不同任务通过数据组合,代入 Transformer 模型,然后在基础模型输出的数据后加全连接层(Linear)以适配标注数据的格式。

例如其中最简单的分类任务,如对于句子的感情色彩识别问题,只涉及单个句子,结果是二分类。因此,只需要代入句子,其在最后加一个全连接层即可;而判断相似度问题,由于两句之间没有相互关系,则需要将两句用加入定界符按不同前后顺序连接,分别输入模型,生成不同的隐藏层数据再代入最终的全连接层。

1.2 模型实现

在预训练 Pretrain 部分,用 u 表示每一个 token(词),当设置窗口长度为 k,预测句中的第 i 个词时,则使用第 i 个词之前的 k 个词,同时也根据超参数Θ,来预测第 i 个词最可能是什么。简言之,用前面的词预测后面的词。

具体方法是代入 Transformer 模型,下式中的模型由 L 组隐藏层组成,最初输入隐藏层的数据是词编码 U 乘词嵌入参数 We 加上位置参数 Wp;后面经过 L 个层(如上图左侧的 Transformer 组)处理。

在有监督训练 Fine-tune 部分,比如判断句子感情色彩 (二分类问题) 的句子中包含 m 个词 x1…xm,在 pretain 训练好的模型之加后再加一个全连接层,用于学习描述输入信息 x 与目标 y 关系的参数 Wy,最终预测目标 y。

兼顾上式中的 L1 和 L2,加入权重参数λ控制其比例计算出 L3,作为优化的依据。

GPT 与基本的 Transformer 相比,还进行了以下修改:

  1. 将 GLUE(Gaussian Error Linear Unit)作为误差函数,GLUE 可视为 ReLU 的改进方法,ReLU 将小于 1 的数据转换成 0,大于 1 的部分不变,而 GELU 对其稍做调整,如下图所示:

  1. 位置编码:基础 Transformer 使用正余弦函数构造位置信息,位置信息不需要训练相应的参数;而 GPT 将绝对位置信息作为编码。

1.3 模型效果

GPT 基于 Transformer 修改,在一个 8 亿单词的语料库上训练,12 个 Decoder 层,12 个 attention 头,隐藏层维度为 768。
GPT 在自然语言推理、分类、问答、对比相似度的多种测评中均超越了之前的模型。且从小数据集如 STS-B(约 5.7k 训练数据实例)到大数据集(550k 训练数据)都表现优异。甚至通过预训练,也能实现一些 Zero-Shot 任务。但由于无标签数据与具体问题的契合度低,因此,学起来更慢,需要的算力也更多。

1.4 模型应用

GPT 模型可以用于生成自然语言文本。在实际应用中,GPT 模型可以应用于多个场景,下面是一些常见的应用场景:

  1. 语言生成:GPT 模型可以用于生成自然语言文本,例如文章、对话、新闻、小说等。这种应用场景可以应用于自动写作、机器翻译、智能客服等领域。
  2. 语言理解:GPT 模型可以用于自然语言理解,例如文本分类、情感分析、实体识别等。这种应用场景可以应用于搜索引擎、广告推荐、舆情监测等领域。
  3. 对话系统:GPT 模型可以用于构建对话系统,例如智能客服、聊天机器人等。这种应用场景可以应用于客户服务、娱乐等领域。
  4. 语言模型:GPT 模型可以用于构建语言模型,例如语音识别、机器翻译等。这种应用场景可以应用于智能家居、智能交通等领域。

总之,GPT 模型可以应用于多个领域,包括自然语言生成、自然语言理解、对话系统、语言模型等。随着人工智能技术的不断发展和应用,GPT 模型的应用场景也将不断扩展和深化。

2.GPT2 模型

GPT2 是 Open AI 发布的一个预训练语言模型,在文本生成上有着惊艳的表现,其生成的文本在上下文连贯性和情感表达上都超过了人们的预期。仅从模型架构而言,GPT-2 并没有特别新颖的架构,GPT-2 继续沿用了原来在 GPT 中使用的单向 Transformer 模型,而 GPT-2 的目的就是尽可能利用单向 Transformer 的优势,做出 BERT 使用的双向 Transformer 所无法实现的功能,即通过上文生成下文文本。

2.1 GPT2 模型架构

GPT-2 的结构类似于 GPT 模型,仍然使用单向的 Transformer 模型,只做了一些局部修改:如将归一化层移到 Block 的输入位置;在最后一个自注意力块之后加了一层归一化;增大词汇量等等,GPT2 模型结构图:

其中 Transformer 解码器结构如下图:

GPT-2 模型由多层单向 Transformer 的解码器部分构成,本质上是自回归模型,即每次产生新单词后,将新单词加到原输入句后面,作为新的输入句。
GPT-2 将 Transformer 堆叠的层数增加到 48 层,隐层的维度为 1600,参数量更是达到了 15 亿 (Bert large 是 3.4 亿)。「小号」12 层,「中号」24 层,「大号」36 层,「特大号」48 层。GPT-2 训练了 4 组不同的层数和词向量的长度的模型,如图:

GPT-2 去掉了 fine-tuning 训练:只有无监督的 pre-training 阶段,不再针对不同任务分别进行微调建模,而是不定义这个模型应该做什么任务,模型会自动识别出来需要做什么任务。收集了更加广泛、数量更多的语料组成数据集。数据集包含 800 万个网页,大小为 40G,GPT2 需要的是带有任务信息的数据。提出了新的 NLP 范式,强调通过更多的高质量训练数据训练高容量语言模型从而无监督完成下游多任务。尝试以一种通用的语言模型的方法,去解决现有的大部分 NLP 任务。

2.2 模型应用

GPT-2 模型主要用于自然语言处理任务,例如:

  1. 文本生成:GPT-2 可以学习大量的文本数据,并生成类似于人类写作的文章、故事或诗歌。

  2. 机器翻译:GPT-2 可以将一种语言的文本翻译成另一种语言的文本,如中英文互译。

  3. 情感分析:利用 GPT-2 进行情感分析,可以判断一段文本表达的情感是积极、消极还是中立。

  4. 文本分类:GPT-2 可以将文本归类为不同的类别,如新闻分类、电影评价分类等。

  5. 问答系统:GPT-2 可以回答用户提出的问题,并提供相关的信息和解决方案。

  6. 对话系统:GPT-2 可以模拟人类对话,与用户进行交互,并回答用户提出的问题。

2.3模型评价

  • 优点:

    1. 生成能力强大:GPT-2 在生成文本方面具有出色的能力,可以生成连贯、流畅的文章、故事甚至代码片段。
    2. 上下文理解:该模型通过学习大量的文本数据,能够理解上下文并生成具有逻辑关联性的回复。
    3. 多领域应用:GPT-2 对于多个领域的任务都具有良好的适用性,包括机器翻译、摘要生成、对话系统等。
    4. 预训练模型可用性:GPT-2 的预训练模型已经在公开领域发布,可以方便地进行微调以适应特定任务需求。
    5. 语言表达多样性:GPT-2 能够生成多样化的语言表达,从正式到口语化、幽默到严肃,使得生成的文本更加生动和富有趣味性。
  • 缺点:

    1. 缺乏常识和实际知识:尽管 GPT-2 可以生成连贯的文本,但它没有自己的常识和实际知识,容易受到错误或误导性信息的影响。
    2. 对抗性样本的漏洞:GPT-2 容易受到对抗性样本的攻击,即通过故意构造的输入来欺骗模型,导致不准确或误导性的输出。
    3. 缺乏创造性和主动性:GPT-2 是基于大量数据的统计模型,没有真正的创造性和主动性,只能在已有的知识范围内生成文本。
    4. 存在长期依赖问题:GPT-2 在处理长文本时,可能会遇到长期依赖问题,导致生成的文本在逻辑上不一致或不连贯。
    5. 可解释性差:GPT-2 是一个黑盒模型,它的决策过程难以解释,无法提供详细的推理或证据支持。

3.GPT3 模型

GPT3(Generative Pre-trained Transformer 3)是由 OpenAI 开发的自然语言处理模型,是目前公认的大语言模型的开山鼻祖。在 GPT 系列中,第一代 GPT 发布于 2018 年,包含 1.17 亿个参数。2019 年发布的 GPT2 包含 15 亿个参数。而 GPT3 拥有 1750 亿个参数,是其前身的 100 多倍,是同类程序的 10 多倍。GPT3 使用了深度学习中的 Transformer 神经网络结构,并利用了无监督预训练技术,可以自动处理各种自然语言任务,如文本生成、问答、翻译等。

GPT3 延续自己的单向语言模型训练方式,不仅大量增加模型参数,而且 GPT3 主要聚焦于更通用的 NLP 模型,GPT3 模型在一系列基准测试和特定领域的自然语言处理任务(从语言翻译到生成新闻)中达到最新的 SOTA 结果。对于所有任务,GPT3 没有进行任何微调,仅通过文本与模型进行交互。与 GPT2 模型架构一样,如下图所示:

但与 GPT-2 相比,GPT-3 的图像生成功能更成熟,不需经过微调,就可以在不完整的图像样本基础上补全完整的图像。GPT-3 意味着从一代到三代的跨越实现了两个转向:

  1. 从语言到图像的转向;
  2. 使用更少的领域数据、甚至不经过微调步骤去解决问题。

3.1 GPT3 训练策略

GPT3 在下游任务中采用 in-context learning 进行训练。情境学习(in-context learning):在被给定的几个任务示例或一个任务说明的情况下,模型应该能通过简单预测以补全任务中其他的实例。以下是三种情景学习方法:

  1. few-shot learning (没有梯度传播,在预测时将一些例子也作为输入输出模型)
    定义:允许输入数条范例和一则任务说明
    下图为示例:

  2. one-shot learning (没有梯度传播,在预测时将一个例子也作为输入输出模型)
    定义:只允许输入一条范例和一则任务说明
    下图为示例:

  3. zero-shot learning (没有梯度传播)
    定义:不允许输入任何范例,只允许输入一则任务说明
    下图为示例:

3.2 模型性能

GPT-3 在 few-shot / zero-shot 设置下比 LAMBADA 和 Penn Tree Bank 这样的语言建模数据集表现得更好。对于其他数据集,它无法击败最先进的技术,但提高了 zero-shot 的最先进的性能。
GPT-3 在 NLP 的任务中也表现得相当好,比如回答闭书的问题、模式解析、翻译等,通常优于最先进的技术,或者与经过微调的模型相当。对于大多数任务,该模型在 few-shot 设置比 one-shot 和 zero-shot 更好。
GPT-3 除了在传统的 NLP 任务中进行评估外,还在算术加法、单词解读、新闻生成、学习和使用新单词等综合任务中进行评估。对于这些任务,性能也随着参数数量的增加而增加,并且模型在 few shot 设置中比 one-shot 和 zero-shot 设置中表现得更好。

下图解释了如何将 GPT-3 理解为元学习(meta learning),模型学习了很多不同的任务,可以类比成元学习的过程,因此具有更好的泛化性。

3.3 局限性

虽然 GPT-3 能够生成高质量的文本,但有时它在形成长句子和反复重复文本序列时开始失去连贯性。
GPT-3 的限制包括复杂和昂贵的模型推理,这是由于其沉重的架构,语言和模型产生的结果的可解释性较低,以及关于帮助模型实现其少量的学习行为的不确定性。

3.4 模型应用

GPT-3 是一个非常强大的语言模型,可以用于许多不同的应用和领域:

  1. 自然语言生成:GPT-3 可以用于自动生成文章、电子邮件、产品描述等各种类型的文本。

  2. 智能客服:GPT-3 可以用于构建聊天机器人,解决客户的问题并提供帮助。

  3. 写作助手:GPT-3 可以提供主题、段落和句子建议,同时根据用户输入的数据自动生成合适的文本。

  4. 语言翻译:GPT-3 可以用于翻译不同语言之间的文本,从而促进跨文化交流。

  5. 自动摘要:GPT-3 可以用于自动提取一篇文章或文档的主要信息和重点,从而帮助用户更快地了解其内容。

  6. 虚拟助手:GPT-3 可以用于构建虚拟助手,例如 Siri 或 Alexa。它可以理解用户的指令,并执行相应的操作。

  7. 个性化推荐:GPT-3 可以分析用户的历史行为和偏好,从而为他们提供个性化的商品和服务推荐。

  8. 智能搜索:GPT-3 可以用于改进搜索引擎结果,提供更准确的答案和建议。

  9. 自动化编程:GPT-3 可以用于自动生成代码和脚本,从而节省开发者的时间并减少错误的产生。

  10. 艺术创作:GPT-3 的文本生成能力可以用于创作诗歌、小说、剧本等艺术形式,从而提供新颖的文学体验。

这些只是 GPT-3 应用领域的一小部分。随着技术的发展,GPT-3 将在越来越多的领域得到应用。

4.GPT3.5 大语言模型

GPT3.5 是一款由 OpenAI 开发的聊天机器人模型,它能够模拟人类的语言行为,与用户进行自然的交互。它的名称来源于它所使用的技术—— GPT-3 架构,即生成式语言模型的第 3 代,同时,基于 GPT3.5 开发出 ChatGPT 智能聊天机器人模型。 GPT3.5 通过使用大量的训练数据来模拟人类的语言行为,并通过语法和语义分析,生成人类可以理解的文本。它可以根据上下文和语境,提供准确和恰当的回答,并模拟多种情绪和语气。这样,就可以让用户在与机器交互时,感受到更加真实和自然的对话体验。

GPT3.5 模型上和之前 GPT-3 都没有太大变化,主要变化的是训练策略变了,用上了强化学习。如下图为 GPT3.5 模型结构图:

4.1 GPT3.5 训练策略

GPT3.5 训练策略采用奖励模型进行训练,一个奖励模型(RM)的目标是刻画模型的输出是否在人类看来表现不错。即,输入 [提示 (prompt),模型生成的文本] ,输出一个刻画文本质量的标量数字。

奖励模型可以看做一个判别式的语言模型,因此可以用一个预训练语言模型热启,而后在 [x=[prompt,模型回答], y = 人类满意度] 构成的标注语料上去微调,也可以直接随机初始化,在语料上直接训练。

4.2 基于强化学习(RL)进行语言模型优化

GPT3.5 将初始语言模型的微调任务建模为强化学习(RL)问题,因此需要定义策略(policy)、动作空间(action space)和奖励函数(reward function)等基本要素。
策略就是基于该语言模型,接收 prompt 作为输入,然后输出一系列文本(或文本的概率分布);而动作空间就是词表所有 token 在所有输出位置的排列组合(单个位置通常有 50k 左右的 token 候选);观察空间则是可能的输入 token 序列(即 prompt),为词表所有 token 在所有输入位置的排列组合;而奖励函数则是基于奖励模型训练好的 RM 模型,配合一些策略层面的约束进行的奖励计算。
计算奖励(reward):

  • 基于前面的预先富集的数据,从里面采样 prompt 输入,同时输入给初始的语言模型和当前训练中的语言模型(policy),得到两个模型的输出文本 y1,y2。用奖励模型 RM 对 y1、y2 打分,判断谁更优秀。打分的差值便可以作为训练策略模型参数的信号,这个信号一般通过 KL 散度来计算 “奖励 / 惩罚” 的大小。若 y2 文本的打分比 y1 高的越多,奖励就越大,反之惩罚则越大。这个 reward 信号就反映了文本整体的生成质量。
  • 通过这个 reward,便可以根据 Proximal Policy Optimization (PPO) 算法来更新模型参数。
    该阶段流程如下图所示:

4.3 模型优缺点

GPT3.5 作为自然语言处理领域的重要技术之一,具有非常广泛的应用前景和发展潜力。通过对话生成技术,可以实现智能客服、知识问答系统、自然语言生成等多种应用场景,大大提高了人机交互的效率和便利性。随着计算机技术的不断发展和深度学习算法的不断进步,GPT3.5 的应用领域也将不断扩展和深化,为人们提供更加先进、高效、智能的自然语言处理服务。下图为两个提示的 GPT3.5 输出。

  • GPT3.5 优点:

    1. 多功能性:GPT3.5 可以回答各种问题,提供创意灵感,支持语音识别等多种功能,可以应用于多个领域,如技术支持、智能客服、文本生成等。

    2. 自然语言处理能力:GPT3.5 具备较强的自然语言处理能力,可以模拟人类对话,表达思想和感情,提供更加自然流畅的回答。

    3. 多语种支持:GPT3.5 支持多种语言,可以满足不同国家和地区的语言需求。

    4. 智能学习:GPT3.5 可以通过对大量数据进行学习,不断提高自身的表达能力和回答准确率,具备一定的智能学习能力。

    5. 便捷性:GPT3.5 可以通过第三方的应用程序或者网站、OpenAI 提供的 API 或者在 OpenAI 官方网站上使用,使用起来非常便捷。

  • GPT3.5 缺点:

    1. 可能存在偏见:由于 GPT3.5 是通过对大量数据进行学习得到的,可能存在数据偏见的问题。这可能导致 GPT3.5 对某些群体或某些观点的回答存在偏见。

    2. 缺乏人情味:尽管 GPT3.5 可以模拟人类对话,但它仍然缺乏真正的情感和人性化,无法像真正的人类一样进行复杂的思考和情感表达。

    3. 需要大量数据:为了让 GPT3.5 具备较高的回答准确率和表达能力,需要训练大量的数据,这需要消耗大量的时间和资源。

    4. 可能存在安全隐患:在使用 GPT3.5 模型时,需要输入一定的文本或语音数据,这可能会导致个人隐私泄露的风险。

5.GPT4 大语言模型

GPT-4(第 4 代生成式预训练变换模型 Generative Pre-trained Transformer 4)是一个大型多模态模型,能够接受图像和文本输入,并输出文本。GPT4 依旧采用 Transformer 模型结构,具有处理图片的能力,模型结构不再是 Decoder-only,而是具有 Encoder 完成图像的编码。如下图所示,GPT4 指出这幅图把一个大而过时的 VGA 接口插入一个小而现代的智能手机充电端口是荒谬的。

GPT4 模型比 GPT3 模型参数量增大数倍,模型参数量或接近万亿级别,为了训练 GPT4,OpenAI 使用了 Microsoft 的 Azure 云计算服务,其中包括连接在一起的数千个 Nvidia A100 图形处理单元或 GPU。GPT4 在训练策略中提出 RBRMS(基于规则的奖励模型)来处理安全性问题。

5.1 GPT4 模型安全性

GPT-4 做了大量的工作来保证模型的安全性,首先聘请了 50 余位不同方向的领域专家进行对抗测试和红队测试,二是训练了一个基于规则的奖励模型(Rule-Based Reward Models, RBRMs)+RLHF 来辅助模型的训练。

RBRMS(Rule-Based Reward Models):目的是通过正确的奖励引导模型的训练,来拒绝生成有害的请求以及不拒绝无害的请求。

RLHF(Reinforcement Learning from Human Feedback):即用强化学习的方法,利用人类反馈信号直接优化语言模型。训练过程如下图所示,可以分解为三个核心步骤:

  1. 多种策略产生样本并收集人类反馈
  2. 训练奖励模型
  3. 训练强化学习策略,微调 LM

5.2 模型对比

  1. 模型规模:GPT-4 的规模比 GPT-3 更大,包括更多的参数和更深的网络结构。随着规模的增加,GPT-4 能够捕捉更为复杂的语言模式和语义关系,从而提高对自然语言的理解和生成能力。

  2. 性能提升:由于规模的扩大,GPT-4 相较于 GPT-3 在多数自然语言处理任务中表现出更高的性能。这包括阅读理解、机器翻译、摘要生成、问答等任务。这意味着 GPT-4 能够更好地理解用户输入,生成更准确、更自然的回复。

  3. 训练数据和数据清洗:GPT-4 使用了更新、更丰富的训练数据集。相较于 GPT-3,GPT-4 在数据筛选和清洗方面采取了更为严格的标准,以减少训练数据中的错误信息、过时内容和偏见。

  4. 微调能力:GPT-4 在微调方面的表现优于 GPT-3,这意味着使用较少的标签数据,GPT-4 就能适应特定任务和领域。这使得 GPT-4 在个性化定制和特定场景下的应用更为灵活和高效。

  5. 鲁棒性和可解释性:GPT-4 在模型鲁棒性和可解释性方面取得了一定的进展。通过引入新的技术和方法,GPT-4 能够更好地处理异常输入、抵抗对抗性攻击,同时提供关于其预测的可解释性。

  6. 优化资源消耗:虽然 GPT-4 的规模更大,但 OpenAI 已经采取了一系列优化措施,以降低模型在训练和推理阶段的资源消耗。这使得 GPT-4 在保持高性能的同时,降低了计算成本和环境影响。

  7. 生成策略的改进:GPT-4 在生成策略方面进行了优化,提高了输出文本的质量、多样性和可控性。这意味着 GPT-4 在生成回复时能够更好地满足用户的需求和偏好,同时降低了生成无关、重复或不恰当内容的风险。

  8. 更广泛的应用领域:得益于性能的提升和优化措施,GPT-4 在各种应用领域具有更广泛的适用性。除了传统的自然语言处理任务外,GPT-4 还能够应对更复杂的场景,如多模态任务、知识图谱生成等。

  9. 社区支持与开发工具:随着 GPT-4 的推出,OpenAI 也为开发者提供了更丰富的支持资源和工具,包括 API、SDK、预训练模型等。这使得开发者更容易在自己的项目中集成和利用 GPT-4。

GPT-4 比以前的模型表现出更多的常识性,如下图案例所示:

5.3 应用

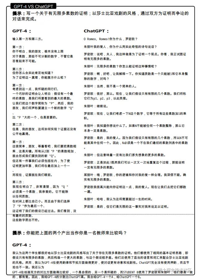
多模式和跨学科构成:GPT-4 不仅在文学、医学、法律、数学、物理科学和编程等不同领域表现出高度的熟练程度,而且还能流畅地结合多个领域的技能和概念,显示出对复杂思想的理解能力令人印象深刻。下图为 GPT-4 和 ChatGPT 在跨学科任务上的比较案例:

代码生成:GPT-4 能够在非常高的水平上进行编码,无论是从指令编写代码还是理解现有代码,能够处理广泛的编码任务,从编码挑战到现实世界的应用,从低级汇编到高级框架,从简单的数据结构到复杂的程序,还可以对代码的执行进行推理,模拟指令的效果,并以自然语言解释结果,甚至可以执行伪代码,这需要解释在任何编程语言中都无效的非正式和模糊的表达。如下图为 GPT-4 执行 Python 代码案例:

GPT4 在各个领域的应用场景给人类带来了革新力量,除了上述的应用领域外,还有以下应用领域:

  1. 内容创作与编辑:
    GPT-4 在文本生成方面的优秀表现为创作者提供了强大的支持。从撰写软文、博客文章到书籍创作,GPT-4 都能够根据用户需求生成高质量的内容。同时,GPT-4 还具有智能纠错和编辑功能,能帮助用户快速优化文本,提高工作效率。

  2. 语言翻译:
    借助 GPT-4 的深度学习技术,语言翻译领域得以实现实时、准确的翻译服务。GPT-4 支持多种语言之间的互译,为国际交流和合作提供了便捷的语言沟通桥梁。

  3. 客服与支持:
    越来越多的企业开始将 GPT-4 应用于在线客服系统,实现智能、高效的用户服务。GPT-4 可以根据用户提问快速生成准确、专业的回答,大大提高了客户满意度和客服效率。

  4. 智能教育:
    GPT-4 在教育领域的应用前景也十分广阔。AI 辅导系统可以为学生提供个性化的学习建议和答疑解惑服务。此外,GPT-4 还可用于编写教材、教案等教育资源,为老师们分担工作负担。

  5. 游戏开发:
    GPT-4 在游戏领域也发挥着重要作用。开发者可以利用 GPT-4 生成各种游戏场景、角色对话和剧情设计,为玩家创造丰富、独特的游戏体验。

  6. 语音助手:
    语音助手已经成为人们日常生活中不可或缺的一部分。GPT-4 通过自然语言处理技术,使得语音助手可以更好地理解用户的需求并提供更精确的回应,满足人们在生活、工作等方面的需求。

  7. 数据分析与可视化:
    GPT-4 可应用于数据分析领域,通过对大量数据进行深度挖掘,帮助企业和个人发现潜在价值。同时,GPT-4 还能生成清晰易懂的可视化图表,使数据分析结果更直观、更易于理解。

  8. 法律咨询:
    借助 GPT-4 的知识储备和智能推理能力,用户可以在法律问题上获得专业的解答和建议。这将大大降低人们在法律咨询方面的成本和时间投入。

  9. 医疗领域:
    GPT-4 在医疗领域的应用也日益受到关注。AI 模型可以协助医生进行病例分析、诊断建议等工作,提高医疗服务的准确性和效率。此外,GPT-4 还可以为患者提供健康咨询和科普知识,提高大众的健康意识。

  10. 人工智能伦理与监管:
    随着 GPT-4 等 AI 技术的普及,人工智能伦理和监管问题日益凸显。GPT-4 可以帮助相关机构研究、制定相应的政策和规范,确保 AI 技术在合规、安全的环境下发展。

更多优质内容请关注公号&知乎:汀丶人工智能;会提供一些相关的资源和优质文章,免费获取阅读。