Android程序员薪资还没有20K,只能说明你做的还不够

172 阅读5分钟

在这里插入图片描述

前言

过去十年是移动互联网发展的黄金时期, 身为程序员的我们也享受到了互联网告诉发展的红利,只要你是个程序员,那么你的薪水绝对是处于同龄人的顶尖水平。

发展到今天,Android经历了曙光期、成长期、成熟期、已经进入 饱和期 , 市场上初级开发者达到了饱和,移动互联网的寒冬也随之到来。 很多Android开发找工作没以前好找,某些岗位甚至百里挑一,现如今没个三五年从业经验,缺乏让HR 眼前一亮的简历,其它都是刷刷的翻过,卷翻天了。

而中高级开发人员却是企业青睐的对象,工资越来越高,同时也出现了市场岗位情况是中低端开发人员多人竞争一个岗位,而中高级开发人员一人竞争多个岗位的现状。

高端人才路线才是可持续发展道路,这也是我为什么说“薪资还没有20K,只能说明你做的还不够

20K已经是你的终点,对于高级开发可能仅仅是起点。

Android程序员薪酬

Android程序员开发年限及薪资:

img

如果你的薪资还没超越 20K ,说明你的安卓做的还不够好。

一方面,技术能力,知识面太窄了

建议多个模块功能都尝试一下。不能仅仅在自己公司的项目上,其他方面都不太精通。这样的结果,对自己发展不太好。(比如,对自己公司的功能做的贼好。贼了解。问一个其他方面功能模块,就不知道了。建议多方面都发展,并且多做数据分析。比如百度指数,阿里指数,APP功能指数,今日头条指数。然后自己往这些方向发展一下。

第二:有的人是真的有能力,会做;但是能继续深入的理解原理,或者知道原理了,自己怎么去解决问题(而不是百度解决)的能力就差一点了。

比如很多人在面试中都面临的,不会说,但是你会写,能写出来。为什么不会说,因为不是清楚系统的理解,所以不能回答的很好。

现实是我们夯实技术,扩展知识面之后,20K 是比较容易达到的,但是想过 30K 就很难了。那些能在 github 写自己开源项目,比如 okhttp,retrofit ,rxjava 这样重量级开源框架的 coder 才能过 50K 。

这期中的差距,大家自己体会吧,努力可以过 20k,长久不停的努力积累之后才有过 30K 的希望,道路任重道远,大家努力珍重。再这期中要平衡工作,生活,家庭,健康是个大问题,唯有高效率才是根本出路~

Android层级划分

通常,我们将 android水平可以划分为:入门,初级,中级,高级,资深

但是这样的划分对我们没有什么指导意义,不同层级的Android开发者的不同行为,我们该如何进阶和规划呢?

第一层:普通程序员

第二层:熟练开发者、高级开发工程师、技术组长

第三层:技术专家、架构师、一线经理

第四层:科学家、研究员、首席(资深)架构师、部门研发总监

Android程序员进阶

如果你现在还只停留在表面的框架,对于实现机制和原理不求甚解,很容易就会被淘汰,而且会导致你停滞不前,一味的省事CRUD是万万达不到进阶的地步。 想要进阶,知识面不仅要宽;而且还要深入理解底层;更要有符合市场行情的技术。

比如:在 Android 中你对移动架构有独特的见解,亦或者在性能优化上有一定的造诣,或者你熟悉Framework开发,这都是属于很吃香的。所以简单来说:一定要有一个能拿得出手的核心技能。

要达到这个程度,不仅仅需要自己努力学习与钻研,也需要系统化的学习指南助力。

之前我有整理过Android Framework源码指南,无偿分享给大家!

详细Vx关注公众号:Android老皮

《Android Framework源码开发揭秘》

本学习手册深入剖析了Android系统源代码,详细讲解了Android框架初始化过程及主要组件的工作原理,旨在通过实例和案例介绍 Android Framework 的核心概念和技术,从而帮助开发者更好地理解 Android 应用程序的设计和开发。 该手册适合具有一定 Android 应用开发经验的程序员,希望能通过深入学习 Android Framework 来帮助开发者更好地理解和掌握这一技术。

img

第一章 系统启动流程分析

Android系统完整的启动过程,从系统层次角度可分为 Linux 系统层、Android 系统服务层、Zygote进程模型三个阶段; 知识要点:

第一节 Android启动概括、

第二节 init.rc解析、

第三节 Zygote、

第四节 面试题

img

第二章 跨进程通信IPC解析

Binder作为Android进程间通信的机制,可以看做是一个驱动。在Android中,常见的进程间通信例如系统类的:打电话、闹钟等;自己创建的:像WebView、视频播放、音频播放、大图浏览等。

img

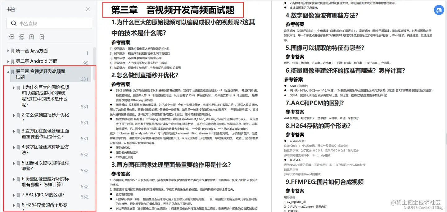
第三章 Handler源码解析

第一节 源码分析

第二节 难点问题

第三节Handler常问面试题

img