中项输入输出总结

282 阅读1分钟

中项

中项的十大管理

中项的十大管理
整体管理
范围管理
进度管理
成本管理
质量管理
人力资源管理
沟通管理
风险管理
采购管理
干系人管理

五个过程组

1689583313455.png

每个管理的过程组

整体管理

1691150990602.png

范围管理

image.png

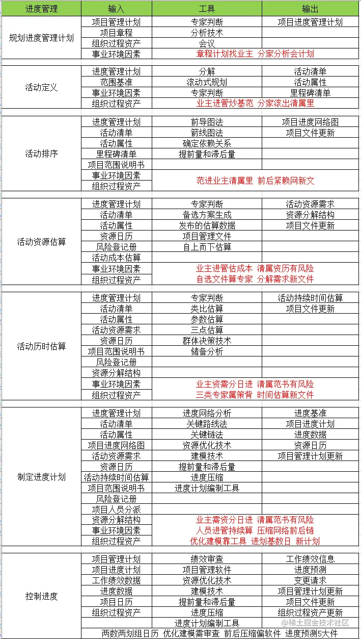
进度管理

进度管理.png

成本管理

1689931873434.png

质量管理

1689931900228.png

人力资源管理

image.png

沟通管理

image.png

风险管理

1690965952566.png

采购管理

1691052067657.png

干系人管理

1691052091298.png