深入linux内核理解NIO与Epoll

187 阅读7分钟

IO模型

IO模型就是说用什么样的通道进行数据的发送和接收,Java共支持3种网络编程IO模式:BIO,NIO,AIO

BIO(Blocking IO)

同步阻塞模型,一个客户端连接对应一个处理线程

image.png

BIO代码示例:

public class SocketServer {
   public static void main(String[] args) throws IOException {
      ServerSocket serverSocket = new ServerSocket(9000);
      while (true) {
         System.out.println("等待连接。。");
         //阻塞方法
         Socket clientSocket = serverSocket.accept();
         System.out.println("有客户端连接了。。");
         handler(clientSocket);
         //可以通过新建线程或者线程池来优化
            /*new Thread(new Runnable() {
                @Override
                public void run() {
                    try {
                        handler(clientSocket);
                    } catch (IOException e) {
                        e.printStackTrace();
                    }
                }
            }).start();*/
      }
   }

   private static void handler(Socket clientSocket) throws IOException {
      byte[] bytes = new byte[1024];
      System.out.println("准备read。。");
      //接收客户端的数据,阻塞方法,没有数据可读时就阻塞
      int read = clientSocket.getInputStream().read(bytes);
      System.out.println("read完毕。。");
      if (read != -1) {
         System.out.println("接收到客户端的数据:" + new String(bytes, 0, read));
      }
      clientSocket.getOutputStream().write("HelloClient".getBytes());
      clientSocket.getOutputStream().flush();
   }
}
public class SocketClient {
   public static void main(String[] args) throws IOException {
      Socket socket = new Socket("localhost", 9000);
      //向服务端发送数据
      socket.getOutputStream().write("HelloServer".getBytes());
      socket.getOutputStream().flush();
      System.out.println("向服务端发送数据结束");
      byte[] bytes = new byte[1024];
      //接收服务端回传的数据
      socket.getInputStream().read(bytes);
      System.out.println("接收到服务端的数据:" + new String(bytes));
      socket.close();
   }
}

阻塞主要体现在哪个地方?

1.服务端启动后等待客户端连接时,即accept方法会阻塞。

2.连接建立后,等待客户端发送数据时会阻塞。即getInputStream().read(bytes)方法

缺点:

1、IO代码里read操作是阻塞操作,如果连接不做数据读写操作会导致线程阻塞,浪费资源

2、如果请求很多,会导致服务器线程太多,压力太大。

应用场景:

BIO 方式适用于连接数目比较小且固定的架构, 这种方式对服务器资源要求比较高, 但程序简单易理解。

NIO(Non Blocking IO)

同步非阻塞,服务器实现模式为一个线程可以处理多个请求(连接),客户端发送的连接请求都会注册到多路复用器selector上,多路复用器轮询到连接有IO请求就进行处理,JDK1.4开始引入。

应用场景:

NIO方式适用于连接数目多且连接比较短(轻操作) 的架构, 比如聊天服务器, 弹幕系统, 服务器间通讯,编程比较复杂

NIO非阻塞代码示例:

public class NioServer {
   // 保存客户端连接
   static List<SocketChannel> channelList = new ArrayList<>();
   public static void main(String[] args) throws IOException {
      // 创建NIO ServerSocketChannel,与BIO的serverSocket类似
      ServerSocketChannel serverSocket = ServerSocketChannel.open();
      //绑定端口
      serverSocket.socket().bind(new InetSocketAddress(9000));
      //配置为非阻塞
      serverSocket.configureBlocking(false);
      System.out.println("服务启动成功");
      while(true){
         // 非阻塞模式accept方法不会阻塞,否则会阻塞
         // NIO的非阻塞是由操作系统内部实现的,底层调用了linux内核的accept函数
         SocketChannel socketChannel = serverSocket.accept();
         if (socketChannel != null) { // 如果有客户端进行连接
            System.out.println("连接成功");
            // 设置SocketChannel为非阻塞
            socketChannel.configureBlocking(false);
            // 保存客户端连接在List中
            channelList.add(socketChannel);
         }
         // 遍历连接进行数据读取
         Iterator<SocketChannel> iterator = channelList.iterator();
         while (iterator.hasNext()) {
            SocketChannel sc = iterator.next();
            ByteBuffer byteBuffer = ByteBuffer.allocate(128);
            // 非阻塞模式read方法不会阻塞,否则会阻塞
            int len = sc.read(byteBuffer);
            // 如果有数据,把数据打印出来
            if (len > 0) {
               System.out.println("接收到消息:" + new String(byteBuffer.array()));
            } else if (len == -1) { // 如果客户端断开,把socket从集合中去掉
               iterator.remove();
               System.out.println("客户端断开连接");
            }
         }
      }
   }
}

总结:如果连接数太多的话,会有大量的无效遍历,假如有10000个连接,其中只有1000个连接有写数据,但是由于其他9000个连接并没有断开,我们还是要每次轮询遍历一万次,其中有十分之九的遍历都是无效的,这显然不是一个让人很满意的状态。

public class NioSelectorServer {
   public static void main(String[] args) throws IOException, InterruptedException {

      // 创建NIO ServerSocketChannel
      ServerSocketChannel serverSocket = ServerSocketChannel.open();
      serverSocket.socket().bind(new InetSocketAddress(9000));
      // 设置ServerSocketChannel为非阻塞
      serverSocket.configureBlocking(false);
      // 打开Selector处理Channel,即创建epoll
      Selector selector = Selector.open();
      // 把ServerSocketChannel注册到selector上,并且selector对客户端accept连接操作感兴趣
      serverSocket.register(selector, SelectionKey.OP_ACCEPT);
      System.out.println("服务启动成功");

      while (true) {
         // 阻塞等待需要处理的事件发生
         selector.select();

         // 获取selector中注册的全部事件的 SelectionKey 实例
         Set<SelectionKey> selectionKeys = selector.selectedKeys();
         Iterator<SelectionKey> iterator = selectionKeys.iterator();

         // 遍历SelectionKey对事件进行处理
         while (iterator.hasNext()) {
            SelectionKey key = iterator.next();
            // 如果是OP_ACCEPT事件,则进行连接获取和事件注册
            if (key.isAcceptable()) {
               ServerSocketChannel server = (ServerSocketChannel) key.channel();
               SocketChannel socketChannel = server.accept();
               socketChannel.configureBlocking(false);
               // 这里只注册了读事件,如果需要给客户端发送数据可以注册写事件
               socketChannel.register(selector, SelectionKey.OP_READ);
               System.out.println("客户端连接成功");
            } else if (key.isReadable()) {  // 如果是OP_READ事件,则进行读取和打印
               SocketChannel socketChannel = (SocketChannel) key.channel();
               ByteBuffer byteBuffer = ByteBuffer.allocate(128);
               int len = socketChannel.read(byteBuffer);
               // 如果有数据,把数据打印出来
               if (len > 0) {
                  System.out.println("接收到消息:" + new String(byteBuffer.array()));
               } else if (len == -1) { // 如果客户端断开连接,关闭Socket
                  System.out.println("客户端断开连接");
                  socketChannel.close();
               }
            }
            //从事件集合里删除本次处理的key,防止下次select重复处理
            iterator.remove();
         }
      }
   }
}

NIO 有三大核心组件: Channel(通道), Buffer(缓冲区),Selector(多路复用器)

1、channel 类似于流,每个 channel 对应一个 buffer缓冲区,buffer 底层就是个数组

2、channel 会注册到 selector 上,由 selector 根据 channel 读写事件的发生将其交由某个空闲的线程处理

3、NIO 的 Buffer 和 channel 都是既可以读也可以写

image.png

NIO底层在JDK1.4版本是用linux的内核函数select()或poll()来实现,跟上面的NioServer代码类似,selector每次都会轮询所有的sockchannel看下哪个channel有读写事件,有的话就处理,没有就继续遍历,JDK1.5开始引入了epoll基于事件响应机制来优化NIO。

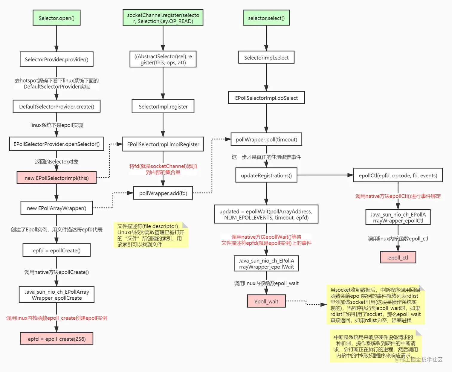
NioSelectorServer 代码里如下几个方法非常重要,我们从Hotspot与Linux内核函数级别来理解下

Selector.open() //创建多路复用器

socketChannel.register(selector, SelectionKey.OP_READ) //将channel注册到多路复用器上

selector.select() //阻塞等待需要处理的事件发生

NIO底层Epoll实现源码剖析 (2).jpg

总结:NIO整个调用流程就是Java调用了操作系统的内核函数来创建Socket,获取到Socket的文件描述符,再创建一个Selector对象,对应操作系统的Epoll描述符,将获取到的Socket连接的文件描述符的事件绑定到Selector对应的Epoll文件描述符上,进行事件的异步通知,这样就实现了使用一条线程,并且不需要太多的无效的遍历,将事件处理交给了操作系统内核(操作系统中断程序实现),大大提高了效率。

Epoll函数详解

int epoll_create(int size);

创建一个epoll实例,并返回一个非负数作为文件描述符,用于对epoll接口的所有后续调用。参数size代表可能会容纳size个描述符,但size不是一个最大值,只是提示操作系统它的数量级,现在这个参数基本上已经弃用了。

int epoll_ctl(int epfd, int op, int fd, struct epoll_event *event);

使用文件描述符epfd引用的epoll实例,对目标文件描述符fd执行op操作。

参数epfd表示epoll对应的文件描述符,参数fd表示socket对应的文件描述符。

参数op有以下几个值:

EPOLL_CTL_ADD:注册新的fd到epfd中,并关联事件event;

EPOLL_CTL_MOD:修改已经注册的fd的监听事件;

EPOLL_CTL_DEL:从epfd中移除fd,并且忽略掉绑定的event,这时event可以为null;

参数event是一个结构体

struct epoll_event {
   __uint32_t   events;      /* Epoll events */
   epoll_data_t data;        /* User data variable */
   };

   typedef union epoll_data {
   void        *ptr;
   int          fd;
   __uint32_t   u32;
   __uint64_t   u64;
   } epoll_data_t;

events有很多可选值,这里只举例最常见的几个:

EPOLLIN :表示对应的文件描述符是可读的;

EPOLLOUT:表示对应的文件描述符是可写的;

EPOLLERR:表示对应的文件描述符发生了错误;

成功则返回0,失败返回-1

int epoll_wait(int epfd, struct epoll_event *events, int maxevents, int timeout);

等待文件描述符epfd上的事件。

epfd是Epoll对应的文件描述符,events表示调用者所有可用事件的集合,maxevents表示最多等到多少个事件就返回,timeout是超时时间。

I/O多路复用底层主要用的Linux 内核·函数(select,poll,epoll)来实现,windows不支持epoll实现,windows底层是基于winsock2的select函数实现的(不开源)

selectpollepoll(jdk 1.5及以上)
操作方式遍历遍历回调
底层实现数组链表哈希表
IO效率每次调用都进行线性遍历,时间复杂度为O(n)每次调用都进行线性遍历,时间复杂度为O(n)事件通知方式,每当有IO事件就绪,系统注册的回调函数就会被调用,时间复杂度O(1)
最大连接有上限无上限无上限

Redis线程模型

Redis就是典型的基于epoll的NIO线程模型(nginx也是),epoll实例收集所有事件(连接与读写事件),由一个服务端线程连续处理所有事件命令。

Redis底层关于epoll的源码实现在redis的src源码目录的ae_epoll.c文件里,感兴趣可以自行研究。