人工智能与营销新纪元 2023 AI+

545 阅读42分钟

image-20230715152527243

人工智能是什么?

有望飞跃式提升营销生产力的变革力量

人工智能是研究、开发用于模拟、延伸和扩展人的智能的理论、方法、技术及应用系统的一门新的 技术科学。是计算机科学的一个分支,它企图了解智能的实质,并生产出一种新的能以人类智能相 似的方式做出反应的智能机器。

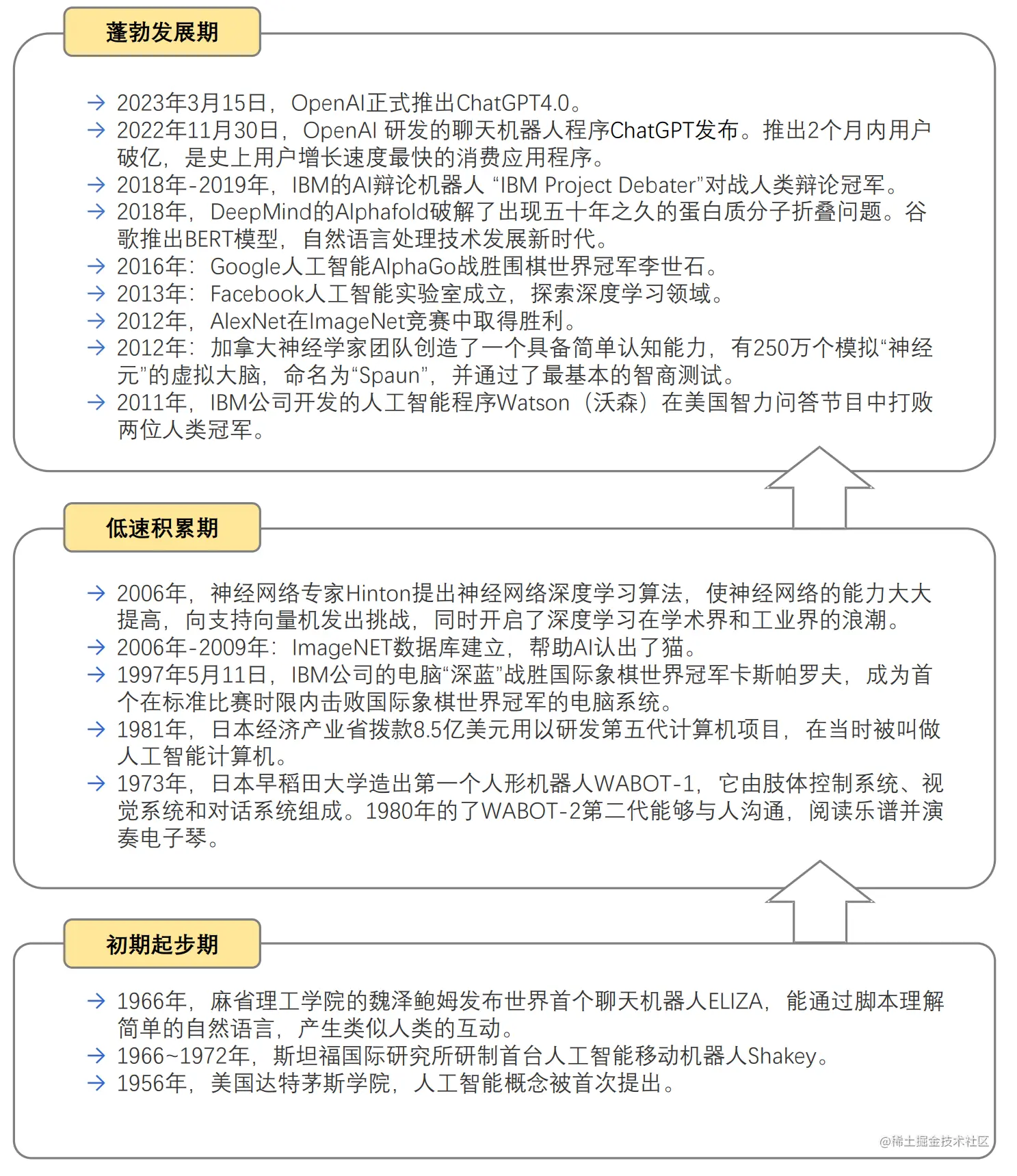
1956年夏季,美国达特茅斯学院举办的人类第一次人工智能研讨会。一批年轻科学家在聚会中共同 研究和探讨用机器模拟智能的一系列有关问题,其中约翰·麦卡锡等人提出了“人工智能”这一术语, 这是人工智能概念的起源,也标志着“人工智能”这门新兴学科的正式诞生。

人工智能从诞生以来,理论和技术日益成熟,应用领域也不断扩大。可以说人工智能正在推动人类 社会的第四次飞跃发展,有望成为继蒸汽,电力,信息技术之后,再一次飞跃式提升生产力的技术 变革力量,这一变革有望在二十年内实现。

在生产效率方面,人工智能将推动当前世界的技术和创新,使生产效率大幅提升,加速经济的增长。 在就业上,一方面对现有就业结构将产生破坏和解构,人工智能技术会对一些岗位形成颠覆,造成 失业;另一方面,在破坏的同时也在重构,新技术带来新生产方式,和新服务模式,从而必将催生 出大量的新业务、新需求、新职业。

image-20230715152622454

人工智能的发展历程

源起50年代的人工智能,2010年后进入蓬勃发展期

image-20230715152709991

人工智能模型分类

从分析式AI到生成式AI

人工智能模型可以分为“分析式人工智能”(Analytical AI)和“生成式人工智能”(Generative AI)两种, 2022年底,生成式AI ChatGPT系列以强大的内容生成能力和接近人类水平的“聪明”程度在人类世界 带来巨大震撼。

image-20230715152827785

中国人工智能产业

产业前景和产业链

人工智能的产业结构将包括基础层、技术层、应用层三个部分。不同层面企业所研发的方向,提供 的产品和服务都不相同。2020年后,随着基础层、技术层的能力巩固,应用层也蓄势待发,预期在3 年内会出现更多商业可用的大模型和应用产品。 中国市场的生成式AI商业应用规模正在快速增长中,根据中关村大数据产业联盟发布的《中国AI数字商 业展望2021-2025》报告,预期到2025年,中国生成式AI商业应用规模将达到2070亿元,未来五年的年 均增速84%。

根据Gartner《2021年预测:人工智能对人类和社会的影响》给出的积极预测,到2023年,将有20%的 内容被生成式AI所创建。至2025年,预计生成式AI产生的数据将占所有数据的10%。

image-20230715152905046

人工智能的产业结构将包括基础层、技术层、应用层三个部分。不同层面企业所研发的方向,提供 的产品和服务都不相同。2020年后,随着基础层、技术层的能力巩固,应用层也蓄势待发,预期在3 年内会出现更多商业可用的大模型和应用产品。

image-20230715152937488

人工智能相关技术

机器学习、自然语言处理、计算机视觉、知识推理等

一般企业机构很难分辨哪些AI技术具有真正的业务价值。根据Gartner《2022年人工智能技术成熟度曲线》 报告,随着越来越多的企业机构认为风险已下降至可接受程度,AI技术采用开始进入快速增长阶段,包括 复合人工智能、决策智能和边缘人工智能,预计在2到5年内将成为主流采用的创新。这些创新的早期采用 可以推动显著的竞争优势和商业价值,并缓解与人工智能模型脆弱性相关的问题。

image-20230715153030484

人工智能的“智能涌现”

更强大、更接近于“人”的通用人工智能

AI发展强大后,成为更接近于“人”的能力的人工通用智能AGI(Artificial general intelligence),可以像人 一样完成更复杂的工作,我们以ChatGPT-4为例:

  1. 胜任更复杂的任务:在各种为人类设计的考试中,ChatGPT-4超过多数人类考生得分,基于一个图片 的输入,就可以解出复杂的物理题目,这意味着AI可以替代真人完成基于经验的重复工作
  2. 多模态的理解能力:可以进行图片分析,OpenAI CEO在发布会上展示GPT-4能够把草图转化为前端 页面代码,这意味着结合智能物联网(AIOT),AI可以在与真人的交互应用上有巨大突破
  3. 整合更多应用:ChatGPT是一个开放性的生态,拥有联网+插件,有整合更多应用的可能性。首批插 件包括旅行、购物、航班住宿、餐饮外卖、购物、协同办公,可完成各类任务。正如iphone的出现 颠覆了手机一样,ChatGPT的出现使人工智能也进入了AI的iPhone时代。

image-20230715153116845

人工智能市场现状

国内市场互联网大厂、科技公司、院校机构密集建设发布AI大模型,鏖战正酣

image-20230715153155165

image-20230715153215998

AI大咖说-核心玩家观点

AI是时代最重要的行业机会,将带来深远的影响

我们最开始以为(人工智能)是互联网十年不遇的机会,但是越想越觉得,这是几百年不遇的,类似发 明电的工业革命一样的机遇。互联网企业应该扎实做好底层的算法、算力、数据和更关键的场景落地, 而不是为了提振股价急于展示半成品,“公司总收入实现坚实增长,反映了收入结构的改善和经营效率的 提升。腾讯正大力投入建设人工智能的能力和云基础设施,以拥抱基础模型带来的机会,相信人工智能 将会成为业务发展的倍增器。(2023年5月18日 腾讯股东大会)

——马化腾 腾讯公司创始人

人工智能技术飞速发展过程中,确实有可能出现对人类不利的方向。 防止失控,需要拥有先进AI技术的 国家通力协作,从人类命运共同体的高度来制定规则。要参与规则的制定,就要先上牌桌,才能拥有话 语权,才有全球竞赛的入场券。(20230526 中关村论坛)

我不担心大模型会导致人类工作机会减少、生活会变差,AI取代不了人,而是为我们创造更多机会和自由 (20230518 天津世界智能大会)。

——李彦宏 百度创始人、董事长兼首席执行官

人工智能将会对全球经济、社会和生活带来深远的影响。首先,人工智能将会改变传统的制造业和服务 业,使得生产效率和服务质量得到提升。其次,人工智能将会加速自动化和智能化的进程,减少人力成 本,提高生产效率和竞争力。最后,人工智能将会带来更多的创新和就业机会,促进社会经济的发展。中国AI领域发展的一个重要特点是,越来越多的企业开始将人工智能技术应用于业务场景中,从而提升效率和创新能力。这不仅包括阿里巴巴这样的电商巨头,也包括了很多中小企业

——马云 阿里巴巴集团创始人

一个真正的人工智能时代开始了。GPT之前是弱人工智能,3.5开创了通用人工智能时代,同时开启了强人 工智能。未来或将发展到超级人工智能。不能把GPT只看做玩具、看作聊天工具、看作搜索引擎,背后的 超级大脑,代表了超级人工智能时代的来临。大模型的威力才刚刚开始。

新工业革命到来,任何行业都值得被人工智能重塑。一个产品如果没有AI的加持和改变,只能是大刀长矛, 很可能被人们降维打击。

——周鸿祎 360公司创始人、董事长兼CEO

AI大咖说-核心玩家观点

头部玩家做层底算力&大模型,小玩家做应用和垂直

未来在AI大模型上会风起云涌,不只是微软一家。人工智能软件平台公司对人类社会的直接贡献可 能不到2%,98%都是对工业社会、农业社会的促进,AI服务普及需要5G的连接。我们公司除了会做 AI的底层算力平台,应用平台不是我们的选项。我们公司别的都不会,所以我们只好聚焦在这方面, 为建立一个适应社会需求的算力平台而奋斗。(2023年2月火花奖座谈会)

1、高质量的数据是人工智能的前提和基础,高质量数据输出要作为作业完成的标准;

2、要聚焦投入,敢于投资,成功只是时间迟早的问题;

3、人工智能要聚焦投入不要全面开花,先纵向打好歼灭战,旗开得胜后再横向扩张。( 2023年5月 人工智能应用GTS研讨会)

——任正非 华为技术有限公司主要创始人兼总裁

经常有朋友问我,小米对大模型和AIGC怎么看?我统一回复如下:小米在AI领域已经耕耘多年,有AI实验室,小爱同学,自动驾驶等团队。对于大模型,我们当然会全力以赴,坚决拥抱。我们正在 研发一些有趣的技术和产品,等我们打磨好了,再给大家展示。( 2023年4月14日 微博)

——雷军 小米科技创始人

广告行业的本质,是基于好的策略和消费者洞察,生成好创意,再通过好的渠道和消费者沟通。过 去二十年,媒体已最大限度数字化,但协同效应却一直未出现,消费者可以被归入上千种圈层,但 营销侧却不能提供上千种创意,这是营销生产力的瓶颈。AI来了,创意的春天也来了,未来将是“千 人千渠道万创意”的时代,营销生产力将大爆发。

在人工智能高速发展、大模型百家争鸣的时代下,如果人类没有独特的见解和认知,以及高效的问 题解决能力,所做之事极有可能大模型也能做到。我相信人类仍然掌握评估标准的最终权力,机器 学习仍然需要人类反馈,我们要创造的是人机同行的美好世界。对于营销从业者来说,我们要持续 深入思考品牌的力量,扩大客户的需求,让我们的营销人员有更多的工作机会,而非满足于一时的 效果。

——吴明辉 明略科技创始人、董事长兼首席执行官

营销科学家眼中的AI

面对AI的多重感受:兴奋、激动、焦虑、不安、压力

2023年6月8-9日,秒针营销科学院在北京和上海举办了两场AI应用研讨会,超30位营销科学家参与 研讨,表达对AI的观点。面对AI的发展,营销科学家们的直观感受是多重的、混合的,表达最多的 词语是“兴奋”或“激动”的积极感受,同时也伴随着较多的“焦虑“”压力” “不确定”等负面感受。

多位科学家表示,AI给营销行业带来了较大的失业危机,使行业更卷。但同时也带来营销科学的春 天,带来了新生产力变革。

image-20230715153356406

营销科学家眼中的AI

期待AI能带来:行业的革命、更强的品牌、美好的生活

对于AI的期望,大部分营销科学家希望AI提升营销的效率,解放营销的生产力,让营销人的工作更 高效,通过技术为中国品牌赋能,同时在生活上,期待AI为消费者带来更美好的生活,更优质的体 验。

image-20230715153434597

人工智能对营销的意义

AI打破洞察和创意的瓶颈,带来营销生产力大爆发

人工智能正在重塑营销行业的生产力和生产关系。

营销生产力由三个要素决定:洞察能力、创意能力、媒介效能。

✓ 其中洞察能力包括对消费者需求、市场环境,行业趋势,竞争态势的数据和信息的采集、分析, 以及最终获得分析结果的能力和效率。

✓ 创意能力包括创造和生成文字、图片、视频、音频、网站等的生成能力、创新能力、和生产效率。

✓ 媒介包括如移动、电脑、电视、社媒、搜索、电商、线下等各种用于营销传播的媒体平台,品牌 和广告主使用这些渠道进行营销的能力和效率。

今天营销行业的AI大模型,打破了数据洞察和创意生产的发展瓶颈,可以十倍,甚至百倍的提升这两 个环节的生产能力和效率。可以断言,AI将带来营销生产力的大爆发。

image-20230715153517142

人工智能对营销的意义

所有的营销流程和任务,都值得用AI再做一遍

在新的生产关系中,所有的营销工作流程和工作任务,都值得用AI再做一遍。包括:营销洞察的流程 和方法,营销内容的生产模式,媒介平台服务客户、沟通客户的方式等。

image-20230715153556820

image-20230715153617450

实证1: AI的营销创造力水平

人工智能技术的发展可能带来新一轮的行业变革与人力替代,其中生成式人工智能的创造力水平 引发广泛讨论。

本研究聚焦于广告营销领域,采用双盲实验,招募专家和消费者来评价人工智能和人类在文案创 作能力上的差异。

image-20230715153651907

image-20230715153830652

实证1: AI的营销创造力水平

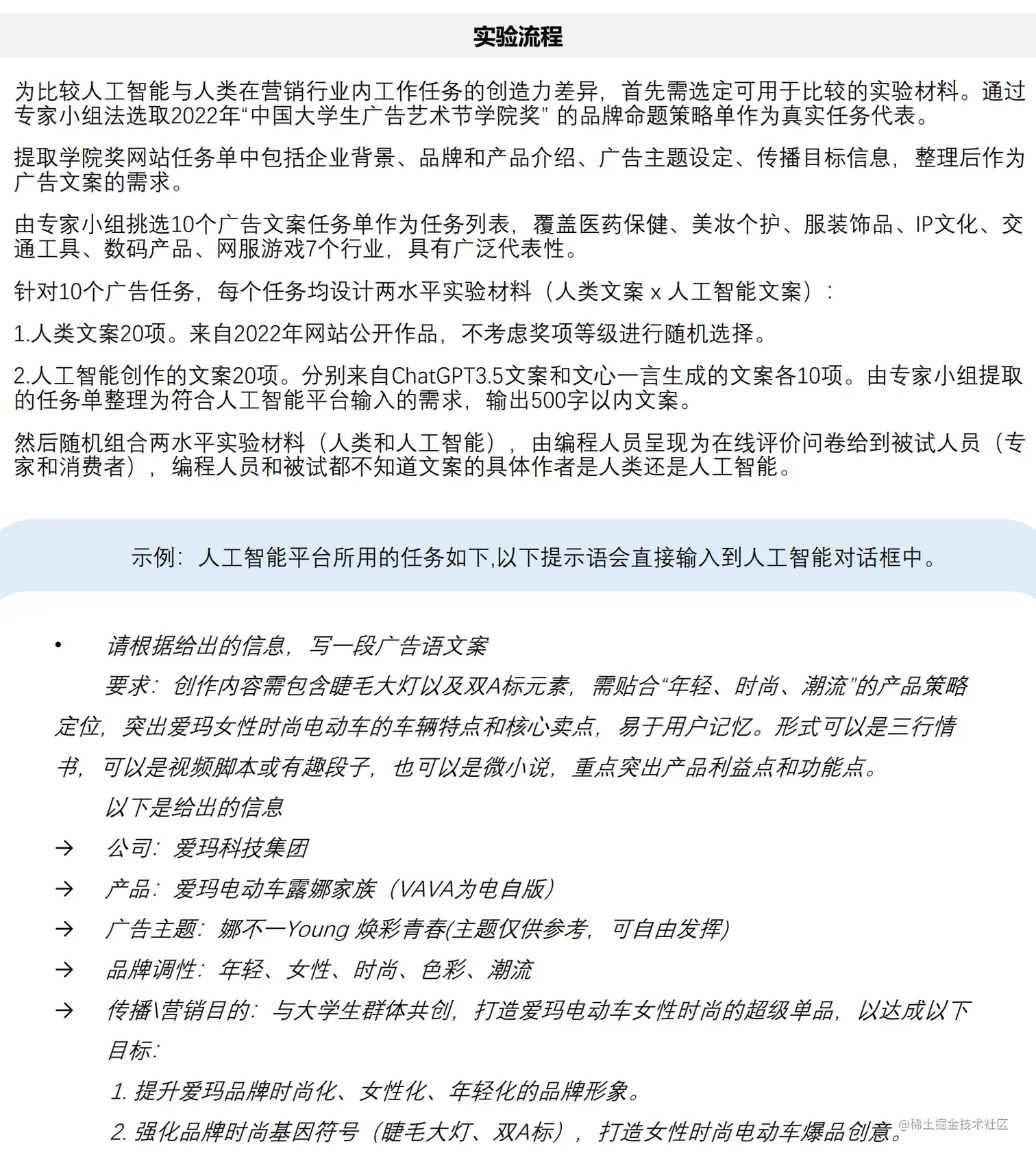
实验流程介绍

image-20230715153918010

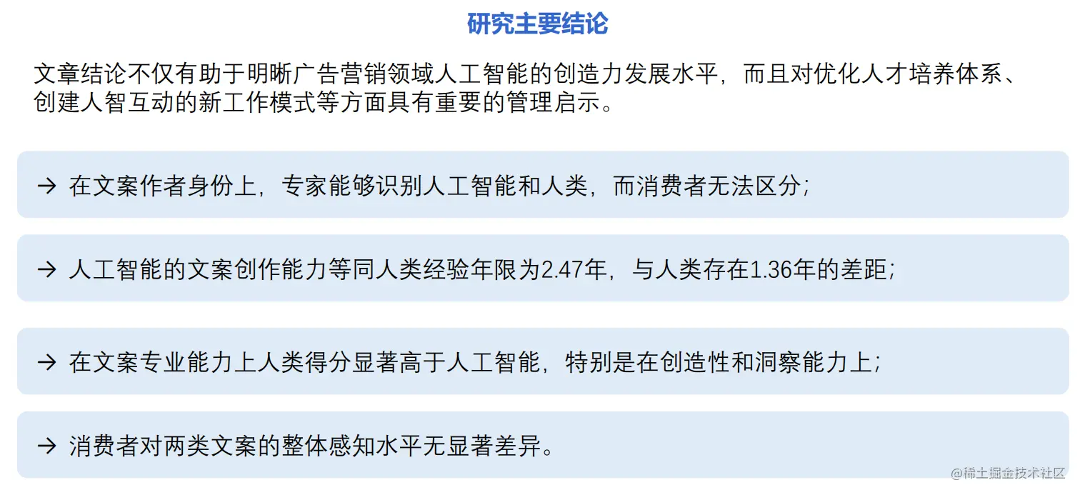
实证1: AI的营销创造力水平

研究成果:AI文案的可识别性及相匹配的工作年限

研究表明,专家对于文案作者是否为人类具有一定的分辨能力 。

→ 专家在59%的情况下能正确区分(其中62%能正确区分人类文案,57%能正确区分人工智能文案), 15%表示不确定,27%区分错误。专家对于判断的准确度并没有足够的信心,大部分选择“可能是”的选项。ChatGPT和文心一言在可分辨性并无显著差异。

普通消费者对于文案是否是人类撰写还是人工智能撰写无法分辨。

→ 消费者中人工智能文案被认为人类撰写(肯定是人类+可能是人类)的比例为55%,甚至略高于人 类的文案54%。人工智能撰写文案55%的情况下都被误认为人类撰写。可见,人工智能文案已经达到 消费者无法区分的状态,某种意义上通过了文案的图灵测试。

image-20230715154012379

从相匹配工作年限来看,人类文案对应的工作年限显著高于人工智能。

→ 此处人类文案主要来自大学生的参赛作品,专家给出的等同工作经验为3.83年(标准差2.19 年);人工智能文案对应经验年限为2.47年(标准差1.58年)。专家评价人工智能文案的等同经验 年数显著性低于人类,ChatGPT 和文心一言间无显著差异。

image-20230715154347737

实证1: AI的营销创造力水平

研究成果:AI文案的专业能力评价

对比发现,人类文案的专业能力显著高于人工智能文案。ChatGPT和文心一言二者在专业能力上没 有出现显著差异。

各项专业能力维度上,专家对人类文案和人工智能文案的评价结果表明:人类文案和人工智能文案 在“清晰完整”“容易理解”上的得分没有显著差异,不可区分;人工智能文案在“创造性”“消费者洞察” 和“商业洞察”上的得分显著低于人类文案 ,说明人工智能在创意创新、处理复杂事务等高级能力上 与人类仍存在差距。

image-20230715154431269

人类文案与两种人工智能文案在消费者感知水平上得分极为接近;分不同任务来看,人类文案与人工 智能文案相比,在少数任务上的表现比较好;但是多数任务并没有显著性感知差异,甚至对于一些任 务,消费者对于人工智能文案感知更好。

细分到具体的消费者感知子维度,人类文案在“容易理解”“相关性”上得分偏低,而在“独特”“信任”以及 “喜欢”上得分更高。

image-20230715154503528

实证2:消费者AIGC认知与反应

AIGC对营销行业的影响,不仅取决于处于“供给侧”的企业在营销实践中对AI的应用广度和深度,亦 取决于处于“需求侧”的消费者对AIGC的认知与接受。

消费者对AIGC的态度并不必然是积极的。学界已有研究发现消费者存在“算法厌恶” (Algorithm Aversion) 的倾向 (Castelo et al., 2019; B. Dietvorst et al., 2018; B. J. Dietvorst et al., 2015)。加之2022年 12月,视觉网站Artstation爆发反AI生成图片行动,并蔓延到各大AI生成内容领域。因此,研究“需求 侧”的消费者对AIGC的认知与反应就显得尤为必要。

复旦大学管理学院在2023年开展研究,聚焦于从需求侧探究消费者对AIGC的认知与反应,分析在社 交媒体内容中,广告文案的不同创作主体为”AI vs. 人类”时,是否会导致消费者差异化的响应。

image-20230715154541677

image-20230715154557158

实证2:消费者AIGC认知与反应

消费者无法准确分辨文案创作主体是AI还是人类

• 消费者完全无法准确分辨广告文案的创作主体是AI还是人类。

消费者完全无法准确分辨广告文案的创作主体。无论其看到的广告文案实际上是AIGC还是UGC,他们都会更倾向于认为文案是由人类所创作(57%)。

从识别率来看,消费者对文案创作主体的平均正确识别率仅为50.1%;当消费者看到的文案实际上是 UGC时,有57.4%的消费者做出了正确判断;当其看到的文案实际上是AIGC时,仅有42.8%消费者做出 了正确判断。

image-20230715154618058

• 自身写作能力强,以及对AIGC使用经验丰富的消费者,更能够做出相对准确的判断。

进一步的分析表明:女性消费者相对于男性消费者 (p = 0.03),自身写作能力强的消费者相对于弱的 消费者 (p = 0.006) 更能够对文案创作主体做出准确的判断。

此外,对AI技术越了解、使用AIGC工具越熟练的消费者,对文案创作主体做出准确判断的概率也更高 (p < 0.001)。

实证2:消费者AIGC认知与反应

消费者对AI文案的质量评价,与人类文案无明显差异

• 消费者对AI生成的广告文案内容质量的评价,与对人类撰写的文案质量评价无显著差异。

研究表明,当消费者并不确切了解创作主体时,他们对AI生成广告文案的内容质量的评价,与对人类撰写广告文案的内容质量评价并无显著差异。

甚至在某些维度上,消费者对AIGC的广告文案具有更高的评价。具体而言: 当消费者看到AIGC时(相 比于看到AIMC时),对广告文案中推荐的产品有着更高的了解意愿 (p = 0.003), 会更想查看帖子下方 的评论 (p = 0.045);当消费者看到AIGC时(相比于看到UGC时),会更相信帖子中介绍产品的内容 (p = 0.034)、更愿意转发该帖子 (p = 0.046)。

image-20230715154657817

实证2:消费者AIGC认知与反应

AIGC推荐低介入、搜寻型、体验型产品时消费者反馈更积极

• 当AIGC广告文案所推荐的产品是低介入、搜寻型产品时,会获得更为积极的消费者互动响应(点 赞、评论、转发)

相比于信任型产品(如保健品、营养品),当企业使用AIGC推荐搜寻型产品(如电脑、手机、相机 等电子产品)时,消费者会更想了解该产品 ,并表现出更强的购买意愿 、点赞和评论意愿 ;

相比于高介入度产品(如奢侈品、母婴用品、医美、汽车等),当企业使用AIGC推荐低介入度产品 (如日用品、零食饮料等)时,消费者会更想了解该产品;

相比于推荐信任型产品(如保健品、营养品), 当企业使用AIGC推荐体验型产品(如旅游出行、酒店 住宿、美容美发等)时,消费者表现出更强的评论意愿。

image-20230715154729105

实证2:消费者AIGC认知与反应

用“人机协同”共创,消除消费者对AI内容的“算法厌恶”

• 当提示消费者广告文案创作主体为AI,或者一旦消费者自认为文案出自AI之手时,其对AIGC推荐 产品的态度,和对企业发布的AIGC的互动意愿会显著降低,表现出了强烈的算法厌恶倾向。

具体而言:当消费者认为广告文案内容是由AI生成(相较于人类撰写时),他们会认为该内容更不可 信 、传达的观点更没有说服力 ,并且更想反驳该内容, 同时他们也更不想了解该产品 、购买意愿明 显下降 。

克服消费者的算法厌恶倾向,对于推动AI在营销场景中快速广泛应用至关重要。

image-20230715154807460

实证3:AI对营销职业技能的替代

19%的工作至少50%的日常工作暴露给GPT

→ 2023年3月17日,OpenAI,OpenResearch与宾夕法尼亚大学的研究论文《GPTs are GPTs: An Early Look at the Labor Market Impact Potential of Large Language Models》(关于大型语言模型对劳动力市场的影响的早期研究)显示:估计80%的工人属于至少有10%的任务暴露于LLM的职业,而19%的工人则在其任务超过一半被标记为暴露的职业中。

image-20230715154840385

AI还能做出职业可替代性判断

→ 2023年4月秒针营销科学院开展专家与AI的双重体系评估对比研究,对中国广告营销相关的各专业、 职业、职级、职业技能的人工智能可替代性进行系统化评价,得到具体量化的结论。目的在于回答“人工 智能对广告营销行业职业技能的可替代性”这一问题,为个人职业技能提升和行业变革趋势提供明确有效 的指导建议。

image-20230715154942531

实证3:AI对营销职业技能的替代

广告营销相关专业的可替代性

研究表明,22个广告营销专业中,有12个专业被专家和AI都认定可替代性超过50%

包括录音艺术、动画、电子商务、绘画、摄影、视觉传达设计、数字媒体艺术、美术学、新闻学、历 史学、工商管理、戏剧影视美术设计。 ChatGPT不仅给出了人工智能可替代性的比例,还给出了具体 的各专业可替代内容及短期内不可替代内容。

image-20230715155019192

实证3:AI对营销职业技能的替代

广告营销行业中各职业的可替代性

研究表明,在19个职业中,有11个职业被专家和AI都评价为可替代性超过50%

包括编辑、画师、平面设计、媒介投放、项目流程管理、广告制作、数字营销、新媒体运营、媒介策划、美工、文案。

image-20230715155045509

实证3:AI对营销职业技能的替代

广告营销相关行业不同职位、专业能力可替代性

研究表明:在人工智能对广告营销行业职级的可替代性上越是高层管理者,其可替代性越小

这是因为人工智能还无法替代管理者在团队管理、战略思考、领导力、决策能力、社会关系和资源 等方面的能力表现。

image-20230715155121721

在人工智能对广告营销职业技能的可替代性上,认知能力都有较高可能性被人工智能替代,而软能 力的可替代性更低

专家评价与ChatGPT评价的一致性较高。

image-20230715155209767

实证3:AI对营销职业技能的替代

研究结论与建议

• 人工智能对广告营销行业的冲击进一步凸显软技能的不可替代性

• 企业需要尽快开展人智协同新能力培养, 有以下两种新模式可以借鉴

人工智能作为同事,人智协同模式包括:

① 协作型。AI和广告营销人员一起协同完成广告制作和投放工作。例如,人工智能可以与广告 营销人员共同协作进行数据分析和广告制作。

② 交互型。AI和广告营销人员进行交互,帮助他们更好地了解用户需求和行为模式,实现更好 的广告投放效果。

③ 协助型。AI可以作为广告营销人员的协助工具,帮助他们更好地完成广告制作和投放工作,

例如,人工智能可以协助广告营销人员制作广告素材。

人工智能作为领导,人智协同模式包括:

① 智能决策型。AI可以帮助广告公司做出更好的决策。例如,根据用户数据和趋势,人工智能 可以预测市场走向,帮助广告公司做出更好的规划和决策。

② 智能管理型。AI可以帮助广告公司进行管理工作。例如,监控广告投放情况和效果,帮助广 告公司更好地管理广告投放。

③ 智能控制型。AI可以作为广告投放的控制工具。例如,根据用户数据和行为模式,对广告投 放的目标进行控制,实现更好的广告投放效果。

image-20230715155246899

• 很快可能发生人智协同的新模式,新的更扁平的组织,人协同AI完成更多的工作,新的分工模式, 营销减少外包,大的国际企业可以建立中心化的国际营销布局,减少目标国的雇员。

image-20230715155311719

image-20230715155338281

AI+ 营销六大领域应用

营销数字化可分为六大领域,各领域都可以通过AI+提升营销实效

中国在数字营销领域的实践经验领先全球,中国品牌已经走出一条以营销数字化为核心的新增长道路。 营销的范畴非常广泛,AI在营销中的应用实践,也应遵循营销数字化的领域划分。

2019-2022,秒针营销科学院每年持续迭代《营销数字化转型登山图》,帮助企业认知营销数字化的整体目标,我们把营销划分为:广告、社媒、内容、电商、用户增长、创新管理六个领域,描绘企业在六个 营销领域中的数字化路径。企业可以登山图为索引,基于自身营销能力现状,选择适用的路径,实施数 字化转型的执行策略。每个路径中企业都可以借助AI的能力加速数字化能力,提升营销效率。

 广告:作为付费大众传播,广告是营销投资中费用比例最高的形式。广告数字化首先是广告投放模式 的数字化,包括投放数字化的媒体、采用数字化交易方式和投放方式;其次是广告数字化所涉及的投 放中数据的资产化、流程的在线化、决策智能化;

 内容:内容运营的数字化可以优化内容洞察及其生产效率,并提升优质内容的分发效率,提高整体内 容营销的效果,并通过跨渠道管理品牌消费者体验,强化品牌资产。

 社媒:社媒营销是基于海量内容的分发,激发消费者互动,搭建起品牌和消费者有效的沟通途径。社 媒营销数字化的核心,涵盖达人、自有媒体运营、社媒平台运营及消费者的数字化洞察;

 电商:企业销售的线上渠道,天然具有数字化属性,为企业在电商内精准定向、提供个性化体验,乃 至重定向人群,提升转化效果提供数据支持,并可通过会员打通的方式接入品牌自有的消费者数字资

产体系,为其它领域的营销提供数据赋能,并反哺给跨电商平台运营工具,提升电商整体运营效率;

 用户增长:用户增长是直连消费者的关键环节,尤其是数据合规与监管日趋严格,正受到越来越多品 牌的重视。用户增长的数字化能合法获得用户的授权与数据,通过精细化分层运营,全渠道地直连和 触达消费者,为每一个用户提供更完善更到位的个性化服务与用户体验;

 创新管理:敏捷、创新、用户导向是驱动企业业绩发展的重要因素,企业唯有通过敏捷创新来获取新 的驱动力。更好整合和运用新技术手段,推动各方有效协作,提升创新成功率和创新效率。

image-20230715155406312

AI+ 营销六大领域应用

各领域中AI+的优先应用场景,可用场景不同

image-20230715155504499

AI+ 广告 应用场景

广告的AI优先场景为广告投放智能、广告创意生成、广告文案撰写

image-20230715155605866

AI+ 广告实践案例

广告主积极拥抱AI技术,作为广告创意的亮点

• 应用方向:视频广告创意

• 应用案例:可口可乐 2023年3月《Masterpiece》创意广告

• 案例描述:此广告制作使用AStable Diffusion,实拍、3D制作和AI绘画共同完成。将美术名画作品和现 实融合,表现一座虚构的美术馆中,馆藏艺术品们正在商议如何为疲倦的学生送上「灵感之水」—— 冰涼沁爽的可口可乐。实景拍摄、数字特效及AI技术结合,让一幅幅风格各异名画变得栩栩如生,向 大众传递了可口可乐跨越时间、地域和文化,多元又极具创造力的“Real Magic”品牌精神。

image-20230715155720424

• 应用方向:图片广告创意

• 应用案例:飞猪 2023年4月 地铁广告

• 案例描述:广告以“这个五一玩什么”为主题,用AI绘画功能进行旅游景点的创作,与普通的风景照相比,

AI绘画在增加童真浪漫的色彩的同时,蹭上了一波AI热度。AI将想象中的旅行目的地绘制出来。飞猪

官方微信公众号发布文章“1小时,飞猪用AI做了1000张平面广告!”讲述AI平面海报的故事。同时微博 发起话题#飞猪AI广告引发热议#。

image-20230715155743373

• 应用方向:视频广告创意

• 应用案例:肯德基 2023年 5月 广告《初次体验与AI对话》

• 案例描述:在视频广告中,品牌代言人朱一龙向AI提问:“什么是一见倾心的味道?什么是心花怒放的 味道?什么是念念不忘的味道?”。在否认了AI的答案后,朱一龙向AI分享自己理解,介绍肯德期新品 K萨产品,最终表达“AI感受不到的味道,人类创造。”此广告利用AI元素,引发热议和关注。

AI+ 广告实践案例

媒体与代理公司,用AI工具优化服务,创新广告产品

• 应用方向:广告创意生成

• 应用案例:Meta 2023年5月 推出人工智能沙盒工具

• 案例描述:Meta的人工智能沙盒,包括三种工具:文本变化、背景生成和图像显示。文本变化可以产 生多个版本的广告文案,让广告商可以选择最适合特定受众的版本;背景生成帮助广告商输入文本来 创建图像,从而将其用作其广告材料的背景。如“纽约市街道模糊”和“雪山模糊抽象高质量”等文本,可 以生成相应的背景图像;图像显示使广告商可以在Meta平台上自动调整图像的大小。想在Instagram的 主feed 以及Stories和Reels上发布广告,只需提供一张图片,AI工具可以自动调整图片高宽比。

• 应用方向:AI对话式广告

• 应用案例:微软、谷歌在生成式AI中引入广告

• 案例描述:2023年3月29日,微软公司表示“正尝试在Bing聊天中插入广告;2023年4月20日,英国金融 时报报道,谷歌在未来将把生成式AI引入其广告业务,目前谷歌已经在广告业务中使用AI创建简单提示(Prompts)鼓励用户购买产品。

image-20230715155825517

• 应用方向:广告投放智能、广告精准投放

• 应用案例:分众传媒的智能化营销和精准投放

• 案例描述:分众传媒在2021年报中表示,公司持续提升数字化、智能化营销能力,目前已实现云端在 线推送,并将绝大部分屏幕物联网化,实现了远程在线监控屏幕的播放状态。同时,公司通过对大数据的不断深入分析研究及与天猫等平台的合作,根据不同楼字、社区消费者的不同品类消费需求和品牌偏好,持续帮助客户实现精准有效投放。

• 应用方向:行业效率工具

• 应用案例:蓝色光标BlueFOCUS AIGC工具矩阵

• 案例描述:2023年3月蓝色光标官宣发布“AI萧创作”工具。4月蓝标停止创意设计、方案撰写、文案撰 写、短期雇员四类相关外包支出,引发行业热议。蓝标聚焦构建专有应用:BlueFOCUS AIGC工具矩阵赋 能、提效、重塑营销场景。专注于行业模型及应用层创新,已经在创意素材生产、公关传播、虚拟人 内容、虚拟直播等业务上有了一批项目实践,并与客户开表试点合作。

AI+ 内容应用场景

内容的AI优先场景为内容标签化、图片生成、文字生成

image-20230715155912316

AI+ 内容 实践案例

歌曲、TVC、海报、动漫、场景、模特……

image-20230715155947586

AI+ 内容实践案例

歌曲、TVC、海报、动漫、场景、模特……

• 应用方向:仿真模特

• 应用案例:荷兰公司Lalaland.ai AI模特

• 案例描述:美国牛仔裤品牌Levi Strauss & Co于2023年3月,宣布与荷兰人工智能公司Lalaland.ai

合作,通过人工智能生成不同体型、肤色和年龄的数字模特儿展示其商品,预计今年后半年开始 测试。AI模特的定制流程:首先选择发型、体型,大小、肤色等参数,指定姿势、情感和其他选 项。然后在软件页面中,根据AI模型进行针对性服装设计,或将服装文件导入AI模型,无需实际 样品裁剪,最后设计通过验证后,就可以生成3D服装的销售页面。

image-20230715160100621

• 应用方向:品牌个性内容生成

• 应用案例:初创公司Typeface品牌内容模型+内容审查算法

• 案例描述:人工智能技术可以通过大数据分析和机器学习的方式,提高营销的精准度。Typeface公 司成立于2022年,初创产品是针对大型品牌创建基于企业品牌定位和受众目标,生成的个性化文 字及图像内容。和面向大众的通用内容生成不同,大品牌对于品牌调性以及内容可控性的要求无 法通过直接调用Stable Diffusion达到。(存在不准确、剽窃或冒犯性的内容等品牌形象的安全问 题),Typeface通过个性化训练的品牌独有模型以及内容审查算法帮助大品牌解决上述痛点。

AI+ 社媒应用场景

社媒的AI优先场景为社媒图文内容生成、社媒投流自动化、社媒智能洞察

image-20230715160133490

AI+ 社媒实践案例

在社媒营销活动中融入AI,智能洞察,舆情管控

image-20230715160232885

AI+ 社媒实践案例

通过社媒数据分析,与消费者进行个性化互动

image-20230715160300075

AI+ 电商应用场景

电商的AI优先场景为AI模特、智能数字人客服、智能运营提效

image-20230715160457285

AI+ 电商实践案例

平台集成AI,发力运营工具、优化算法

• 应用方向: 智能运营提效

• 应用案例:电商SaaS服务商Shopify集成ChatGPT

• 案例描述:Shopify是一家为全球电商零售商家提供电商平台服务的SaaS企业,提供电商网站建立、维 护管理、物流运输、平台支付等电商运营全流程服务。2023年3月1日,Shopify率先集成ChatGPT,升 级智能客服(聊天机器人),帮助消费进行个性化推荐、帮助商家节省互动时间,此外ChatGPT还可 以提供平台商品评论数据分析、标题及关键词优化、营销文案撰写、网站智能化开发编程等多项功能, 有效改善卖家运营效率及消费者体验。预计未来一旦ChatGPT引进国内,会对电商、电商代运营领域 催生巨大变革,例如:搜索商品出现多个结果,变为呈现唯一答案。ChatGPT会根据用户购买习惯和 行为数据推荐更适合的商品,增强平台与消费者需求的匹配度、提升用户对平台的粘性,构建服务商 的竞争壁垒。

image-20230715160528855

• 应用案例:智能商品推荐

• 应用案例:什么值得买-算法优化

• 案例描述:什么值得买持续优化“千人千面”推荐和搜索算法,通过丰害用户行为序列特征、增加更多 正负反馈、优化融合公式等努力,增强系统推荐的多样性和搜索的精准性,为用户展示更丰富的消费 决策内容,提升用户的内容获取体验。2022年第四季度起,“什么值得买”更多尝试 AIGC 产生图片、 商品亮点提炼等内容。研究并尝试构建对话式用户决策场景,引入对话式机器人助手的方式提供高匹 配度的商品、内容推荐结果,提高用户消费决策的效率。

AI+ 电商实践案例

AI虚拟人,助力直播电商带货场景提效

应用方向:虚拟主播

应用案例:硅基智能的硅基数字人直播

案例描述:硅基智能是腾讯在人工智能领域唯一重点投资的 AIGC 科技公司。以“碳基生命的硅基化”为目标,专注于 数字人 +AIGC 的创新应用生产场景,实现更接近于人类、个性化、善学习的数字人应用 方案。数字人直播平台和硅语短视频平台,广泛应用于本地生活直播、电商直播带货、跨境电商等领 域, 适用抖音、快手、视频号、淘宝、天猫、拼多多、京东等国内视频、电商全平台,支持海外视频 平台。

image-20230715160626431

应用方向:智能运营提效

案例案例:青木股份的电商智能系统

案例描述:青木股份与阿里数据团队合作,共同探索数据应用方案,创建并优化教据模型,提高电商 运营效率和效能。目前建立了数据化商品运营、数据化流量运营、全链路数宇营销、数据化人群运营、 数据化客户管理的数据应用体系。可根据品牌商个性化需求进行系统集成,提供全链路综合 IT 解决方 案,自研多个 IT 系统:

image-20230715160652200

AI+ 用户增长应用场景

用户增长AI优先场景为智能客服、客户分析、服务评估

image-20230715160712656

AI+ 用户增长实践案例

AI机器人服务,帮助品牌实现降本增效

• 应用方向:智能客服

• 应用案例:松果出行的AI对话机器人

• 案例描述:松果出行是全国知名的共享电单车品牌,拥有近5000 万用户,日订单峰值达 300 万 单。随着业务增长,在服务用户过程中,在服务规模,服务成本、相应速度等方面遇到常规人 力资源方案无法解决的问题,借AI 技术及业务融合能力,打造多轮对话机器人,实现降本增效。 原有的大量人工客服环节(如核对用户身份、核对订单、申请退款等)实现自助化处理,全天 候精准识别用户咨询并秒级响应,提升机器人问题解决率和智能化咨询占比,解决了困扰多年 的“单轮交互”问题,实现服务团队降本增效。实现10 个人工客服的释放,每年节省人力成本约 200 万。

image-20230715160753127

AI+ 用户增长实践案例

AI支持顾客洞察、服务、评估,直接撰写研究报告

image-20230715160828473

AI+ 创新管理应用场景

创新管理的AI优先场景为智能需求分析、新品机会挖掘、虚拟样品设计

image-20230715160908723

AI+ 产品创新实践案例

用AI设计新品、生成虚拟产品、挖掘新品

image-20230715161053089

• 应用方向:虚拟样品设计

• 应用案例:Nike AR 试鞋软件Fit app

• 案例描述:AI人工智能应用上,目前众多的Nike球鞋上均能看到AI设计样板,而除了鞋型和概念 的设计输出外,AI还能自动配置颜色以及细节化的线条、图案。基于AI迅速生成的虚拟模型、样 品,在现实中实现了降本增效。Nike 推出的基于计算机视觉的 AR 试鞋软件Fit app,让消费者通 过精准的智能测算,选择到最适合自己脚部尺寸的鞋子。相关数据也会留存,便于下一次消费者 购买决策参考。该技术依赖于耐克收购的以色列计算机视觉创业公司的技术。

image-20230715161110799

AI+ 产品创新实践案例

用AI设计产品包装已是非常普遍的应用

image-20230715161130398

• 应用方向:新产品概念探索、新品机会挖掘

• 应用案例:秒针系统 新概念探索平台

• 案例描述:秒针系统开发的新概念探索平台,为品牌监测行业新产品、新概念的全网舆情,快速 洞察行业趋势和机会。组合 人群、时间、情境、利益等维度,帮助品牌畅想新概念,挖掘识别新机会。不但能生成最具潜力的产品概念组合,还可以通过大数据的文本训练,直接生成推介文案。

image-20230715161655686

image-20230715161736080

AI赋能个体,实现规模效应,提升营销效率

营销是服务业的代表,AI将带来服务业的革命。

曾经的工业革命,通过科学管理,把万千小作坊整合起来进行标准化生产,形成生产制造的规模化效 应,从而用大工厂替代个体劳动,彻底影响了制造业。

今天,包括营销在内的服务业,依赖于个人的能力和经验,缺乏规模化效应,全世界最大的会计师事务所或律师事务所的体量远远不及制造业企业。

有了AI技术,未来企业将可能产生“超级员工”,个体的能力和经验将被AI极大赋能,完成以前无法想 像的工作任务。

AI将有可能构建服务业工厂,实现脑力劳动的机械化。包括营销在内的服务业企业,将依托AI技术形 成“服务流水线”,实现规模化效应。

企业制定AI战略,首先要在内部,基于营销场景,分解脑力劳动,判断哪些环节可以由AI完成,然后 通过重构工作流程、协作模式,与AI协同创作,提高生产力,实现营销效率的提升。

——吴明辉 明略科技创始人、董事长兼首席执行官

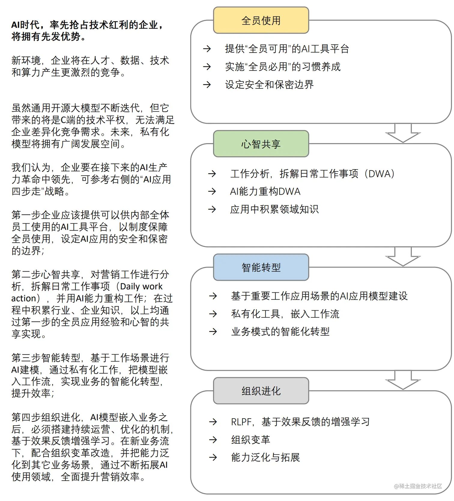
企业如何用AI提升营销能力?

AI应用实施路径可分为全员使用、心智共享、智能转型、组织进化四阶段

image-20230715161955136

企业如何采用适合的AI模型?

基于三个要素做决策,以训练数据为基础,不同模型胜任不同任务

image-20230715162203765

训练数据很重要

• 无论哪种模式的模型,自然、高质量的训练数据对模型效果至关重要,要胜任专业领域任务, 需要通用数据、对话数据、领域数据(如行业知识库)、效果反馈数据的训练。

image-20230715162252551

• 建议用Finetune方式达成LLM+本地知识效果,成本效率、增强模型泛化能力、积累效应上表现更佳。

• 通用大模型经过专业领域数据训练才可能胜任垂直领域任务。

image-20230715161454974

企业如何采用适合的AI模型?

在通用大模型能力之上,根据应用场景和企业情况,建设行业或公司模型

→ 不同规模、类型的企业,AI应用实施路径和采用模型的方式不同。是否用通 用的方案,需要根据自身情况进行决策。

→ 2B营销业务场景的使用,建议从工作任务出发,以大模型集成产品来调用规模适当的模型。

→ 通用大模型与行业大模型将长期并存发展

→ 垂直领域中的行业大模型的训练优化,受益于基于通用大模型的微调。即两 种有监督的微调(Supervised Fine-Tuning,SFT):指令微调(Instruct Tuning)和基于人类反馈的强化学习(RLHF)。

→ 以贴近业务的数据集进行finetune,利用丰富的“领域专业模型”更好地完成专 业领域的复杂任务。

→ 与数据安全、成本效益高、效果佳的自适应模型服务伙伴合作,降低开发成本,赋能自身的营销。

image-20230715161524412

企业如何获得AI的竞争优势?

竞争优势来源于差异化的定制模型、战略性的投入、数据知识累积、业务场景选择等

image-20230715162328025

image-20230715162431637