java线程-如何正确使用java线程池

5,613 阅读11分钟

java框架中例如Tomcat、Dubbo等都离不开线程池,这些框架用到线程的地方,都会用线程池来负责。我们在使用这些框架的时候,会设置线程池参数,用于提高性能。那么开多少线程合适?今天我们将围绕这个问题来学习一下线程池。

为什么使用线程池

平常我们使用java线程的时候,都是直接创建一个Thread对象,java线程的创建和销毁都会涉及到Thread对象的创建和销毁,线程切换等问题。创建Thread对象,仅仅是在 JVM 的堆里分配一块内存而已;而创建一个线程,却需要调用操作系统内核的 API,然后操作系统要为线程分配一系列的资源,这个成本就很高了。所以线程是一个重量级的对象,应该避免频繁创建和销毁。

一般可以通过“池化”思想来解决上述的问题,而JDK中提供的线程池实现是基于ThreadPoolExecutor

使用线程池可以带来一系列好处:

  • 降低资源消耗:通过池化技术重复利用已创建的线程,降低线程创建和销毁造成的损耗。
  • 提高响应速度:任务到达时,无需等待线程创建即可立即执行。
  • 提高线程的可管理性:线程是稀缺资源,如果无限制创建,不仅会消耗系统资源,还会因为线程的不合理分布导致资源调度失衡,降低系统的稳定性。使用线程池可以进行统一的分配、调优和监控。
  • 提供更多更强大的功能:线程池具备可拓展性,允许开发人员向其中增加更多的功能。比如延时定时线程池ScheduledThreadPoolExecutor,就允许任务延期执行或定期执行。

线程池核心设计与实现

总体设计

线程池uml类图.png

  • 顶层接口是Executorjava.util.concurrent.Executor#execute,用户只需提供Runnable对象,将任务的运行逻辑提交到执行器(Executor)中,由Executor框架完成线程的调配和任务的执行部分。

  • ExecutorService接口扩展了Executor并增加了一些能力:

    • 扩充执行任务的能力,通过调用submit()或者invokeAll()方法可以为一个或一批异步任务生成Future的方法;
    • 提供了管控线程池的方法,比如调用shutdown()等方法停止线程池的运行。
  • AbstractExecutorService则是上层的抽象类,将执行任务的流程串联了起来,保证下层的实现只需关注一个执行任务的方法即可。

  • 具体实现类是ThreadPoolExecutorThreadPoolExecutor将会一方面维护自身的生命周期,另一方面同时管理线程和任务,使两者良好的结合从而执行并行任务。

  • ScheduledThreadPoolExecutor又扩展了ThreadPoolExecutorScheduledExecutorService接口,增加了调度能力,使任务可以延时定时执行。

  • 另外还有一个提供了线程池创建的工厂方法的类Executors,用来创建线程池。

本章主要说明ThreadPoolExecutor的实现原理,ScheduledThreadPoolExecutor下篇会讨论。

ThreadPoolExecutor实现原理

ThreadPoolExecutor构造参数说明

ThreadPoolExecutor(
  int corePoolSize,
  int maximumPoolSize,
  long keepAliveTime,
  TimeUnit unit,
  BlockingQueue<Runnable> workQueue,
  ThreadFactory threadFactory,
  RejectedExecutionHandler handler) 
​
  • corePoolSize:表示线程池保有的最小线程数。核心线程数,这些核心线程一旦被创建,就不会被销毁。相反,如果是非核心线程,等任务执行完并长时间未被使用则会被销毁。

  • maximumPoolSize:表示线程池创建的最大线程数。

  • keepAliveTime&unit:一个线程如果在一段时间内,都没有执行任务,说明很闲,keepAliveTimeunit就是用来定义这个一段时间的参数。也就是说,如果线程已经空闲了keepAliveTimeunit这么久了,而且线程数大于corePoolSize,那么这个空闲线程就要被回收。

  • workQueue:用来存储任务,当有新的任务请求线程处理时,如果核心线程池已满,那么新来的任务会加入workQueue队列中,workQueue是一个阻塞队列。

  • threadFactory:通过这个参数可以自定义如何创建线程。

  • handler:通过这个参数可以自定义任务的拒绝策略。如果线程池中所有的线程都在忙碌,并且工作队列也满了(前提是工作队列是有界队列),那么此时提交任务,线程池就会拒绝接收。至于拒绝的策略,可以通过这个参数来指定

    ThreadPoolExecutor已经提供了四种策略。

    1. CallerRunsPolicy:提交任务的线程自己去执行该任务。
    2. AbortPolicy:默认的拒绝策略,会throws RejectedExecutionException.
    3. DiscardPolicy:直接丢弃任务,没有任何异常输出。
    4. DiscardOldestPolicy:丢弃最老的任务,其实就是把最早进入工作队列的任务丢弃,然后把新任务加入到工作队列。

ThreadPoolExecutor执行流程

public void execute(Runnable command) {
    if (command == null)
        throw new NullPointerException();
    int c = ctl.get();
    if (workerCountOf(c) < corePoolSize) {
        if (addWorker(command, true))
            return;
        c = ctl.get();
    }
    if (isRunning(c) && workQueue.offer(command)) {
        int recheck = ctl.get();
        if (! isRunning(recheck) && remove(command))
            reject(command);
        else if (workerCountOf(recheck) == 0)
            addWorker(null, false);
    }
    else if (!addWorker(command, false))
        reject(command);
}
  1. 首先检测线程池运行状态,如果不是RUNNING,则直接拒绝,线程池要保证在RUNNING的状态下执行任务。
  2. 如果workerCount < corePoolSize,则创建并启动一个线程来执行新提交的任务。
  3. 如果workerCount >= corePoolSize,且线程池内的阻塞队列未满,则将任务添加到该阻塞队列中。
  4. 如果workerCount >= corePoolSize && workerCount < maximumPoolSize,且线程池内的阻塞队列已满,则创建并启动一个线程来执行新提交的任务。
  5. 如果workerCount >= maximumPoolSize,并且线程池内的阻塞队列已满, 则根据拒绝策略来处理该任务, 默认的处理方式是直接抛异常。

线程池执行流程.png

线程池运行状态

线程池的运行状态,由线程池内部维护,线程池内部使用AtomicInteger变量,用于维护运行状态runState和工作线程数workerCount,高3位保存runState,低29位保存workerCount,两个变量之间互不干扰。用一个变量去存储两个值,可避免在做相关决策时,出现不一致的情况,不必为了维护两者的一致,而占用锁资源。

private final AtomicInteger ctl = new AtomicInteger(ctlOf(RUNNING, 0));
​
// COUNT_BITS=29,(对于int长度为32来说)表示线程数量的字节位数
private static final int COUNT_BITS = Integer.SIZE - 3;
// 状态掩码,高三位是1,低29位全是0,可以通过 ctl&COUNT_MASK 运算来获取线程池状态
private static final int COUNT_MASK = (1 << COUNT_BITS) - 1;
​
​
private static final int RUNNING    = -1 << COUNT_BITS; // 111 00000 00000000 00000000 00000000;
private static final int SHUTDOWN   =  0 << COUNT_BITS; // 000 00000 00000000 00000000 00000000; 
private static final int STOP       =  1 << COUNT_BITS; // 001 00000 00000000 00000000 00000000;
private static final int TIDYING    =  2 << COUNT_BITS; // 010 00000 00000000 00000000 00000000;
private static final int TERMINATED =  3 << COUNT_BITS; // 011 00000 00000000 00000000 00000000;// 计算当前运行状态
private static int runStateOf(int c)     { return c & ~COUNT_MASK; }
// 计算当前线程数量
private static int workerCountOf(int c)  { return c & COUNT_MASK; }
//通过状态和线程数生成ctl
private static int ctlOf(int rs, int wc) { return rs | wc; }
状态描述
RUNNING能接受新的任务,也能处理阻塞队列中的任务
SHUTDOWN关闭状态,不能接受新的任务,只能处理阻塞队列中的任务
STOP不能接受新的任务,也不能处理阻塞队列中的任务,会中断正在处理任务的线程
TIDYING所有任务都停止了,workerCount为0
TERMINATED在执行terminated()方法会进入到这个状态

状态转移:

线程池运行状态转移.png

阻塞队列

再介绍线程池总体设计的时候,说过线程池的设计,采用的都是生产者 - 消费者模式,其实现主要就是通过BlockingQueue来实现的,目的是将任务和线程两者解耦,阻塞队列缓存任务,工作线程从阻塞队列中获取任务。

使用不同的队列可以实现不一样的任务存取策略。在这里,我们可以再介绍下阻塞队列的成员:

阻塞队列描述
ArrayBlockingQueue基于数组实现的有界队列,支持公平锁和非公平锁
LinkedBlockingQueue基于链表实现的有界队列,队列大小默认为Integer.MAX_VALUE,所以默认创建该队列会有容量危险
PriorityBlockingQueue支持优先级排序的无界队列,不能保证同优先级的顺序
DelayQueue基于PriorityBlockingQueue实现的延期队列,只有当延时期满了,才能从中取出元素
SynchronousQueue同步队列,不存储任何元素,调用一次put()就必须等待take()调用完。支持公平锁和非公平锁
LinkedTransferQueue基于链表实现的无界队列,多了transfer()tryTransfer()方法
LinkedBlockingDeque基于双向链表实现的队列,多线程并发时,可以将锁的竞争最多降到一半

Worker

Worker整体设计

  • Worker继承了AQS,使用AQS来实现独占锁这个功能。没有使用可重入锁ReentrantLock,而是使用AQS,为的就是实现不可重入的特性去反应线程现在的执行状态。
  • Worker实现了Runnable接口,持有一个线程thread,一个初始化的任务firstTaskthread是在调用构造方法时通过ThreadFactory来创建的线程,可以用来执行任务;
private final class Worker extends AbstractQueuedSynchronizer implements Runnable{
    final Thread thread;//Worker持有的线程
    Runnable firstTask;//初始化的任务,可以为null
  
    Worker(Runnable firstTask) {
      setState(-1); // inhibit interrupts until runWorker
      this.firstTask = firstTask;
      this.thread = getThreadFactory().newThread(this);
    }
  
    public void run() {
      runWorker(this);
    }
  
  // ...省略其余代码
}

Worker如何添加任务

private boolean addWorker(Runnable firstTask, boolean core) {
    retry:
    for (int c = ctl.get();;) {
        // Check if queue empty only if necessary.
        if (runStateAtLeast(c, SHUTDOWN)
            && (runStateAtLeast(c, STOP)
                || firstTask != null
                || workQueue.isEmpty()))
            return false;
​
        for (;;) {
            if (workerCountOf(c)
                >= ((core ? corePoolSize : maximumPoolSize) & COUNT_MASK))
                return false;
            if (compareAndIncrementWorkerCount(c))
                break retry;
            c = ctl.get();  // Re-read ctl
            if (runStateAtLeast(c, SHUTDOWN))
                continue retry;
            // else CAS failed due to workerCount change; retry inner loop
        }
    }
​
    boolean workerStarted = false;
    boolean workerAdded = false;
    Worker w = null;
    try {
        w = new Worker(firstTask);
        final Thread t = w.thread;
        if (t != null) {
            final ReentrantLock mainLock = this.mainLock;
            mainLock.lock();
            try {
                // Recheck while holding lock.
                // Back out on ThreadFactory failure or if
                // shut down before lock acquired.
                int c = ctl.get();
​
                if (isRunning(c) ||
                    (runStateLessThan(c, STOP) && firstTask == null)) {
                    if (t.getState() != Thread.State.NEW)
                        throw new IllegalThreadStateException();
                    workers.add(w);
                    workerAdded = true;
                    int s = workers.size();
                    if (s > largestPoolSize)
                        largestPoolSize = s;
                }
            } finally {
                mainLock.unlock();
            }
            if (workerAdded) {
                t.start();
                workerStarted = true;
            }
        }
    } finally {
        if (! workerStarted)
            addWorkerFailed(w);
    }
    return workerStarted;
}

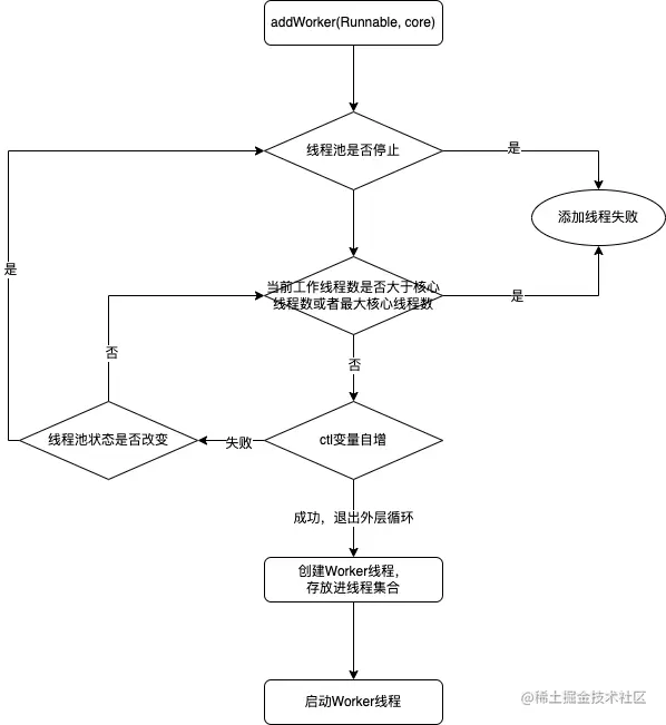
addWorker()方法有两个参数:

  • firstTask用它来保存传入的第一个任务,这个任务可以有也可以为null。如果这个值是非空的,那么线程就会在启动初期立即执行这个任务,也就对应核心线程创建时的情况;如果这个值是null,那么就需要创建一个线程去执行workQueue中的任务,也就是非核心线程的创建。
  • core参数为true表示在新增线程时会判断当前活动线程数是否少于corePoolSizefalse表示新增线程前需要判断当前活动线程数是否少于maximumPoolSize

具体流程如下:

线程池addWorker执行流程.png

Worker如何获取任务

任务的执行有两种可能:一种是任务直接由新创建的线程执行。另一种是线程从任务队列中获取任务然后执行,执行完任务的空闲线程会再次去从队列中申请任务再去执行。

第一种在上述addWorker()方法中,如果firstTask不为空的话,会直接运行。第二种firstTask为空,任务将从workQueue中获取,调用getTask()方法

private Runnable getTask() {
        boolean timedOut = false; // Did the last poll() time out?
​
        for (;;) {
            int c = ctl.get();
            // Check if queue empty only if necessary.
            if (runStateAtLeast(c, SHUTDOWN)
                && (runStateAtLeast(c, STOP) || workQueue.isEmpty())) {
                decrementWorkerCount();
                return null;
            }
            int wc = workerCountOf(c);
            // Are workers subject to culling?
            boolean timed = allowCoreThreadTimeOut || wc > corePoolSize;
​
            if ((wc > maximumPoolSize || (timed && timedOut))
                && (wc > 1 || workQueue.isEmpty())) {
                if (compareAndDecrementWorkerCount(c))
                    return null;
                continue;
            }
            try {
                Runnable r = timed ?
                    workQueue.poll(keepAliveTime, TimeUnit.NANOSECONDS) :
                    workQueue.take();
                if (r != null)
                    return r;
                timedOut = true;
            } catch (InterruptedException retry) {
                timedOut = false;
            }
        }
    }

具体流程:

线程池getTask()执行流程.png

Worker如何运行任务

// java.util.concurrent.ThreadPoolExecutor#runWorker
final void runWorker(Worker w) {
  Thread wt = Thread.currentThread();
  Runnable task = w.firstTask;
  w.firstTask = null;
  w.unlock(); // allow interrupts
  boolean completedAbruptly = true;
  try {
    while (task != null || (task = getTask()) != null) {
      w.lock();
      // If pool is stopping, ensure thread is interrupted;
      // if not, ensure thread is not interrupted.  This
      // requires a recheck in second case to deal with
      // shutdownNow race while clearing interrupt
      if ((runStateAtLeast(ctl.get(), STOP) ||
           (Thread.interrupted() &&
            runStateAtLeast(ctl.get(), STOP))) &&
          !wt.isInterrupted())
        wt.interrupt();
      try {
        beforeExecute(wt, task);
        try {
          task.run();
          afterExecute(task, null);
        } catch (Throwable ex) {
          afterExecute(task, ex);
          throw ex;
        }
      } finally {
        task = null;
        w.completedTasks++;
        w.unlock();
      }
    }
    completedAbruptly = false;
  } finally {
    processWorkerExit(w, completedAbruptly);
  }
}

具体流程:

线程池runWorker执行流程.png

  1. while循环不断地通过getTask()方法获取任务。
  2. 如果线程池正在停止,那么要保证当前线程是中断状态,否则要保证当前线程不是中断状态。
  3. 执行任务。
  4. 如果getTask结果为null则跳出循环,执行processWorkerExit()方法,销毁线程。

Worker线程如何回收

线程的销毁依赖JVM自动的回收,但线程池中核心线程是不能被jvm回收的,所以当线程池决定哪些线程需要回收时,只需要将其引用消除即可。Worker被创建出来后,就会不断地进行轮询,然后获取任务去执行,核心线程可以无限等待获取任务,非核心线程要限时获取任务。当Worker无法获取到任务,也就是获取的任务为空时,循环会结束,Worker会主动消除自身在线程池内的引用。

其主要逻辑在processWorkerExit()方法中

private void processWorkerExit(Worker w, boolean completedAbruptly) {
    if (completedAbruptly) // If abrupt, then workerCount wasn't adjusted
        decrementWorkerCount();
​
    final ReentrantLock mainLock = this.mainLock;
    mainLock.lock();
    try {
        completedTaskCount += w.completedTasks;
        workers.remove(w);
    } finally {
        mainLock.unlock();
    }
​
    tryTerminate();
​
    int c = ctl.get();
    if (runStateLessThan(c, STOP)) {
        if (!completedAbruptly) {
            int min = allowCoreThreadTimeOut ? 0 : corePoolSize;
            if (min == 0 && ! workQueue.isEmpty())
                min = 1;
            if (workerCountOf(c) >= min)
                return; // replacement not needed
        }
        addWorker(null, false);
    }
}

具体流程:

线程池processWorkerExit执行流程.png

使用线程池最佳实践

Executors

考虑到ThreadPoolExecutor的构造函数实现有些复杂,所以java提供了一个线程池的静态工厂类,Executors,利用Executors可以快速创建线程池。但是大厂都不建议使用Executors,原因:Executors的很多方法默认使用的是无参构造的LinkedBlockQueue,默认大小为Integer.MAX_VALUE,高负载情况下,队列很容易导致OOM。而OOM了就会导致所有请求都无法处理。强烈建议使用ArrayBlockingQueue有界队列。

使用有界队列,当任务过多时,线程池会触发执行拒绝策略,线程池默认的拒绝策略会throw RejectedExecutionException这个运行时异常,所以开发人员很容易忽略,因此默认拒绝策略需要慎重使用。如果线程处理的任务非常重要,建议自定义拒绝策略,实际开发中,自定义拒绝策略往往和降级策略配合使用。

下面介绍常用的方法:

newFixedThreadPool()

  • newFixedThreadPool()函数用来创建大小固定的线程池。
  • ThreadPoolExecutor中的maximumPoolSizecorePoolSize相等,因此,线程池中的线程都是核心线程,一旦创建便不会销毁。
  • workQueue为LinkedBlockingQueue,默认大小为Integer.MAX_VALUE,大小非常大,相当于无界阻塞队列。任务可以无限的往workQueue中提交,永远都不会触发拒绝策略。
public static ExecutorService newFixedThreadPool(int nThreads) {
  return new ThreadPoolExecutor(nThreads, nThreads,
                                0L, TimeUnit.MILLISECONDS,
                                new LinkedBlockingQueue<Runnable>());
}

newSingleThreadExecutor()

  • newSingleThreadExecutor()函数用来创建单线程执行器。
  • ThreadPoolExecutor中的maximumPoolSizecorePoolSize都等于1。
  • workQueue同样是大小为Integer.MAX_VALUELinkedBlockingQueue
public static ExecutorService newSingleThreadExecutor() {
    return new FinalizableDelegatedExecutorService
        (new ThreadPoolExecutor(1, 1,
                                0L, TimeUnit.MILLISECONDS,
                                new LinkedBlockingQueue<Runnable>()));
}

newCachedThreadPool()

  • newCachedThreadPool()函数创建的线程池只包含非核心线程,线程空闲60秒以上便会销毁。

  • workQueueSynchronousQueue类型的,而SynchronousQueue是长度为0的阻塞队列,所以,workQueue不存储任何等待执行的任务。

    • 如果线程池内存在空闲线程,那么新提交的任务会被空闲线程执行
    • 如果线程池内没有空闲线程,那么线程池会创建新的线程来执行新提交的任务。
  • 线程池大小为Integer.MAX_VALUE,因此,线程池中创建的线程个数可以非常多。

public static ExecutorService newCachedThreadPool() {
    return new ThreadPoolExecutor(0, Integer.MAX_VALUE,
                                  60L, TimeUnit.SECONDS,
                                  new SynchronousQueue<Runnable>());
}

异常捕获

使用线程池,还需要注意异常处理的问题,通过ThreadPoolExecutor对象的execute()方法执行任务时,如果在任务执行期间出现运行时异常,会导致任务的线程终止,但是你却获取不到任何通知,这会让你误以为任务都执行得很正常。虽说线程池提供了很多用于异常处理的方法,但是最稳妥和简单的方案还是捕获异常信息,并按需处理。

配置线程池参数

从任务的优先级,任务的执行时间长短,任务的性质(CPU密集/ IO密集),任务的依赖关系这四个角度来分析。并且近可能地使用有界的工作队列。

性质不同的任务可用使用不同规模的线程池分开处理:

  • CPU密集型: 尽可能少的线程,Ncpu+1
  • IO密集型: 尽可能多的线程, Ncpu*2,比如数据库连接池
  • 混合型: CPU密集型的任务与IO密集型任务的执行时间差别较小,拆分为两个线程池;否则没有必要拆分。

参考动态参数化github.com/shawn-happy…

参考文档

美团线程池