自定义ESLint规则开发与使用

200 阅读7分钟

自定义eslint及使用

项目结构

|-eslint-plugin-demo  //自定义eslint插件项目
|
|-demo-app            // 使用自定义eslint的测试应用
|-README.md 

项目效果: 在这里插入图片描述 github项目地址

自定义ESLint环境准备

安装脚手架

执行下列命令来安装开发eslint的脚手架。 yo(yeoman)是一个脚手架工具,可以用于生成包含指定框架结构的工程 generator-eslint是ESLint官方为了方便开发者开发插件,提供的一个功能包

npm install -g yo generator-eslint

项目准备

安装工具

mkdir eslint-plugin-demo
cd eslint-plugin-demo

生成项目模板

准别好项目目录之后,初始化ESLint项目结构

yo eslint:plugin

执行上述命令会有一些交互流程,按需回答即可: 在这里插入图片描述 运行完之后,在项目中生成了基本的模板文件,此时在eslint-plugin-demo中的文件结构为:

|--lib
|	|-index.js
|	|-rules
|--test
|	|-lib
|		|-rules

生成规则文件

yo eslint:rule

执行上述命令生成eslint rule的模板文件,这里比如我们想制定一条ESLint规则检测在代码中不可使用console.error()这个函数,避免在浏览器控制台中会抛错 在这里插入图片描述 此时的项目结构如下所示: 在这里插入图片描述

ESLint运行原理

我们的代码在使用ESLint的大体是会经历以下几个步骤:

将代码解析为AST

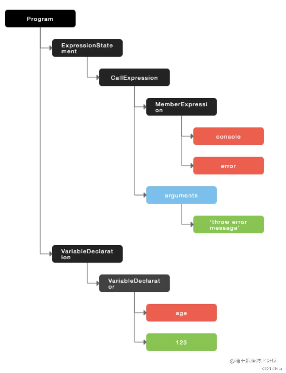
将源码解析为AST的过程需要借助解析器,解析器有很多,可以参考AST在线解析 在这里插入图片描述 上图方框内都是常用的JS语法解析器,可以将JS/TS解析为AST。默认eslint 会使用espree这个解析器。参考来源ESLint中文文档

我们再左边输入代码,右侧就可以根据所选择的解析器将代码解析为AST了。比如 在这里插入图片描述 也可以借助一些可视化的工具将其解析为树,可以看到代码在解析的过程中会生成多少节点(node)和token。AST语法解析(查看node & token)

在这里插入图片描述

遍历AST各个节点

在生成AST之后,ESLint会先"从上至下"再"从下至上"的顺序遍历每个选择器两次。

触发监听AST选择器的rule规则回调

每一条ESLint规则都会用AST节点选择器对AST树中的节点进行监听,在遍历AST过程中,如果命中ESLint规则的选择器就会触发该规则对应的回调

再将AST生成代码

命中之后,在触发回调的过程中,我们可以对AST做一些修改,然后再重新生成代码。比如eslint的自动修复就是依赖于此

整个过程可以用一张图表示: 在这里插入图片描述

开发自定义规则

明白了AST和ESLint之间的逻辑之后,下面就可以正式开发eslint规则了。先看一下使用脚手架生成的lib/rules/no-console-error.js文件内容

/**
 * @fileoverview no console.error() in your code
 * @author yjian
 */
"use strict";

//------------------------------------------------------------------------------
// Rule Definition
//------------------------------------------------------------------------------

/** @type {import('eslint').Rule.RuleModule} */
module.exports = {
  meta: {
    type: null, // `problem`, `suggestion`, or `layout`
    docs: {
      description: "no console.error() in your code",
      recommended: false,
      url: null, // URL to the documentation page for this rule
    },
    fixable: null, // Or `code` or `whitespace`
    schema: [], // Add a schema if the rule has options
  },

  create(context) {
    // variables should be defined here

    //----------------------------------------------------------------------
    // Helpers
    //----------------------------------------------------------------------

    // any helper functions should go here or else delete this section

    //----------------------------------------------------------------------
    // Public
    //----------------------------------------------------------------------

    return {
      // visitor functions for different types of nodes
    };
  },
};

这是脚手架生成的自定义规则的模板,一个规则的源文件导出一个具有以下属性的对象。在生成的模板中可以看到主要有meta和create两部分。简单介绍下这两部分

  • meta:代表该规则的元数据,比如类别啊,对应的文档啊,还有一些入参的schema等
  • create:规则的具体实现,该方法会return 一个对象,该对象的key就是AST语法树的节点选择器。

meta字段

截图展示的是meta中的元数据: 在这里插入图片描述

create函数

create(function) 返回一个对象,该对象具有 ESLint 调用的方法,在遍历 JavaScript 代码的抽象语法树(由 ESTree 定义的 AST)时 visit" 节点。

  • 如果键是节点类型或选择器,ESLint 在down tree 时调用该 visitor函数
  • 如果键是节点类型或选择器加 :exit,ESLint 在*up tree 时调用该 visitor 函数。
  • 如果一个键是一个事件名称,ESLint 调用该 handler 函数进行代码链路分析 一个规则可以使用当前节点和它周围的树来报告或修复问题。

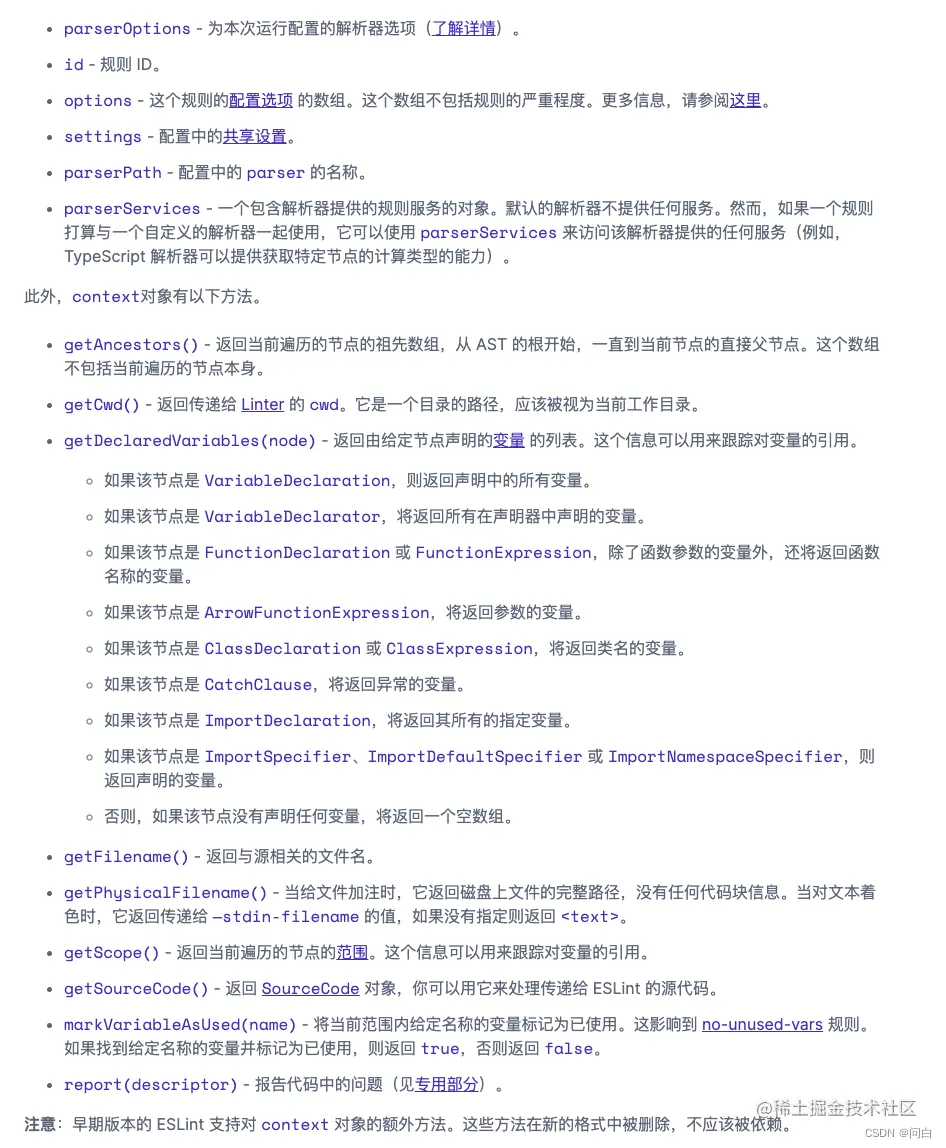
context上下文对象

context 对象包含了额外的功能,有助于规则完成其工作。顾名思义,context 对象包含与规则的上下文相关的信息。

context有以下属性: 在这里插入图片描述 详细的规则说明可查看 ESLint创建规则-中文 ESLint创建规则-英文

规则实现

我们将lib/rules/no-console-error.js中的文件内容修改为如下:

/**
 * @fileoverview no console.error() in your code
 * @author yjian
 */
"use strict";

//------------------------------------------------------------------------------
// Rule Definition
//------------------------------------------------------------------------------

/** @type {import('eslint').Rule.RuleModule} */
module.exports = {
  meta: {
    type: 'problem', // `problem`, `suggestion`, or `layout`
    docs: {
      description: "no console.error() in your code",
      recommended: false,
      url: null, // URL to the documentation page for this rule
    },
    fixable: null, // Or `code` or `whitespace`
    schema: [], // Add a schema if the rule has options
    // 报错信息描述
    messages: {
      avoidMethod: "'{{name}}' function of console is forbidden in code",
    },
  },

  create(context) {
    return {
      // 'MemberExpression'  这个就是AST的节点选择器,在遍历AST时,如果命中该选择器,就会触发回调
      // 关于选择器的名称,我们可以事先在 https://astexplorer.net/ 中找到目标解析器然后将其作为key即可
      //  这里的选择器会在AST"自上至下"过程中触发,如果希望是"自下至上"过程中触发,需要加':exit'即MemberExpression:exit
      'MemberExpression': (node) => {
        // 如果在AST遍历中满足以下条件,就用 context.report() 进行对外警告⚠️
        if (node.property.name === 'error' && node.object.name === 'console') {
            context.report({
                node,
                messageId: 'avoidMethod',
                data: {
                    name: node.property.name,
                },
            });
        }
      },
    };
  },
};

整个规则就写完了,原理就是依据AST解析的结果,在遍历AST时,过滤出我们想要检测的目标代码,然后对代码进行逻辑判断和修改。

导出规则

我们将lib/rules/index中的文件内容修改为如下:

/**
 * @fileoverview 自定义eslint规则
 * @author yjian
 */
"use strict";

//------------------------------------------------------------------------------
// Requirements
//------------------------------------------------------------------------------

//------------------------------------------------------------------------------
// Plugin Definition
//------------------------------------------------------------------------------


// import all rules in lib/rules
module.exports = {
  rules: {
  	  // 项目在使用时,对应的规则名称
      'no-console-error': require('./rules/no-console-error'),
  },
  configs: {
      recommended: {
          rules: {
              'demo/no-console-error': 2, // 可以省略 eslint-plugin 前缀
          },
      },
  },
}

至此一个ESLint的规则就开发完成了

单测完善

我们在./tests/lib/rules/no-console-error.js可以编写对应的单元测试。 这个是使用RuleTester来测试的,eslint.RuleTester 是一个为 ESLint 规则编写测试的工具。它在内部用于 ESLint 附带的捆绑规则,也可以被插件使用。

完整的文档请查看RuleTester-中文文档

NPM发布

注册一个npm账号,然后再终端

// 登录
npm login
// 发布
npm publish

在这里插入图片描述 在这里插入图片描述 在这里插入图片描述 这是一个测试的自定义规则的lint,我们发布到npm之后使用测试,测试完之后在24小时之内可以撤回发布

在应用中使用

新建项目

新建一个文件夹并初始化

mkdir demo-app
cd demo-app
npm init

配置ESLint

npm i eslint --save-dev

安装刚刚发布的ESLint插件

npm install eslint-plugin-diylint --save-dev

初始化 eslint 配置

npx eslint --init

在这里插入图片描述 在新生成的.eslintrc文件新增一个插件,插件名称为diylint

{
    "plugins": [
    	// 这是此前使用yo eslint:plugin 生成自定义插件的ID
        "diylint"
    ]
}

在规则中配置

{
    "rules": {
        "diylint/rule-name": 2
    }
}

完整的.eslintrc.json文件为:

{
    "env": {
        "browser": true,
        "es2021": true
    },
    "plugins": [
        "diylint"
    ],
    "extends": "standard",
    "overrides": [
    ],
    "parserOptions": {
        "ecmaVersion": "latest"
    },
    "rules": {
        "diylint/no-console-error": 2
    }
}

新建demo-app/index.js文件,在该js文件中输入 console.error();的代码片段,此时我们就可以看到ESLint已近检测出来了。如果没反应过来,可以将vscode重新reload一下 在这里插入图片描述 在这里插入图片描述

调试技巧

eslint-plugin-diylint 这个包在demo-app中的node_module中,可以进入 demo-app/node_modules/eslint-plugin-diylint/lib/rules/no-console-error.js 这个路径中打断点,然后在js 的debugger模式执行npx eslint index.js 命令,触发eslint的扫描,此时就会执行到一个个的规则源文件中,我们可以一步步的debugger看整个逻辑的运行程序是怎么样的,也可以直接修改改文件,进行一些探索 在这里插入图片描述 至此,完整的一个自定义的ESLint规则就开发完成了

参考文件

ESLint 中文文档 ESLint英文文档 AST在线解析 AST语法解析(查看node & token) ESLint创建规则-中文 ESLint创建规则-英文 RuleTester-中文文档 Babel解析AST 节点