nodejs 的多进程

214 阅读9分钟

为什么需要多进程

  • nodejs单线程,在处理http请求的时候一个错误都会导致整个进程的退出,这是灾难级的。

多进程和多线程介绍

进程是资源分配的最小单位,线程是CPU调度的最小单位

"进程——资源分配的最小单位,线程——程序执行的最小单位"

线程是进程的一个执行流,是CPU调度和分派的基本单位,它是比进程更小的能独立运行的基本单位。一个进程由几个线程组成,线程与同属一个进程的其他的线程共享进程所拥有的全部资源。

一个进程下面的线程是可以去通信的,共享资源

进程有独立的地址空间,一个进程崩溃后,在保护模式下不会对其它进程产生影响,而线程只是一个进程中的不同执行路径。线程有自己的堆栈和局部变量,但线程没有单独的地址空间,一个线程死掉就等于整个进程死掉。

  • 谷歌浏览器

    • 进程: 一个tab就是一个进程
    • 线程: 一个tab又由多个线程组成,渲染线程,js执行线程,垃圾回收,service worker 等等
  • node服务

    ab是apache自带的压力测试工具。

    ab -n1000 -c20 '192.168.31.25:8000/'

    • 进程:监听某一个端口的http服务
    • 线程: http服务由多个线程组成,比如:
      • 主线程:获取代码、编译执行
      • 编译线程:主线程执行的时候,可以优化代码
      • Profiler线程:记录哪些方法耗时,为优化提供支持
      • 其他线程:用于垃圾回收清除工作,因为是多个线程,所以可以并行清除

到底选择多进程还是多线程?

多进程还是多线程一般是结合起来使用,千万不要陷入一种非此即彼的误区。

image20190530114414446.png

1)需要频繁创建销毁的优先用线程

这种原则最常见的应用就是Web服务器了,来一个连接建立一个线程,断了就销毁线程,要是用进程,创建和销毁的代价是很难承受的

2)需要进行大量计算的优先使用线程

所谓大量计算,当然就是要耗费很多CPU,切换频繁了,这种情况下线程是最合适的。

这种原则最常见的是图像处理、算法处理。

3)强相关的处理用线程,弱相关的处理用进程

什么叫强相关、弱相关?理论上很难定义,给个简单的例子就明白了。

一般的Server需要完成如下任务:消息收发、消息处理。“消息收发”和“消息处理”就是弱相关的任务,而“消息处理”里面可能又分为“消息解码”、“业务处理”,这两个任务相对来说相关性就要强多了。因此“消息收发”和“消息处理”可以分进程设计,“消息解码”、“业务处理”可以分线程设计。

4)可能要扩展到多机分布的用进程,多核分布的用线程

5)都满足需求的情况下,用你最熟悉、最拿手的方式

总结: 线程快而进程可靠性高。

nodejs多线程

伴随10.5.0的发布,Node.js 新增了对多线程的实验性支持(worker_threads模块)。2018年

nodejs主流还是只有多进程的方案,多线程可以等api稳定之后再使用。

创建多进程

利用cluster开启多进程

var cluster = require('cluster');
var http = require('http');
var numCPUs = require('os').cpus().length; // 获取CPU的个数
 
if (cluster.isMaster) {
    for (var i = 0; i < numCPUs; i++) {
        cluster.fork();
    }
 
    cluster.on('exit', function(worker, code, signal) {
        console.log('worker ' + worker.process.pid + ' died');
    });
} else {
    http.createServer(function(req, res) {
        res.writeHead(200);
        res.end("hello world\n");
    }).listen(8000);
}

稍微优化下:

var cluster = require('cluster');
var numCPUs = require('os').cpus().length;
 
if (cluster.isMaster) {
    for (var i = 0; i &lt; numCPUs; i++) {
        cluster.fork();
    }
    // 其它代码
    
} else {
    require("./app.js");
}

多进程和单进程性能对比

多进程的性能要明显好于单进程

ab是apache自带的压力测试工具。推荐大家用mac

ab -n1000 -c20 '192.168.31.25:8000/'

  • n 请求数量
  • c 并发数

nodejs调试方法

code.visualstudio.com/Docs/editor…

vscode的 .vscode文件下面配置 launch.json

{
    // 使用 IntelliSense 了解相关属性。 
    // 悬停以查看现有属性的描述。
    // 欲了解更多信息,请访问: https://go.microsoft.com/fwlink/?linkid=830387
    "version": "0.2.0",
    "configurations": [

        
        {
            "type": "node",
            "request": "launch",
            "name": "Launch Program",
            "program": "${workspaceFolder}/chapter4/http_cluster.js"
        }
    ]
}

cluster相关API

Process 进程 、child_process 子进程 、Cluster 集群

process进程

process 对象是 Node 的一个全局对象,提供当前 Node 进程的信息,他可以在脚本的任意位置使用,不必通过 require 命令加载。

属性

  1. process.argv 属性,返回一个数组,包含了启动 node 进程时的命令行参数
  2. process.env 返回包含用户环境信息的对象,可以在 脚本中对这个对象进行增删改查的操作
  3. process.pid 返回当前进程的进程号
  4. process.platform 返回当前的操作系统
  5. process.version 返回当前 node 版本

方法

  1. process.cwd() 返回 node.js 进程当前工作目录
  2. process.chdir() 变更 node.js 进程的工作目录
  3. process.nextTick(fn) 将任务放到当前事件循环的尾部,添加到 ‘next tick’ 队列,一旦当前事件轮询队列的任务全部完成,在 next tick 队列中的所有 callback 会被依次调用
  4. process.exit() 退出当前进程,很多时候是不需要的
  5. process.kill(pid[,signal]) 给指定进程发送信号,包括但不限于结束进程

事件

  1. beforeExit 事件,在 Node 清空了 EventLoop 之后,再没有任何待处理任务时触发,可以在这里再部署一些任务,使得 Node 进程不退出,显示的终止程序时(process.exit()),不会触发

  2. exit 事件,当前进程退出时触发,回调函数中只允许同步操作,因为执行完回调后,进程金辉退出

  3. uncaughtException 事件,当前进程抛出一个没有捕获的错误时触发,可以用它在进程结束前进行一些已分配资源的同步清理操作,尝试用它来恢复应用的正常运行的操作是不安全的

    重点关注

  4. warning 事件,任何 Node.js 发出的进程警告,都会触发此事件

child_process

nodejs中用于创建子进程的模块,node中大名鼎鼎的cluster是基于它来封装的。

  1. exec()

异步衍生出一个 shell,然后在 shell 中执行命令,且缓冲任何产生的输出,运行结束后调用回调函数

var exec = require('child_process').exec;

var ls = exec('ls -c', function (error, stdout, stderr) {
  if (error) {
    console.log(error.stack);
    console.log('Error code: ' + error.code);
  }
  console.log('Child Process STDOUT: ' + stdout);
});

由于标准输出和标准错误都是流对象(stream),可以监听data事件,因此上面的代码也可以写成下面这样。

var exec = require('child_process').exec;
var child = exec('ls');

child.stdout.on('data', function(data) {
  console.log('stdout: ' + data);
});
child.stderr.on('data', function(data) {
  console.log('stdout: ' + data);
});
child.on('close', function(code) {
  console.log('closing code: ' + code);
});

上面的代码还有一个好处。监听data事件以后,可以实时输出结果,否则只有等到子进程结束,才会输出结果。所以,如果子进程运行时间较长,或者是持续运行,第二种写法更好。

  1. execSync()

exec()的同步版本

  1. execFile()

execFile方法直接执行特定的程序shell,参数作为数组传入,不会被bash解释,因此具有较高的安全性。

const {execFile} = require('child_process');
execFile('ls',['-c'], (error, stdout, stderr) => {
	if(error) {
		console.error(`exec error: ${error}`);
		return;
	}
	console.log(`${stdout}`);
	console.log(`${stderr}`);
});
  1. spawn()

spawn方法创建一个子进程来执行特定命令shell,用法与execFile方法类似,但是没有回调函数,只能通过监听事件,来获取运行结果。它属于异步执行,适用于子进程长时间运行的情况。

const { spawn } = require('child_process');

var child = spawn('ls', ['-c'],{
    encoding: 'UTF-8'
});

child.stdout.on('data', function(data) {
    console.log('data', data.toString('utf8'))
});
child.on('close',function(code) {
    console.log('closing code: ' + code);
  });

spawn返回的结果是Buffer需要转换为utf8

  1. fork()

fork方法直接创建一个子进程,执行Node脚本,fork('./child.js') 相当于 spawn('node', ['./child.js']) 。与spawn方法不同的是,fork会在父进程与子进程之间,建立一个通信管道pipe,用于进程之间的通信,也是IPC通信的基础。

main.js

var child_process = require('child_process');
var path = require('path');

var child = child_process.fork(path.resolve(__dirname, './child.js'));
child.on('message', function(m) {
  console.log('主线程收到消息', m);
});
child.send({ hello: 'world' });

child.js

process.on('message', function (m) {
    console.log('子进程收到消息', m);
});
process.send({ foo: 'bar' });

cluster

node进行多进程的模块

属性和方法

  1. isMaster 属性,返回该进程是不是主进程
  2. isWorker 属性,返回该进程是不是工作进程
  3. fork() 方法,只能通过主进程调用,衍生出一个新的 worker 进程,返回一个 worker 对象。和process.child的区别,不用创建一个新的child.js
  4. setupMaster([settings]) 方法,用于修改 fork() 默认行为,一旦调用,将会按照cluster.settings进行设置。
  5. settings 属性,用于配置,参数 exec: worker文件路径;args: 传递给 worker 的参数;execArgv: 传递给 Node.js 可执行文件的参数列表

事件

  1. fork 事件,当新的工作进程被 fork 时触发,可以用来记录工作进程活动
  2. listening 事件,当一个工作进程调用 listen() 后触发,事件处理器两个参数 worker:工作进程对象
  3. message事件, 比较特殊需要去在单独的worker上监听。
  4. online 事件,复制好一个工作进程后,工作进程主动发送一条 online 消息给主进程,主进程收到消息后触发,回调参数 worker 对象
  5. disconnect 事件,主进程和工作进程之间 IPC 通道断开后触发
  6. exit 事件,有工作进程退出时触发,回调参数 worker 对象、code 退出码、signal 进程被 kill 时的信号
  7. setup 事件,cluster.setupMaster() 执行后触发

文档地址:

nodejs.org/api/child_p… 多看文档!

cluster多进程模型

每个worker进程通过使用child_process.fork()函数,基于IPC(Inter-Process Communication,进程间通信),实现与master进程间通信。

那我们直接用child_process.fork()自己实现不就行了,干嘛需要cluster呢?

这样的方式仅仅实现了多进程。多进程运行还涉及父子进程通信,子进程管理,以及负载均衡等问题,这些特性cluster帮你实现了。

image20190530231222075.png

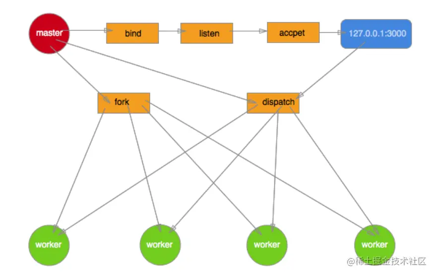
最初的多进程模型

最初的 Node.js 多进程模型就是这样实现的,master 进程创建 socket,绑定到某个地址以及端口后,自身不调用 listen 来监听连接以及 accept 连接,而是将该 socket 的 fd 传递到 fork 出来的 worker 进程,worker 接收到 fd 后再调用 listen,accept 新的连接。但实际一个新到来的连接最终只能被某一个 worker 进程 accpet 再做处理,至于是哪个 worker 能够 accept 到,开发者完全无法预知以及干预。这势必就导致了当一个新连接到来时,多个 worker 进程会产生竞争,最终由胜出的 worker 获取连接。

image20190530231552279.png

相信到这里大家也应该知道这种多进程模型比较明显的问题了

  • 多个进程之间会竞争 accpet 一个连接,产生惊群现象,效率比较低。
  • 由于无法控制一个新的连接由哪个进程来处理,必然导致各 worker 进程之间的负载非常不均衡。

这其实就是著名的”惊群”现象。

简单说来,多线程/多进程等待同一个 socket 事件,当这个事件发生时,这些线程/进程被同时唤醒,就是惊群。可以想见,效率很低下,许多进程被内核重新调度唤醒,同时去响应这一个事件,当然只有一个进程能处理事件成功,其他的进程在处理该事件失败后重新休眠(也有其他选择)。这种性能浪费现象就是惊群。

惊群通常发生在 server 上,当父进程绑定一个端口监听 socket,然后 fork 出多个子进程,子进程们开始循环处理(比如 accept)这个 socket。每当用户发起一个 TCP 连接时,多个子进程同时被唤醒,然后其中一个子进程 accept 新连接成功,余者皆失败,重新休眠。

http.Server继承了net.Server, http客户端与http服务端的通信均依赖于socket(net.Socket)。

const net = require('net');
const fork = require('child_process').fork;

var handle = net._createServerHandle('0.0.0.0', 3000);

for(var i=0;i<4;i++) {
    console.log('11111111111111111111111111')
   fork('./worker').send({}, handle);
}
const net = require('net');
process.on('message', function(m, handle) {
  start(handle);
});

var buf = 'hello nodejs';
var res = ['HTTP/1.1 200 OK','content-length:'+buf.length].join('\r\n')+'\r\n\r\n'+buf;

var data = {};

function start(server) {
    server.listen();
    server.onconnection = function(err,handle) {
        var pid = process.pid;
        if (!data[pid]) {
            data[pid] = 0;
        }
        data[pid] ++;
        console.log('got a connection on worker, pid = %d', process.pid, data[pid]);
        var socket = new net.Socket({
            handle: handle
        });
        socket.readable = socket.writable = true;
        socket.end(res);
    }
}

image20190602164750971.png

nginx proxy

Nginx 是俄罗斯人编写的十分轻量级的 HTTP 服务器,Nginx,它的发音为“engine X”,是一个高性能的HTTP和反向代理服务器。异步非阻塞I/O,而且能够高并发。

正向代理: 客户端为代理,服务器不知道客户端是谁。

反向代理: 服务器为代理,客户端不知道服务器是谁。

nginx配置demo:

http { 
  upstream cluster { 
 		  server 127.0.0.1:3000;   // 挂掉
      server 127.0.0.1:3001;   // 挂掉
      server 127.0.0.1:3002; 
      server 127.0.0.1:3003; 
  } 
  server { 
       listen 80; 
       server_name www.domain.com; 
       location / { 
            proxy_pass http://cluster;
       } 
  }
}

nginx的实际应用场景:比较适合稳定的服务

  • 静态资源服务器: js, css, html
  • 企业级集群

守护进程: 退出命令行窗口之后,服务一直处于运行状态

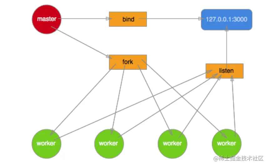
cluster多进程调度模型

cluster是由master监听请求,再通过round-robin算法分发给各个worker,避免了惊群现象的发生。

round-robin 轮询调度算法的原理是每一次把来自用户的请求轮流分配给内部中的服务器

image20190531115049093.png

cluster调度模型简易demo

master.js

const net = require('net');
const fork = require('child_process').fork;

var workers = [];
for (var i = 0; i < 4; i++) {
   workers.push(fork('./worker'));
}

var handle = net._createServerHandle('0.0.0.0', 3000);
handle.listen();
handle.onconnection = function (err,handle) {
    var worker = workers.pop();
    worker.send({},handle);
    workers.unshift(worker);
}
const net = require('net');
process.on('message', function (m, handle) {
  start(handle);
});

var buf = 'hello Node.js';
var res = ['HTTP/1.1 200 OK','content-length:'+buf.length].join('\r\n')+'\r\n\r\n'+buf;

function start(handle) {
    console.log('got a connection on worker, pid = %d', process.pid);
    var socket = new net.Socket({
        handle: handle
    });
    socket.readable = socket.writable = true;
    socket.end(res);
}
cluster中的优雅退出
  1. 关闭异常 Worker 进程所有的 TCP Server(将已有的连接快速断开,且不再接收新的连接),断开和 Master 的 IPC 通道,不再接受新的用户请求。
  2. Master 立刻 fork 一个新的 Worker 进程,保证在线的『工人』总数不变。
  3. 异常 Worker 等待一段时间,处理完已经接受的请求后退出。
if (cluster.isMaster) {
	cluster.fork()
} else {
	// 出错之后
	process.disconnect();  // exit()
}	

进程守护

master 进程除了负责接收新的连接,分发给各 worker 进程处理之外,还得像天使一样默默地守护着这些 worker 进程,保障整个应用的稳定性。一旦某个 worker 进程异常退出就 fork 一个新的子进程顶替上去。

这一切 cluster 模块都已经好处理了,当某个 worker 进程发生异常退出或者与 master 进程失去联系(disconnected)时,master 进程都会收到相应的事件通知。

cluster.on('exit', function () {
    clsuter.fork();
});

cluster.on('disconnect', function () {
    clsuter.fork();
});

IPC通信

IPC通信就是进程间的通信。

虽然每个 Worker 进程是相对独立的,但是它们之间始终还是需要通讯的,叫进程间通讯(IPC)。下面是 Node.js 官方提供的一段示例代码

'use strict';
const cluster = require('cluster');

if (cluster.isMaster) {
  const worker = cluster.fork();
  worker.send('hi there');
  worker.on('message', msg => {
    console.log(`msg: ${msg} from worker#${worker.id}`);
  });
} else if (cluster.isWorker) {
  process.on('message', (msg) => {
    process.send(msg);
  });
}

细心的你可能已经发现 cluster 的 IPC 通道只存在于 Master 和 Worker 之间,Worker 与 Worker 进程互相间是没有的。那么 Worker 之间想通讯该怎么办呢?通过 Master 来转发。

核心: worker直接的通信,靠master转发,利用workder的pid。