意外!明星公司 Jasper 裁员;SD进阶教程之混合语法;2份LLM进展必读报告;谷歌Bard支持中文且免费 | ShowMeAI日报

5,781 阅读8分钟

👀日报&周刊合集 | 🎡生产力工具与行业应用大全 | 🧡 点赞关注评论拜托啦!

🤖 AIGC 领域的当红炸子鸡 Jasper 裁员,转头聚焦AI营销

Jasper是一家美国人工智能公司,乘着 AIGC 的东风迅速崛起,成为AI助手领域的独角兽。不过其创始人兼CEO Dave Rogenmoser 在个人 LinkedIn 账号宣布,公司要裁员了。

在经过了大量业务探索后,公司决定专注为大中型企业的营销团队提供AI服务,因此将裁撤其他业务线员工。不过,Dave 在帖子中也说明,被裁撤的员工非常优秀并会为他们推荐新工作 ⋙ LinkedIn @Dave Rogenmoser | 了解更多Jasper创业史

🤖 Bard 悄咪咪支持中文了!Google 这波反击挺强势啊~

bard.google.com (需魔法)

Bard 是谷歌推出的AI聊天机器人,用来与 OpenAI 进行竞争。不过因为 Bard 不支持中文,国内小伙伴们对其也兴趣寥寥。今天,ShowMeAI 社区小伙伴突然发现,Bard 支持中文了!而且免费!

谷歌官方信息表明,本次重大更新,Bard 新支持了40多种语言 (包括简体中文、繁体中文、阿拉伯语、德语、西班牙语等),覆盖了全球主流语言。除此之外,新版 Bard 还新增了多项辅助创作功能,例如支持Google智能镜头、朗读回答内容、固定近期对话、与他人分享对话、修改 Bard 回答等,为用户提供了更人性化和智能化的交互方式 ⋙ 实验版本更新记录 2023.07.13

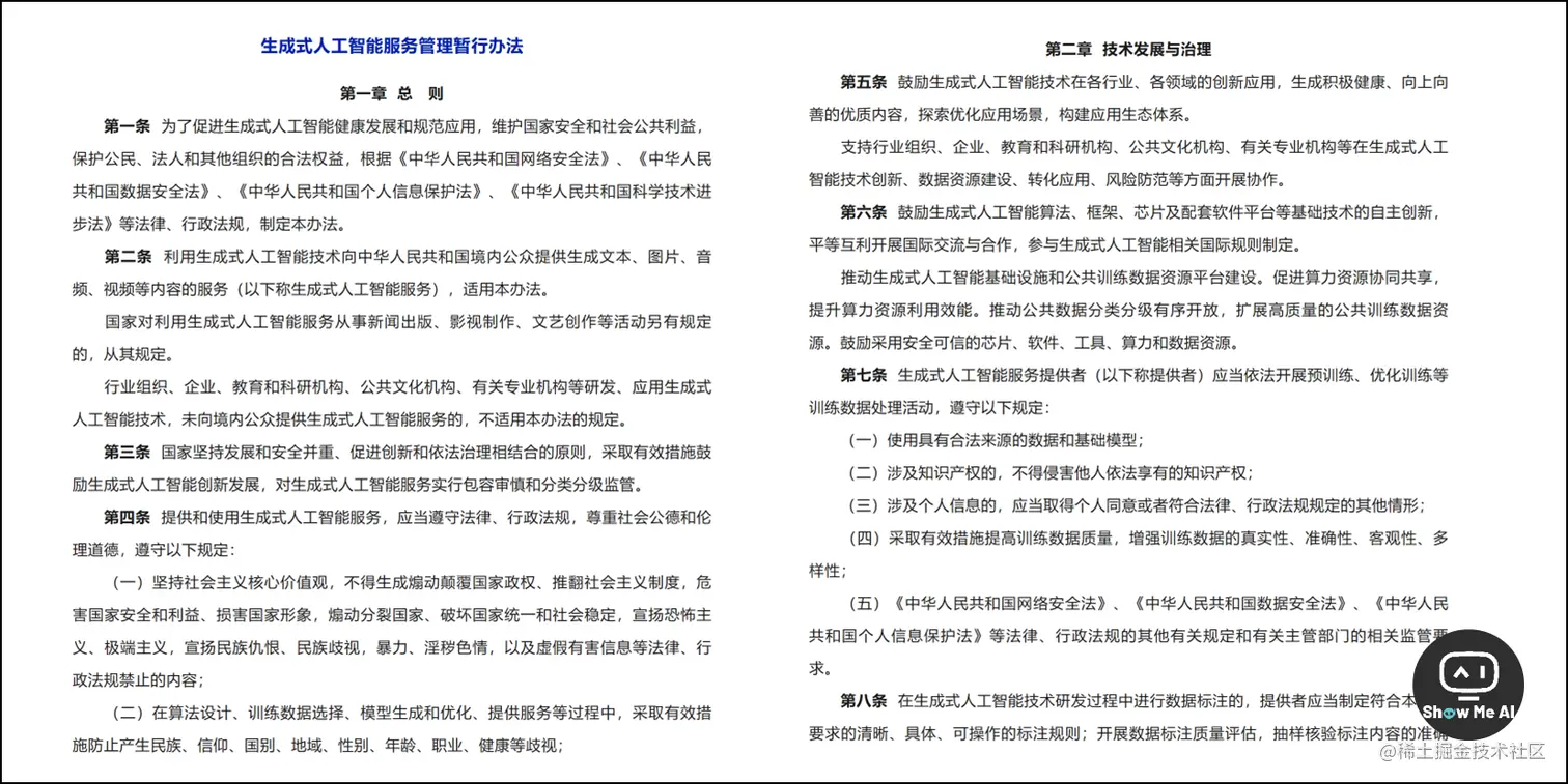
🤖 国家网信办等七部门联合公布《生成式人工智能服务管理暂行办法》

国家网信办联合国家发展改革委、教育部、科技部、工业和信息化部、公安部、广电总局近日公布《生成式人工智能服务管理暂行办法》(以下简称《办法》),自2023年8月15日起施行。

《办法》是我国促进生成式人工智能健康发展和规范应用的专门立法,界定了生成式人工智能技术的基本概念,规定了生成式人工智能服务提供者的制度要求,为生成式人工智能的健康发展指明了方向 ⋙ 生成式人工智能服务管理暂行办法 | 答记者问 | 专家解读

🤖 京东推出言犀大模型,率先布局产业应用

7月13日,2023京东全球科技探索者大会暨京东云峰会在北京举行。会上,京东正式推出了千亿规模的「言犀大模型」和「言犀AI开发计算平台」,并展示了京东基于大模型,开发的一系列服务京东原有业务的产品和解决方案。

京东云表示,言犀大模型的训练数据来源于 70% 的通用大数据,以及 30% 的京东数智供应链原生数据,具有更高产业属性、更强泛化能力、更多安全保障等优势。这也使得言犀大模型从诞生之初,就有更强的产业属性,能更好地解决产业问题 ⋙ 京东云

🤖 马斯克高调官宣 xAI:顶级天团坐镇,华人大神云集

x.ai

7月12日,马斯克在自己 Twitter 账号宣布 xAI 公司正式成立,公司作为马斯克X集团下的一个独立成员存在,目标是「了解宇宙的真实本质」,未来可能也会跟Twitter、特斯拉等其他公司进行合作和联动。

其实,马斯克自2月起就在物色AI领域人才,并为新实验室组建研发团队;3月9日,马斯克在美国内华达州注册 X.AI 公司;4月初,马斯克购买了 10,000 个 GPU…… 今天 xAI 公司的正式官宣将这些消息串了起来,勾勒出马斯克的AI布局和野心。

xAI官网列出了研究团队成员,其中华人研究员就有4名,占12人的三分之一。目前 xAI 正在招聘来扩展团队 ⋙ Twitter @xAI | xAI 招聘

🤖 Stable Diffusion 进阶教程!让AI绘画更可控的混合语法

当我们需要混合多个颜色或者多种元素的时候,就需要混合语法啦!在 Stable Diffusion 中,混合语法有三种形式,我们挨个来看吧!

🔔 1. 竖杠混合

用竖杠 | 分割多个关键词,可以混合多个元素 (竖杠 | 输入方法:按住 Shift+就可以输入 |)

1 girl, white | (pink:1.1) | (blue:0.9) hair

1.1 表示将粉色权重增加 0.1,0.9 表示将蓝色权重减少 0.1

1 dog | dragon in the sky

创造了结合狗和龙特征的新生物

除了竖杠,还可以用空格、逗号、加号+、或小写 and,但出图会有很大不同

🔔 2. AND 混合

用大写 AND 分割多个关键词,进行元素的混合 (注意!AND 要全部大写,以及部分采样方法不能用 AND法)

1 girl, pink hair AND green hair

AND语法可以非常好的表现混色的感觉

1 dog:1.5 AND 1 cabbage

一只狗 AND 一个包心菜,狗子的权重增加到 1.5 倍

🔔 3. 交替词混合

通过一对中括号和竖杠实现 [tag1 | tag2] (呈现的效果为第1步画 tag1,第2步画 tag2,以此来交替混合)

[dog | panda | tiger]

这个语法不支持权重之类的,最后的结果全靠抽奖 ~ 不是很推荐使用 ⋙ 来源

🤖 比尔·盖茨:AI 有风险但整体可控,历史是最好的老师

7月11日,比尔·盖茨在其个人播客撰文表达了对「AI风险」的观点:风险的确存在但是可控,每次科技革命都推动了人类进步

文章整体分为两部分,第一部分回顾科技革命历史,以及我们在讨论「风险」时应该秉持哪些基本原则;第二部分总结当前的「风险」及各自应对措施

🔔 1. AI生成的假图片和信息,可能损害选举和民主

人们的分辨能力也会逐步提升,并且可以借助AI技术识别这些虚假信息

🔔 2. AI使得网络攻击变得更容易

国家和组织之间需要达到威慑平衡,才会避免最糟糕的情况出现

🔔 3. AI会夺走工作岗位

未来几年,人工智能对工作的主要影响将是帮助人们更高效地完成工作。生产率提高对社会有好处。它让人们有更多的时间做其他事情。

🔔 4. AI会继承人类偏见并生成虚假信息

随着时间的推移,人工智能模型可以学会区分事实和虚构,OpenAI等公司和研究所正在研究偏见问题,提高AI的意识和多样性设计

🔔 5. 学生可能不再学习写作技能

  • AI作为工具可以为学生提供帮助,并彻底改变现有的教学方式,就像曾经电子计算器的普及弱化了学生的算术能力但强化了算术思维

  • AI可以帮助提升写作和批判性思维、制定学习计划、提供良好的资源、测试掌握程度,还能吸引进入一个不感兴趣的主题 ⋙ GatesNotes

🤖 拾象报告:过去几个月里,LLM 有哪些新进展、新趋势

拾象科技在23年3月份公布了一份LLM投资报告,包含、大模型公司格局、生态,以及顶级玩家 OpenAI 的 deep dive。7月初,拾象科技发布了最新版报告,分析了大模型行业的格局、对下一代模型的展望,以及关键胜负手的判断。

两份报告都非常精彩!ShowMeAI 对内容要点进行整理,推荐认真阅读报告,欢迎在社群里一起讨论~

ShowMeAI知识星球资源编码:R169

🔔 报告大纲

  1. 关于 LLM 的关键判断

  2. AI Native 的应用会是什么样

  3. 大厂和独角兽对LLM的应用情况

  4. OpenAI 研究 Key Takeaways

  5. AI Infra Mapping & Case Study

  6. AI Application Mapping & Case Study

  7. 训练和推理环节分析 ⋙ 报告解读

ShowMeAI知识星球资源编码:R170

🔔 报告大纲

  1. 关键结论

  2. Key Takeaways From OpenAI

  3. Hidden State of GPT

  4. 硅谷开源模型社区近况

  5. Robotics

  6. 模型公司的机会、挑战和投资判断

  7. 重要公司

🔔 核心结论

  1. 开源社区模型不具备真正智能,更好的小模型来自大模型的 Scale Down

  2. GPT-4模型信息:采用MoE架构,16个experts,800b参数

  3. 如何减少幻觉 hallucination?scaling/retrieval/reward model

  4. 指令遵循的开源小模型被过度炒作,已经到达瓶颈,突破方向是更强的 Base Model 和更进一步的反馈数据

  5. 用不了多久,大家会把80%算力从 Training 转向 Serving

  6. 预计未来模型的迭代节奏会很像手机系统:1-2 年更新一次大版本,中间有无数次小版本迭代;

  7. 中期来看,RLHF 不应该是 Alignment 的唯一手段, Direct Preference Optimization 和 Stable Alignment 是新路径

  8. 长期来看,小版本迭代的角度:隐私/权限的增强、更多的图片/文件/声音格式的 Embedding

  9. LLM 的 Context Window 就像电脑内存,向量数据库是 LLM 的硬盘

  10. Robot Learning 已成为学界主流研究路线 ⋙ 报告解读

感谢贡献一手资讯、资料与使用体验的 ShowMeAI 社区同学们!

◉ 点击 👀日报&周刊合集,订阅话题 #ShowMeAI日报,一览AI领域发展前沿,抓住最新发展机会!

◉ 点击 🎡生产力工具与行业应用大全,一起在信息浪潮里扑腾起来吧!