Pm2日常操作,你想要的都在这里 | Pm2系列(一)基本使用

932 阅读2分钟

前言

一名正在自由职业的程序员的独立开发之路

说明

本篇文章主要是最近在上线自己的node服务,部署工具用的工具是PM2,所以此处把自己用的一些功能总结一下

此处不会去对照文档一个个解释每个指令,而是按照我部署和运维时的流程来记录

相关资料链接

  1. PM2官网
  2. PM2 中文网站(非官方)
  3. PM2 monitor

部署

拉取代码

直接在你服务器的指定位置

git clone 你的仓库地址
# 如果需要
npm i

启动

pm2 start index.js --time --name xxx --stop-exit-codes 0 -i max
# --name 就是给你启动的应用起个名字,如果没有那么就默认跟你启动文件的的名字一样(因为大家一般都习惯index.js)
# --time 就是给日志前面加 时间(这很重要哦,否则日志看的你头疼)
# --stop-exit-codes 0  在node 遇到错误自动退出服务的时候,会自动重启(重要)

重启

# 注意这种没有办法 加 --name 等参数
pm2 restart name|id 
# 先删除获取 stop 再启动
pm2 stop name|id

pm2 delete name|id

查看日志(排查错误)

基本使用

# 会输出所有的应用的日志,太多抬杂
pm2 logs 
# 我一般这样用  
pm2 logs name|id --lines 1000

# 说明
name|id 代表输入某个应用的日志,不是全部应用都输出(name 就是我们之前 启动的时候的 --name 后面跟的名字)

-- lines 1000
输出最新的 1000

高级使用

通过monit 监控来看实时的log日志(简易版本)

image.png

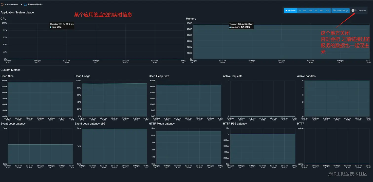
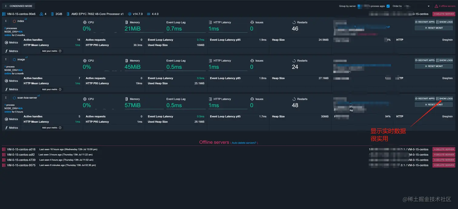
通过 monitor 网页版来看实时的log日志(web网页)

monitor 的使用请看最下面

image.png

image.png

直接拿到 log文件自己读取

监控

pm2 show name|id

pm2 show name|id

image.png

monit(简易版)

image.png

#命令
pm2 monit

monitor(官方网页版)

第一次使用根据提示去官网注册一个账号即可,因为我已经注册过了,所以第一次的截图就没有了,此处只演示链接

pm2 monitor

image.png

image.png

image.png

image.png

总结

这两天部署用到的一些知识,做一个总结

其实PM2 非常强大,还有很多功能还没有来得及研究,目前是够用了

等把后面的东西完善起来,再补充这个PM2系列